la corrente e quindi la potenza che vai a caricare sull'induttore, dipende esclusivamente dal "tempo" di on del tuo PWM, (non dalla frequenza), e dal valore dell'induttore stesso!
Devi prendere l'induttore, alimentarlo con un gradino, leggere il valore di corrente riferito al tempo, quando questa corrente si "impenna" avendo incremento elevato vuol dire che stai lavorando in saturazione dell'induttore, <<devi ridurre le spire>>.
Se però, come nel tuo caso, devi alimentare la scintilla del motore, quindi come dicevi tu andare ad operare a varie frequenze, credo che gestito il tutto da microcontrollore sia più semplice andare ad agire direttamente sulla bobina, con lo stesso principio indicato sullo schema, senza condensatore e con il diodo di ricircolo, andando a settare il tempo di ON dovuto, ed andando quindi a modificare il tempo di OFF, (sempre che questo veve essere sufficiente da scaricare l'induttore).
saluti.
comando gestione scintilla bobina-candele
Moderatori:
carloc,
g.schgor,
BrunoValente,
IsidoroKZ
0
voti
-

lelerelele
4.899 3 7 9 - Master

- Messaggi: 5505
- Iscritto il: 8 giu 2011, 8:57
- Località: Reggio Emilia
0
voti
Buondi
(L'argomento riprende vita
).
1- Su questo punto mi trovo in disaccordo lele o meglio non mi tornano i conti, se studio il grafico (sotto riportato...non badate alla grafica grossolana) posso usare percentuale duty da 1-100% ma non essendo sincronizzato con la frequenza di risonanza dell'induttore non riusciro mai a sfruttarlo al 100%, quindi la frequenza usata è determinante o sbaglio?
2- Per quanto alimentare induttore a gradino lo fatto bene perche le resistenze che vedi sono li non a caso. Ho fatto prove con oscilloscopio e risulta che con questa configurazione anche usando optoisolatori riesco ad avere onda quadra quasi perfetta in uscita opto altrimenti no, e di questo sono sicuro.
3- terzo punto mi trovo abbastanza in linea ma il condensatore non posso eliminarlo perche fa parte del progetto generale, io devo caricare il condensatore con questo stadio step-up.
In ultimo proporio ieri sera mi documentavo su una delle tante e famosissime riviste di NE. Per chi fosse interessato c'è questo bellisimo sito che è una miniera d'oro https://www.robertobizzarri.net/NE/ (tanti presumo lo conosceranno).
Ho scovato,sempre grazie a un topic di questo forum, un ultimo articolo che mi mancava pubblicato da NE (N°113) nel quale si parla ennesima volta di accensione elettronica per auto.
Sono caduto dal letto
(abbiate pazienza da mesi che ci sto sbattendo la testa ad un certo punto non ricordo neanche da dove sono partito
), sono "caduto" perche mi sono reso conto che in tutti i progetti che loro hanno presentato negli anni hanno sempre usato traformatori per elevare tensione, non c'è ne neanche uno con semplice induttore, ci saranno delle motivazioni valide non credo non ci abbiano pensato.
Quindi in conclusione ieri ho scritto che volevo iniziare nuovo progetto usando una bobina ma non sono cosi sicuro che sia la strada migliore, ammesso che non ci sia un modo davvero efficace e valido da poter gestire frequenza e tensione nel tempo che necessita per caricare un condensatore da 2 uF in circa 5 millisecondi. Questo è il mio obiettivo.
Lele se hai una buona soluzione usando induttore ti invito a spiegarla.
Dicci le specifiche tecniche costruttive e delle tue sperimentazioni se possibile.
Grazie
(L'argomento riprende vita
1- Su questo punto mi trovo in disaccordo lele o meglio non mi tornano i conti, se studio il grafico (sotto riportato...non badate alla grafica grossolana) posso usare percentuale duty da 1-100% ma non essendo sincronizzato con la frequenza di risonanza dell'induttore non riusciro mai a sfruttarlo al 100%, quindi la frequenza usata è determinante o sbaglio?
2- Per quanto alimentare induttore a gradino lo fatto bene perche le resistenze che vedi sono li non a caso. Ho fatto prove con oscilloscopio e risulta che con questa configurazione anche usando optoisolatori riesco ad avere onda quadra quasi perfetta in uscita opto altrimenti no, e di questo sono sicuro.
3- terzo punto mi trovo abbastanza in linea ma il condensatore non posso eliminarlo perche fa parte del progetto generale, io devo caricare il condensatore con questo stadio step-up.
In ultimo proporio ieri sera mi documentavo su una delle tante e famosissime riviste di NE. Per chi fosse interessato c'è questo bellisimo sito che è una miniera d'oro https://www.robertobizzarri.net/NE/ (tanti presumo lo conosceranno).
Ho scovato,sempre grazie a un topic di questo forum, un ultimo articolo che mi mancava pubblicato da NE (N°113) nel quale si parla ennesima volta di accensione elettronica per auto.
Sono caduto dal letto
(abbiate pazienza da mesi che ci sto sbattendo la testa ad un certo punto non ricordo neanche da dove sono partito Quindi in conclusione ieri ho scritto che volevo iniziare nuovo progetto usando una bobina ma non sono cosi sicuro che sia la strada migliore, ammesso che non ci sia un modo davvero efficace e valido da poter gestire frequenza e tensione nel tempo che necessita per caricare un condensatore da 2 uF in circa 5 millisecondi. Questo è il mio obiettivo.
Lele se hai una buona soluzione usando induttore ti invito a spiegarla.
Dicci le specifiche tecniche costruttive e delle tue sperimentazioni se possibile.
Grazie

- Allegati
-
- Duty-bobina.JPG (30.86 KiB) Osservato 5406 volte
0
voti
E' appunto per questo che ti dicevo, secondo me, devi cambiare strada, fare un BOOST che ti carichi un condensatore, che viene poi scaricato sulla bobina, (il l'ho fatto per elettrificare un recinto), in un periodo che secondo me deve essere ben al di sotto dei 5ms, non ce la fai, o quantomeno non è la strada giusta.Nebur70 ha scritto:Buondi![]()
Quindi in conclusione ieri ho scritto che volevo iniziare nuovo progetto usando una bobina ma non sono cosi sicuro che sia la strada migliore, ammesso che non ci sia un modo davvero efficace e valido da poter gestire frequenza e tensione nel tempo che necessita per caricare un condensatore da 2 uF in circa 5 millisecondi. Questo è il mio obiettivo.
non trovi?
-

lelerelele
4.899 3 7 9 - Master

- Messaggi: 5505
- Iscritto il: 8 giu 2011, 8:57
- Località: Reggio Emilia
0
voti
Buondi. Si vede che non ti avevo capito.
Per quanto riguarda la tempistica di ricarica con il mio progetto ci sono gia dentro, perché 4ms corrispondono esattamente a 250Hz che sarebbe il mio obiettivo reale. La mia centralina l'ho spinta anche oltre quella frequenza(tramite programmazione simulando giri motore) e funziona.
Ora mi sto studiando l'ultimo progetto di NE dal quale prendero alcune chicche per migliorare il primo progetto e per creare un nuovo progetto a 2 canali di uscita.
Per quanto riguarda la tempistica di ricarica con il mio progetto ci sono gia dentro, perché 4ms corrispondono esattamente a 250Hz che sarebbe il mio obiettivo reale. La mia centralina l'ho spinta anche oltre quella frequenza(tramite programmazione simulando giri motore) e funziona.
Ora mi sto studiando l'ultimo progetto di NE dal quale prendero alcune chicche per migliorare il primo progetto e per creare un nuovo progetto a 2 canali di uscita.

2
voti
Non so bene a che punto sei del progetto.
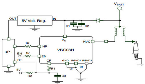
Se ti interessa ci sono integrati dedicati a questo scopo che operano loro il controllo della corrente in bobina e si interfacciano direttamente con il microcontrollore.
Ad esempio il Vbg08h e simili che si trova nelle maggior parte delle centraline fiat /magneti marelli di Marea Multipla Stilo ecc.
Ciao
Se ti interessa ci sono integrati dedicati a questo scopo che operano loro il controllo della corrente in bobina e si interfacciano direttamente con il microcontrollore.
Ad esempio il Vbg08h e simili che si trova nelle maggior parte delle centraline fiat /magneti marelli di Marea Multipla Stilo ecc.
Ciao
- Allegati
-
vbg08h-e-957462.pdf- (485.13 KiB) Scaricato 126 volte
600 Elettra
0
voti
Grazie Stefano, ti sono debbitore di questa chicca. Il mio secondo progetto ancora non è partito perche stavo decidendo il da farsi e come farlo, ovviamente ero all'oscuro di questo fantastico chip. Direi l'ideale per realizzzare il mio nuopvo proggetto.Il punto è riusciro ad usarlo?
0
voti
Io ne ho sostituito uno guasto sulla mia centralina della multipla.
Poi ho visto la discussione e ho pensato di segnalarlo.
Non l 'ho usato ma "sembra" piuttosto facile da usare anche sul manuale si ha questa impressione. Ne ho anche uno di scorta ma mai usato.
Se trovi difficoltà facci sapere... Quando ho un attimo provo a leggermi il pdf per curiosità.
Ps è fuori produzione ma si trova intorno ai 3 euro.
Potresti valutare anche il modello piu attuale (in allegato ) se si trova più facilmente o anche solo per confronto.
Ciao
Poi ho visto la discussione e ho pensato di segnalarlo.
Non l 'ho usato ma "sembra" piuttosto facile da usare anche sul manuale si ha questa impressione. Ne ho anche uno di scorta ma mai usato.
Se trovi difficoltà facci sapere... Quando ho un attimo provo a leggermi il pdf per curiosità.
Ps è fuori produzione ma si trova intorno ai 3 euro.
Potresti valutare anche il modello piu attuale (in allegato ) se si trova più facilmente o anche solo per confronto.
Ciao
- Allegati
-
vb525sp-e.pdf- (272.48 KiB) Scaricato 123 volte
600 Elettra
0
voti
Grazie mille
Ho visto gia su ebay e ho trovato solo 1 rivenditore(dall'inghilterra) che li ha, sicuramente sara una rimanenza di magazzino.
Se hai avuto modo di vedere, scaldano tanto? Ho notato anche che per bloccarli su dissipatore c'è da fare un lavoro certosino non hanno la solita aletta con foro (si presenta come SMD).
Ho visto gia su ebay e ho trovato solo 1 rivenditore(dall'inghilterra) che li ha, sicuramente sara una rimanenza di magazzino.
Se hai avuto modo di vedere, scaldano tanto? Ho notato anche che per bloccarli su dissipatore c'è da fare un lavoro certosino non hanno la solita aletta con foro (si presenta come SMD).
0
voti
Io li ho presi da una ditta mi sembra del sud Italia che vende ricambi e parti elettroniche per auto.
Va saldato in SMD e il corpo del componente fa sia da "collettore" e va quindi connesso alla bobina che da dissipatore tramite il PCB.
Un po scalda sicuramente lavorando sopra i 6A.
Non è comodo come il classico transistor To 220.
Ciao
Va saldato in SMD e il corpo del componente fa sia da "collettore" e va quindi connesso alla bobina che da dissipatore tramite il PCB.
Un po scalda sicuramente lavorando sopra i 6A.
Non è comodo come il classico transistor To 220.
Ciao
600 Elettra
0
voti
Buondi a tutti
Devo un grande grazie a Stefanopc perche quel chip da te segnalato l'ho comprato e configurato.
Non ci credevo nenache io invece funziona alla grande ed è facilissimo da configurare, cosi dome da schema.
Unica cosa trovo difficolta dato che si presenbta come SMD a dargli una sistemazione adeguata.
Inoltre non scalda pur gestendo correnti di punta da 6A (ho provato su motore, mettendolo in moto con la mia centralina).

Devo un grande grazie a Stefanopc perche quel chip da te segnalato l'ho comprato e configurato.
Non ci credevo nenache io invece funziona alla grande ed è facilissimo da configurare, cosi dome da schema.
Unica cosa trovo difficolta dato che si presenbta come SMD a dargli una sistemazione adeguata.
Inoltre non scalda pur gestendo correnti di punta da 6A (ho provato su motore, mettendolo in moto con la mia centralina).

Chi c’è in linea
Visitano il forum: Nessuno e 144 ospiti

Elettrotecnica e non solo (admin)
Un gatto tra gli elettroni (IsidoroKZ)
Esperienza e simulazioni (g.schgor)
Moleskine di un idraulico (RenzoDF)
Il Blog di ElectroYou (webmaster)
Idee microcontrollate (TardoFreak)
PICcoli grandi PICMicro (Paolino)
Il blog elettrico di carloc (carloc)
DirtEYblooog (dirtydeeds)
Di tutto... un po' (jordan20)
AK47 (lillo)
Esperienze elettroniche (marco438)
Telecomunicazioni musicali (clavicordo)
Automazione ed Elettronica (gustavo)
Direttive per la sicurezza (ErnestoCappelletti)
EYnfo dall'Alaska (mir)
Apriamo il quadro! (attilio)
H7-25 (asdf)
Passione Elettrica (massimob)
Elettroni a spasso (guidob)
Bloguerra (guerra)

