Cos'è ElectroYou | Login Iscriviti

ElectroYou - la comunità dei professionisti del mondo elettrico

Dimens filtro LC pilotaggio celle peltier

Elettronica lineare e digitale: didattica ed applicazioni

Moderatori: Foto Utentecarloc, Foto Utenteg.schgor, Foto UtenteBrunoValente, Foto UtenteIsidoroKZ

0
voti

[121] Re: Dimens filtro LC pilotaggio celle peltier

Messaggioda Foto UtenteAleEl » 23 ott 2020, 23:19

SandroCalligaro ha scritto:Bisognerebbe che ci indicassi dove se ne parlava. Io mi sono perso in queste 12 pagine di thread :cry: , senza contare che, se non sbaglio, ne avevi aperti altri su argomenti legati a questo...


Sinceramente, mi son perso anche io..
Ho i miei appunti, ma sono cartacei



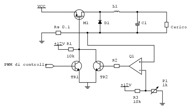
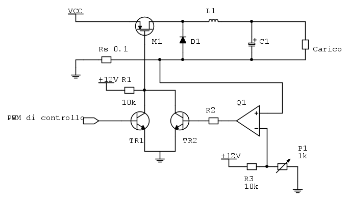
Ti ho fatto in questo momento lo schema non funzionante con il P channel

Lo schema funzionante con l'N channel é facile, probabilmente lo sai giá: il mosfet viene messo dopo la resistenza Rs
Avatar utente
Foto UtenteAleEl
782 1 5 13
Sostenitore
Sostenitore
 
Messaggi: 818
Iscritto il: 9 ago 2016, 20:22

1
voti

[122] Re: Dimens filtro LC pilotaggio celle peltier

Messaggioda Foto Utentemarioursino » 23 ott 2020, 23:52

Ciao Sandro! L'OP vuole riscaldare e raffreddare l'acquario con le peltier. Alimenta a duty e tensione nota, ma vuole misurare la tensione (media?) delle celle. Il motivo non è noto.
Avatar utente
Foto Utentemarioursino
5.687 3 9 13
G.Master EY
G.Master EY
 
Messaggi: 1598
Iscritto il: 5 dic 2009, 4:32

0
voti

[123] Re: Dimens filtro LC pilotaggio celle peltier

Messaggioda Foto UtenteSandroCalligaro » 24 ott 2020, 0:09

marioursino ha scritto:Ciao Sandro! L'OP vuole riscaldare e raffreddare l'acquario con le peltier. Alimenta a duty e tensione nota, ma vuole misurare la tensione (media?) delle celle. Il motivo non è noto.
Ciao Mario! Grazie del riassunto. Dell'acquario mi ricordavo, ed è chiaro che non gli serve misurare la tensione.
Visto che ci siamo, provo a convincere Foto UtenteAleEl con un esempio.. Nel controllo motore (finisco sempre lì), la tensione di uscita dell'inverter normalmente non viene misurata, eppure si riescono a fare stime di posizione, velocità, parametri motore, addirittura temperatura... Ovviamente, si misura la tensione DC in ingresso e si tiene conto del duty-cycle. ;-)

L'ultima cosa di cui si parlava, però, era una misura+protezione di corrente...
Ancora una volta, visto l'intento didattico, indipendentemente dalla necessità o meno di applicarlo nel caso specifico, guardando il circuito...
AleEl ha scritto:Lo schema funzionante con l'N channel é facile, probabilmente lo sai giá: il mosfet viene messo dopo la resistenza Rs
Scusa, ma non capisco che logica ci sia dietro questo circuito...
Se lo scopo è quello di tener spento il pMOS quando la corrente è superiore alla soglia, qui fai proprio il contrario: abbassi la tensione di gate quando superi la soglia, accendendo il pMOS.
O mi sbaglio? :shock:
Perché non mettere una porta logica (o fare l'equivalente) che inibisca la PWM quando si supera la soglia?
Avatar utente
Foto UtenteSandroCalligaro
2.970 2 4 5
G.Master EY
G.Master EY
 
Messaggi: 1181
Iscritto il: 6 ago 2015, 19:25

0
voti

[124] Re: Dimens filtro LC pilotaggio celle peltier

Messaggioda Foto UtenteIsidoroKZ » 24 ott 2020, 2:45

SandroCalligaro ha scritto:Devo dire, però, che nel circuito dello "zener ideale" c'è una cosa che non riesco a digerire: l'operazionale rimane in saturazione positiva per tutto il tempo in cui l'ingresso è sotto la soglia Vz.


Hai ragione, e`un problema di quel circuito. Lo si usa solo dove il tempo di intervento non e` importante, sistemi lenti. Gli esempi di quell'articolo (tranne i primi due che funzionano male) li puoi trovare ad esempio nello schema dell'alimentatore HP 6654A.
Per usare proficuamente un simulatore, bisogna sapere molta più elettronica di lui
Plug it in - it works better!
Il 555 sta all'elettronica come Arduino all'informatica! (entrambi loro malgrado)
Se volete risposte rispondete a tutte le mie domande
Avatar utente
Foto UtenteIsidoroKZ
121,2k 1 3 8
G.Master EY
G.Master EY
 
Messaggi: 21059
Iscritto il: 17 ott 2009, 0:00

0
voti

[125] Re: Dimens filtro LC pilotaggio celle peltier

Messaggioda Foto UtenteAleEl » 24 ott 2020, 9:47

Ci ho pensato anche io a mettere una porta logica (not) in uscita al op-amp, ma non cambia niente
Avatar utente
Foto UtenteAleEl
782 1 5 13
Sostenitore
Sostenitore
 
Messaggi: 818
Iscritto il: 9 ago 2016, 20:22

0
voti

[126] Re: Dimens filtro LC pilotaggio celle peltier

Messaggioda Foto UtenteMarcoD » 24 ott 2020, 9:49

Ho riletto rapidamente i più di 100 messaggi della discussione.
E' iniziata avente come obiettivo dimensionare i valori di L e C del filtraggio della tensione applicata alle celle di Peltier.
Si è trovato che, per la frequenza di commutazione del PWM di 500 Hz, il valore di induttanza sarebbe stata troppo elevata per un induttore facilmente rintracciabile.
Occorre aumentare la frequenza del PWM ad almeno 3 kHz.
Si è passati al progetto di un circuito che trasformasse un PWM a 500 Hz a uno ad almeno 3 kHz.
Si pensato a un circuito analogico con un generatore di onda triangolare e un comparatore.
Il circuito è stato prima simulato, poi montato su un breadboard, visualizzando le tensioni con un oscilloscopio.
Purtroppo, la collaborazione via forum mostra i suoi limiti: è più lenta di una di persona, è lento e difficoltoso scambiare tutte le informazioni necessarie, nascono incomprensioni.

Si è reputato comodo, sviluppare un traslatore di livello del segnale a onda triangolare;
quello a transistor sviluppato, pur funzionante assorbe molta corrente e pareva brutto.
Quello ad operazionale, che sembrava banale da realizzare, non ha funzionato.

Poi, si è pensato di passare da MOS canale N a un canale P,
si è discusso sulla necessitaà di misurare la tensione applicata e corrente assorbita, anche se
a parità di carico, di tensione di alimentazione e di PWM impostato i valori di corrente e tensione
possono venire calcolati in modo semplice e sicuro.

O_/
Avatar utente
Foto UtenteMarcoD
12,2k 5 9 13
Master EY
Master EY
 
Messaggi: 6696
Iscritto il: 9 lug 2015, 16:58
Località: Torino

0
voti

[127] Re: Dimens filtro LC pilotaggio celle peltier

Messaggioda Foto UtenteAleEl » 24 ott 2020, 10:10

Allora, tralasciando il fatto che non voglio piú ripetere le mie idee e ció che reputo giusto (se per voi é sbagliato, accetto il vostro parere. Per me, tuttavia, sará sbagliato quando, davanti ai miei occhi, avró il circuito che mi urlerá dietro "vedi, avevano ragione!")

Tralasciando quindi ció, ringrazio MarcoD per il riassunto
Il circuito a transistor, bello o brutto che sia, efficiente o meno che sia, verrá utilizzato: in un modo o nell'altro fa il suo lavoro, seppur con un debole per le variazioni di temperatura. (Magari troveró una soluzione, o magari no, vedremo)

Si é poi passati al circuito a P MOS perché, con quello ad N MOS, non si riescono a leggere le tensioni (letture inutili? vale il primo paragrafo di questo messaggio)
Il problema é quindi il P MOS che, con l'op-amp, non funziona
SandroCalligaro ha detto, come avevo pensato anche io tra l'altro, di mettere una porta logica (presumo una NOT) all'uscita dell'op-amp
Ci ho giá provato ieri pomeriggio, non funziona comunque

IsidoroKZ ha scritto:La tensione la sai con buona approssimazione dal duty cycle e dalla tensione di ingresso.


Ovvero come?
Vout = D*Vin ?

In ogni caso, la tensione sulla resistenza di shunt per ricavare la corrente devo leggerla, quindi il problema P MOS c'é

E no, non posso usare la legge di Ohm: non la conosco la resistenza delle celle. Sono strane, oppure é strano il multimetro. Non ho mai un valore di resistenza costante quando vado a misurarla, quindi non mi fido
Avatar utente
Foto UtenteAleEl
782 1 5 13
Sostenitore
Sostenitore
 
Messaggi: 818
Iscritto il: 9 ago 2016, 20:22

0
voti

[128] Re: Dimens filtro LC pilotaggio celle peltier

Messaggioda Foto UtenteMarcoD » 24 ott 2020, 10:34

SandroCalligaro ha detto, come avevo pensato anche io tra l'altro, di mettere una porta logica (presumo una NOT) all'uscita dell'op-amp, non funziona comunque

E' sempre utile investigare e capire perché nono funziona: riporta lo schema del circuito, completo di numerazione dei piedini, alimentazione degli integrati e delle sigle dei componenti.
non posso usare la legge di Ohm: non la conosco la resistenza delle celle. Sono strane, oppure é strano il multimetro. Non ho mai un valore di resistenza costante quando vado a misurarla, quindi non mi fido

I tester digitali applicano una corrente molto bassa, verificare contatti ossidati oppure si crea proprio una giunzione. Ripeti la misura con una tensione/corrente più elevata, che è quella che effettivamente circola durante il funzionamento.

Alimenta le celle con una tensione continua, a supponiamo 6 o 12 V,
misura la corrente assorbita, dovrebbe essere stabile R = V/I
Avatar utente
Foto UtenteMarcoD
12,2k 5 9 13
Master EY
Master EY
 
Messaggi: 6696
Iscritto il: 9 lug 2015, 16:58
Località: Torino

0
voti

[129] Re: Dimens filtro LC pilotaggio celle peltier

Messaggioda Foto UtenteAleEl » 24 ott 2020, 10:39

MarcoD ha scritto:E' sempre utile investigare e capire perché nono funziona: riporta lo schema del circuito, completo di numerazione dei piedini, alimentazione degli integrati e delle sigle dei componenti.


Lo schema é quello che ho postato nel post 121
La NOT é stata aggiunta in uscita all'op-amp
Avatar utente
Foto UtenteAleEl
782 1 5 13
Sostenitore
Sostenitore
 
Messaggi: 818
Iscritto il: 9 ago 2016, 20:22

0
voti

[130] Re: Dimens filtro LC pilotaggio celle peltier

Messaggioda Foto Utentemarioursino » 24 ott 2020, 10:42

Abbiamo capito che non vuoi cambiare idea, ma non puoi neanche pretendere che ci buttiamo a capofitto su queste scelte ben sapendo che non funzionano. Ad esempio, come ti avevo già detto, quell overcurrent deve avere un tempo di azione fisso. Tenuto così ti alza la resistenza del MOS e te lo cuoce.
Avatar utente
Foto Utentemarioursino
5.687 3 9 13
G.Master EY
G.Master EY
 
Messaggi: 1598
Iscritto il: 5 dic 2009, 4:32

PrecedenteProssimo

Torna a Elettronica generale

Chi c’è in linea

Visitano il forum: Nessuno e 252 ospiti