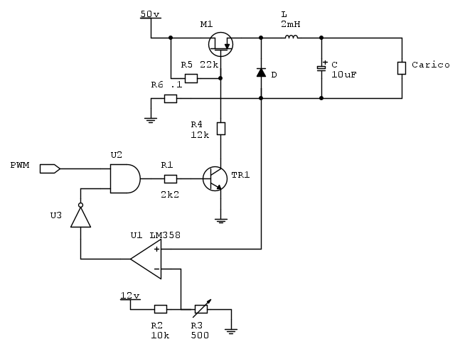
marioursino ha scritto:Ad esempio, come ti avevo già detto, quell overcurrent deve avere un tempo di azione fisso. Tenuto così ti alza la resistenza del MOS e te lo cuoce.
Cioé? Non ho capito
Moderatori:
carloc,
g.schgor,
BrunoValente,
IsidoroKZ
marioursino ha scritto:Ad esempio, come ti avevo già detto, quell overcurrent deve avere un tempo di azione fisso. Tenuto così ti alza la resistenza del MOS e te lo cuoce.
Un momento... io volevo farti riflettere, ma evidentemente non sono stato chiaro.AleEl ha scritto:Il problema é quindi il P MOS che, con l'op-amp, non funziona
SandroCalligaro ha detto, come avevo pensato anche io tra l'altro, di mettere una porta logica (presumo una NOT) all'uscita dell'op-amp
Ci ho giá provato ieri pomeriggio, non funziona comunque


SandroCalligaro ha scritto:Se vuoi spegnere il pMOS



AleEl ha scritto:Io sarei curioso di sapere come fare correttamente il circuito...
Comunque, nel simulatore, qualche accenno di funzionamento lo dá


Visitano il forum: Nessuno e 147 ospiti