È del tipo T1 con 4 fili al secondario.
I VA reali non li conosco ma stava in un alimentatore stabilizzato da 12v 5A
alimentatore stabilizzato 12v 3A, aiuto schema
Moderatori:
carloc,
g.schgor,
BrunoValente,
IsidoroKZ
33 messaggi
• Pagina 3 di 4 • 1, 2, 3, 4
0
voti
Beh, diciamo che, con i pochi elementi di valutazione disponibili, si potrebbe anche dire che in teoria è fattibile ma se dipendesse da me non lo farei quell'alimentatore.
Con 18V AC ottieni quasi 24 V DC, non stabilizzati.
Per l’alimentatore a 12V. DC, i predetti 24 V DC non stabilizzati che otterresti, sarebbero un po’ troppi per doverli poi ridurre a 12V DC stabilizzati e consumeresti parecchia potenza in dissipazione termica.
Per l’alimentatore a 21V DC, invece, dovresti dotarlo di un regolatore con finale di potenza che riduca, appunto, la tensione di uscita da 24 a 21V. DC, ma la differenza di tensione tra entrata e uscita di quell'alimentatore risulterebbe insufficiente per garantire la tensione di 21V DC stabile. Forse potresti alimentare il secondo amplificatore direttamente a 24 V DC, dotando l'alimentatore di un grosso condensatore elettrolitico di filtro in modo da reggere decentemente i picchi di corrente.
Detto ciò, però, non ho capito come faresti ad alimentare due amplificatori con un unico trasformatore. Metteresti tutto in un unico contenitore?
Con 18V AC ottieni quasi 24 V DC, non stabilizzati.
Per l’alimentatore a 12V. DC, i predetti 24 V DC non stabilizzati che otterresti, sarebbero un po’ troppi per doverli poi ridurre a 12V DC stabilizzati e consumeresti parecchia potenza in dissipazione termica.
Per l’alimentatore a 21V DC, invece, dovresti dotarlo di un regolatore con finale di potenza che riduca, appunto, la tensione di uscita da 24 a 21V. DC, ma la differenza di tensione tra entrata e uscita di quell'alimentatore risulterebbe insufficiente per garantire la tensione di 21V DC stabile. Forse potresti alimentare il secondo amplificatore direttamente a 24 V DC, dotando l'alimentatore di un grosso condensatore elettrolitico di filtro in modo da reggere decentemente i picchi di corrente.
Detto ciò, però, non ho capito come faresti ad alimentare due amplificatori con un unico trasformatore. Metteresti tutto in un unico contenitore?
-

gianniniivo
9.035 7 11 13 - No Rank
- Messaggi: 2874
- Iscritto il: 5 feb 2019, 23:50
0
voti
ottenere i 24 V non stabilizzati mi andrebbero bene, non ho il bisogno di stabilizzarli a 21v.
mi rendo conto che stabilizzare a 12v sarebbe un bel spreco in calore ma sarei disposto ad accettarlo se posso usare un unico trasformatore.
in pratica vorrei fare una coppia di casse attive da mettere vicino al PC e pensavo di amplificare separatamente tweeter e woofer usando rispettivamente il tda7297 e il tpa3116 con un crossover attivo prima degli amplificatori.
questo perché a disposizione ho ovviamente questo tipo di trasformatore e questi amplificatori, il suono nel complesso del tpa non mi entusiasma ma ha una potenza adeguata mentre del tda mi piace il suono ma ha poca potenza da cui l'idea di unirli.
tieni conto che il tutto dovrà essere posto in una della casse e dunque più piccolo è e meglio sarà, quindi usare un unico trasformatore sarebbe un bel vantaggio.
mi rendo conto che stabilizzare a 12v sarebbe un bel spreco in calore ma sarei disposto ad accettarlo se posso usare un unico trasformatore.
in pratica vorrei fare una coppia di casse attive da mettere vicino al PC e pensavo di amplificare separatamente tweeter e woofer usando rispettivamente il tda7297 e il tpa3116 con un crossover attivo prima degli amplificatori.
questo perché a disposizione ho ovviamente questo tipo di trasformatore e questi amplificatori, il suono nel complesso del tpa non mi entusiasma ma ha una potenza adeguata mentre del tda mi piace il suono ma ha poca potenza da cui l'idea di unirli.
tieni conto che il tutto dovrà essere posto in una della casse e dunque più piccolo è e meglio sarà, quindi usare un unico trasformatore sarebbe un bel vantaggio.
-

erik42788088
20 2 - Messaggi: 19
- Iscritto il: 31 mar 2018, 23:33
1
voti
Usa il circuito in [5] ma con un 7815 o un 7818 per alimentare il TDA7297 (che è specificato per alimentazione fino a 18 V), e alimenta il TPA3116 con la tensione non stabilizzata a monte del regolatore.
0
voti
Ma aumentando la tensione aumenta anche l’assorbimento dell’amplificatore. Sappiamo ben poco di quel trasformatore e potrebbe non reggere il carico dei due amplificatori, alla fine potrebbe rivelarsi un lavoro inutile. Poi, se non capisco male, gli fai utilizzare uno solo dei due avvolgimenti?
-

gianniniivo
9.035 7 11 13 - No Rank
- Messaggi: 2874
- Iscritto il: 5 feb 2019, 23:50
0
voti
edgar ha scritto:Usa il circuito in [5] ma con un 7815 o un 7818 per alimentare il TDA7297 (che è specificato per alimentazione fino a 18 V), e alimenta il TPA3116 con la tensione non stabilizzata a monte del regolatore.
se uso entrambi gli avvolgimenti sia per stabilizzare che per la tensione a monte non stabilizzata, non ho problemi sulle correnti assorbite?
correggetemi se sbaglio, i due finali chiederanno sicuramente una corrente diversa durante il funzionamento ma se questa arriva dalla stessa fonte non va in entrambi rischiando di fare danni?
pensando a questo volevo usare i due secondari separatamente.
gianniniivo ha scritto:Sappiamo ben poco di quel trasformatore e potrebbe non reggere il carico dei due amplificatori, alla fine potrebbe rivelarsi un lavoro inutile.
può anche darsi, ma farei una prova di ascolto prima di costruire il tutto, se l'alimentazione ha problemi mi fermo.
volevo solo essere sicuro che il trasformatore potesse essere usato in questo modo o se era errato
-

erik42788088
20 2 - Messaggi: 19
- Iscritto il: 31 mar 2018, 23:33
0
voti
No di danni non ne fai ma con un solo avvolgimento potresti avere delle cadute di tensione sotto carico, dato che non conosciamo gli ampere erogati da ogni secondario.
Utilizzando un solo secondario risparmi qualche componente e un po’ di spazio ma il comportamento del trasformatore è tutto da verificare. Se puoi alimentare a 18V anzi che 12V, io i due secondari li utilizzerei entrambi, magari collegandoli in serie ed utilizzando il nodo centrale come zero ma vedi tu…
La sezione dell’avvolgimento dei due secondari è visibile o termina con un cavetto flessibile? Lo chiedo perché non è chiaro se i due avvolgimenti siano proprio gemelli…
Utilizzando un solo secondario risparmi qualche componente e un po’ di spazio ma il comportamento del trasformatore è tutto da verificare. Se puoi alimentare a 18V anzi che 12V, io i due secondari li utilizzerei entrambi, magari collegandoli in serie ed utilizzando il nodo centrale come zero ma vedi tu…
La sezione dell’avvolgimento dei due secondari è visibile o termina con un cavetto flessibile? Lo chiedo perché non è chiaro se i due avvolgimenti siano proprio gemelli…
-

gianniniivo
9.035 7 11 13 - No Rank
- Messaggi: 2874
- Iscritto il: 5 feb 2019, 23:50
0
voti
ecco una foto del secondario

per vedere gli ampere di un solo secondario, posso usare ponte di diodi e condensatore (da 35v 4700uf) con amperometro e voltometro collegato al tpa3116. uso due woofer di potenza superiore e un segnale sinusoidale diciamo da 40hz (coì non mi ammazzo le orecchie) e verifico gli ampere quando ho un abbassamento di volt considerevole?

per vedere gli ampere di un solo secondario, posso usare ponte di diodi e condensatore (da 35v 4700uf) con amperometro e voltometro collegato al tpa3116. uso due woofer di potenza superiore e un segnale sinusoidale diciamo da 40hz (coì non mi ammazzo le orecchie) e verifico gli ampere quando ho un abbassamento di volt considerevole?
-

erik42788088
20 2 - Messaggi: 19
- Iscritto il: 31 mar 2018, 23:33
0
voti
Ho visto, era meglio se indicavi anche il diametro del rame, comunque puoi provare a procedere con le modalità da te indicate, poi verificherai i risultati.
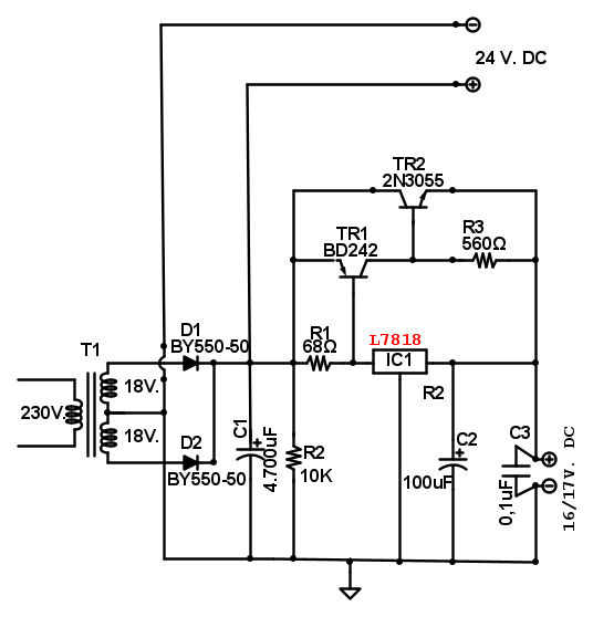
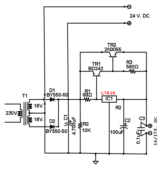
Per l'alimentatore, lo costruirei prendendo spunto dallo schema che appare qui sotto. Tieni presente che più è alto il valore in uF del condensatore di filtro e meglio è, sei in ambito audio. Se utilizzi come finale un 2N3055 o un altro TO3 NPN di potenza è meglio, dissipa in modo più efficace...
Per l'alimentatore, lo costruirei prendendo spunto dallo schema che appare qui sotto. Tieni presente che più è alto il valore in uF del condensatore di filtro e meglio è, sei in ambito audio. Se utilizzi come finale un 2N3055 o un altro TO3 NPN di potenza è meglio, dissipa in modo più efficace...
-

gianniniivo
9.035 7 11 13 - No Rank
- Messaggi: 2874
- Iscritto il: 5 feb 2019, 23:50
33 messaggi
• Pagina 3 di 4 • 1, 2, 3, 4
Chi c’è in linea
Visitano il forum: Nessuno e 57 ospiti

Elettrotecnica e non solo (admin)
Un gatto tra gli elettroni (IsidoroKZ)
Esperienza e simulazioni (g.schgor)
Moleskine di un idraulico (RenzoDF)
Il Blog di ElectroYou (webmaster)
Idee microcontrollate (TardoFreak)
PICcoli grandi PICMicro (Paolino)
Il blog elettrico di carloc (carloc)
DirtEYblooog (dirtydeeds)
Di tutto... un po' (jordan20)
AK47 (lillo)
Esperienze elettroniche (marco438)
Telecomunicazioni musicali (clavicordo)
Automazione ed Elettronica (gustavo)
Direttive per la sicurezza (ErnestoCappelletti)
EYnfo dall'Alaska (mir)
Apriamo il quadro! (attilio)
H7-25 (asdf)
Passione Elettrica (massimob)
Elettroni a spasso (guidob)
Bloguerra (guerra)


