Aspetto volentieri.
Nel frattempo ho tolto venti spire dal secondario del trasformatore e da quasi 32 V sono passato a crca 26 V che portano la tensione raddrizzata e livellata a circa 37V in zona sicurezza per il LM317.
Ciao,
P.
Resurrezione di un alimentatore autocostruito
Moderatori:
carloc,
g.schgor,
BrunoValente,
IsidoroKZ
0
voti
pgiagno ha scritto:Aspetto volentieri.
Nel frattempo ho tolto venti spire dal secondario del trasformatore e da quasi 32 V sono passato a crca 26 V che portano la tensione raddrizzata e livellata a circa 37V in zona sicurezza per il LM317.
Ciao,
P.
Secondo me hai fatto la cosa migliore che potevi fare.
Riguardo la protezione in corrente se non vuoi complicare troppo il circuito e ti accontenti di una protezione grossolana ci sono vari metodi abbastanza semplici. Certamente protezione solo da cortocircuito è la più semplice di tutte.
0
voti
In attesa dei suggerimenti di
gianniniivo, sono orientato ad adottare la protezione drastica descritta sempre dal Vittorio Crapella, nello schema che allego.
Ciao,
P.
Ciao,
P.
- Allegati
-
- unnamed.gif (5.78 KiB) Osservato 6752 volte
0
voti
Dipende da come è fatto il circuito. In questo caso non si vuole proteggere l'apparecchio alimentato, bensì l'alimentatore il quale sopporta abbastanza facilmente il cortocircuito in uscita per un paio di secondi, più che sufficienti per far intrvenire il relè.
1
voti
maxmix69 ha scritto:In questo caso non si vuole proteggere l'apparecchio alimentato, bensì l'alimentatore
Mi pare una stupidaggine concettuale.
Sostengo da sempre che l'alimentatore (da laboratorio) deve essere come la moglie di Cesare, al di sopra di ogni sospetto.
Ne deriva che, non solo l'alimentatore deve essere - o meglio nascere - protetto da cortocircuiti & c, ma deve anche essere in grado di proteggere il circuito collegato tramite una limitazione di corrente seria e, se serve, addirittura una protezione da sovratensioni.
Poi, chiaramente, ognuno realizza il suo alimentatore come meglio crede.
0
voti
Buona sera al Forum, ho trovato uno dei due schema. Purtroppo gli schema elettrici erano tutti su un disco che si è guastato e qualcosa è andato perso ma spulciando nei backup, e con un po’ di dispendio di tempo, dovrei riuscire a recuperare quel che mi occorre.
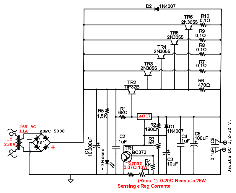
Per il momento pubblico lo schema con LM317 base poi se riuscirò a reperire anche lo schema con LM317HV da 60 V. lo pubblicherò. L’esemplare con regolatore ad alta tensione è simile all'attuale ma eroga una tensione di 50V. 10 Ampere ed è dotato di duplicatore.
Tornando al presente non c’è molto da dire in quanto le possibilità di regolare in corrente un alimentatore basato su regolatore a 3 pin non lascia molta scelta. Ciò di cui trattasi, è un progetto semplice, economico ma che è in grado di offrire anche qualche soddisfazione. Questo esemplare, così come congeniato è in grado di erogare una tensione da 1,2V a 32V e una corrente regolabile da un po’ meno di 100mA fino alla massima consentita dal dimensionamento in potenza dell’alimentatore, che nel caso in esame è di circa 10 Ampere. L’alimentatore regola egregiamente la corrente minima a tutte le tensioni mentre per quella massima bisogna tener conto delle solite regolette che riguardano un po’ tutti gli alimentatori lineari. La prova di stress alla massima corrente (10A.) è stata fatta partendo da una tensione di 12,6V, che, con i dissipatori adeguati è quella che va per la maggiore, per arrivare fino a 26V senza problemi. L’alimentatore arriva fino a 32V ma dopo i 26V e con un carico importante, la tensione da segni di cedimento in stabilità e più la tensione cede sotto il carico, più aumenta anche il ripple che invece fino a 26V risulta inferiore ad 1mV.
Il sistema di regolazione di corrente è composto da un transistor Darlington e da una resistenza di sense di valore molto basso con in serie un piccolo reostato da 20 Ohm 25Watt a filo e ceramica. La resistenza fissa ha un valore così basso per consentire all'alimentatore ulteriori implementazioni in potenza mentre il reostato consente di ridurre la corrente a meno di 100mA anche in caso di cortocircuito, portando istantaneamente quasi a zero la tensione erogata dal regolatore. Il reostato non deve preoccupare per le dimensioni perché in prima battuta potrebbe lasciare perplessi ma nella realtà le dimensioni sono molto contenute. In pratica il suo ingombro in diametro è circa il doppio di un normale potenziometro a filo, se escludiamo in reofori di saldatura, che comunque possono essere sempre piegati secondo esigenza. Il perno di comando del reostato equivale a quello di un normale potenziometro e accetta le stesse manopole. Forse con un reostato dotato di un valore resistivo un po’ più elevato potrebbe essere possibile ridurre ulteriormente la corrente minima ma non avendo a disposizione il componente da provare non posso garantire l’eventuale miglioramento.
reostato
Ovviamente non è tassativo utilizzare 4 finali di potenza, possono essere aumentati o ridotti e al posto di
pgiagno avrei ridotto il trasformatore a 28V. per sfruttare al massimo la tensione gestibile dal regolatore.
Credo di aver detto tutto anche perché il resto del circuito è quello di un comune alimentatore con LM317. Sono comunque a disposizione per integrare la descrizione in caso di richiesta di dettagli. Spero di reperire lo schema che utilizza il LM317HV da 60 V con duplicatore di tensione…
Per il momento pubblico lo schema con LM317 base poi se riuscirò a reperire anche lo schema con LM317HV da 60 V. lo pubblicherò. L’esemplare con regolatore ad alta tensione è simile all'attuale ma eroga una tensione di 50V. 10 Ampere ed è dotato di duplicatore.
Tornando al presente non c’è molto da dire in quanto le possibilità di regolare in corrente un alimentatore basato su regolatore a 3 pin non lascia molta scelta. Ciò di cui trattasi, è un progetto semplice, economico ma che è in grado di offrire anche qualche soddisfazione. Questo esemplare, così come congeniato è in grado di erogare una tensione da 1,2V a 32V e una corrente regolabile da un po’ meno di 100mA fino alla massima consentita dal dimensionamento in potenza dell’alimentatore, che nel caso in esame è di circa 10 Ampere. L’alimentatore regola egregiamente la corrente minima a tutte le tensioni mentre per quella massima bisogna tener conto delle solite regolette che riguardano un po’ tutti gli alimentatori lineari. La prova di stress alla massima corrente (10A.) è stata fatta partendo da una tensione di 12,6V, che, con i dissipatori adeguati è quella che va per la maggiore, per arrivare fino a 26V senza problemi. L’alimentatore arriva fino a 32V ma dopo i 26V e con un carico importante, la tensione da segni di cedimento in stabilità e più la tensione cede sotto il carico, più aumenta anche il ripple che invece fino a 26V risulta inferiore ad 1mV.
Il sistema di regolazione di corrente è composto da un transistor Darlington e da una resistenza di sense di valore molto basso con in serie un piccolo reostato da 20 Ohm 25Watt a filo e ceramica. La resistenza fissa ha un valore così basso per consentire all'alimentatore ulteriori implementazioni in potenza mentre il reostato consente di ridurre la corrente a meno di 100mA anche in caso di cortocircuito, portando istantaneamente quasi a zero la tensione erogata dal regolatore. Il reostato non deve preoccupare per le dimensioni perché in prima battuta potrebbe lasciare perplessi ma nella realtà le dimensioni sono molto contenute. In pratica il suo ingombro in diametro è circa il doppio di un normale potenziometro a filo, se escludiamo in reofori di saldatura, che comunque possono essere sempre piegati secondo esigenza. Il perno di comando del reostato equivale a quello di un normale potenziometro e accetta le stesse manopole. Forse con un reostato dotato di un valore resistivo un po’ più elevato potrebbe essere possibile ridurre ulteriormente la corrente minima ma non avendo a disposizione il componente da provare non posso garantire l’eventuale miglioramento.
reostato
Ovviamente non è tassativo utilizzare 4 finali di potenza, possono essere aumentati o ridotti e al posto di
Credo di aver detto tutto anche perché il resto del circuito è quello di un comune alimentatore con LM317. Sono comunque a disposizione per integrare la descrizione in caso di richiesta di dettagli. Spero di reperire lo schema che utilizza il LM317HV da 60 V con duplicatore di tensione…
-

gianniniivo
9.045 7 11 13 - No Rank
- Messaggi: 2875
- Iscritto il: 5 feb 2019, 23:50
0
voti
Ringrazio tutti per l'attenzione e i suggerimenti.
@
edgar
È vero, un relè non sarà mai così veloce da salvare un semiconduttore, ma nel mio caso credo di avere (avuto) tre aiuti fondamentali: il primo mi viene dall'autoprotezione del LM317, il secondo dal sovradimensionamento del MJ2955, e il terzo, il più importante, dal trasformatore che si "siede" in caso di eccessivo assorbimento. Tutto questo credo mi consentirebbe una soluzione col relè alla Crapella. Anche in considerazione del fatto che sono un semplice hobbysta e lo strumento non è certo da laboratorio.
@
gianniniivo
Interessante la soluzione, ma ho un contenitore obbligato e il reostato proprio non ci sta.
Nel frattempo ho trovato in un cassetto un TIP34C. Pensate possa essere migliore rispetto a un MJ2955?
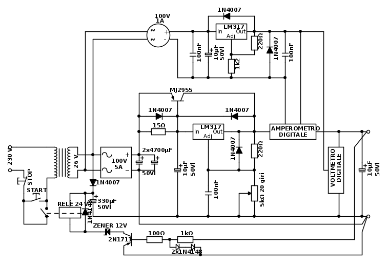
Ho anche disegnato lo schema completo, come vorrei che fosse. Ho aggiunto la parte di alimentazione del voltmetro e dell'amperometro digitali (che prima era sottintesa) e la parte per il distacco della rete in caso di corto circuito. Questo è lo schema definitivo che ho intenzione di provare.
Suggerimenti?.
Ciao,
P.
@
È vero, un relè non sarà mai così veloce da salvare un semiconduttore, ma nel mio caso credo di avere (avuto) tre aiuti fondamentali: il primo mi viene dall'autoprotezione del LM317, il secondo dal sovradimensionamento del MJ2955, e il terzo, il più importante, dal trasformatore che si "siede" in caso di eccessivo assorbimento. Tutto questo credo mi consentirebbe una soluzione col relè alla Crapella. Anche in considerazione del fatto che sono un semplice hobbysta e lo strumento non è certo da laboratorio.
@
Interessante la soluzione, ma ho un contenitore obbligato e il reostato proprio non ci sta.
Nel frattempo ho trovato in un cassetto un TIP34C. Pensate possa essere migliore rispetto a un MJ2955?
Ho anche disegnato lo schema completo, come vorrei che fosse. Ho aggiunto la parte di alimentazione del voltmetro e dell'amperometro digitali (che prima era sottintesa) e la parte per il distacco della rete in caso di corto circuito. Questo è lo schema definitivo che ho intenzione di provare.
Suggerimenti?.
Ciao,
P.
0
voti
Segnalo anche questo minuscolo modulino che ho ricevuto ieri:
Fatto una prova velocissima: l'interfaccia utente lascia a desiderare ma gli ho dato in pasto 30V e gli ho fatto erogare una ventina di volt su una resistenza da 9 ohm e non ha fatto una piega
Costo: una quindicina di euro
Per avere un'idea dell'ingombro: la pila su cui è adagiato il modulo è una AAA (ministilo)
Fatto una prova velocissima: l'interfaccia utente lascia a desiderare ma gli ho dato in pasto 30V e gli ho fatto erogare una ventina di volt su una resistenza da 9 ohm e non ha fatto una piega
Costo: una quindicina di euro
Per avere un'idea dell'ingombro: la pila su cui è adagiato il modulo è una AAA (ministilo)
Chi c’è in linea
Visitano il forum: Nessuno e 111 ospiti

Elettrotecnica e non solo (admin)
Un gatto tra gli elettroni (IsidoroKZ)
Esperienza e simulazioni (g.schgor)
Moleskine di un idraulico (RenzoDF)
Il Blog di ElectroYou (webmaster)
Idee microcontrollate (TardoFreak)
PICcoli grandi PICMicro (Paolino)
Il blog elettrico di carloc (carloc)
DirtEYblooog (dirtydeeds)
Di tutto... un po' (jordan20)
AK47 (lillo)
Esperienze elettroniche (marco438)
Telecomunicazioni musicali (clavicordo)
Automazione ed Elettronica (gustavo)
Direttive per la sicurezza (ErnestoCappelletti)
EYnfo dall'Alaska (mir)
Apriamo il quadro! (attilio)
H7-25 (asdf)
Passione Elettrica (massimob)
Elettroni a spasso (guidob)
Bloguerra (guerra)





