Cos'è ElectroYou | Login Iscriviti

ElectroYou - la comunità dei professionisti del mondo elettrico

Semplice oscillatore sinusoidale variabile.

Elettronica lineare e digitale: didattica ed applicazioni

Moderatori: Foto Utentecarloc, Foto Utenteg.schgor, Foto UtenteBrunoValente, Foto UtenteIsidoroKZ

1
voti

[31] Re: Semplice oscillatore sinusoidale variabile.

Messaggioda Foto Utenteabusivo » 15 dic 2020, 21:49

Elidur ha scritto:...farò una domanda superflua....

Non è assolutamente superflua.
Trovai un data sheet con un applicativo fatto con un integrato e pochi altri condensatori e resistenze.
Molto semplice per non dire banale.
Se quello che funziona basta non lo tocca' sennò te lassa!
Avatar utente
Foto Utenteabusivo
13,3k 4 7 10
Master
Master
 
Messaggi: 7008
Iscritto il: 16 ott 2012, 18:43
Località: L'Aquila

0
voti

[32] Re: Semplice oscillatore sinusoidale variabile.

Messaggioda Foto Utentemaxmix69 » 15 dic 2020, 22:03

Elidur ha scritto:No so niente di quello che è stato detto da maxmix69

Non ho dubbi a crederti, forse non eri nemmeno nato quando uscì quel kit!
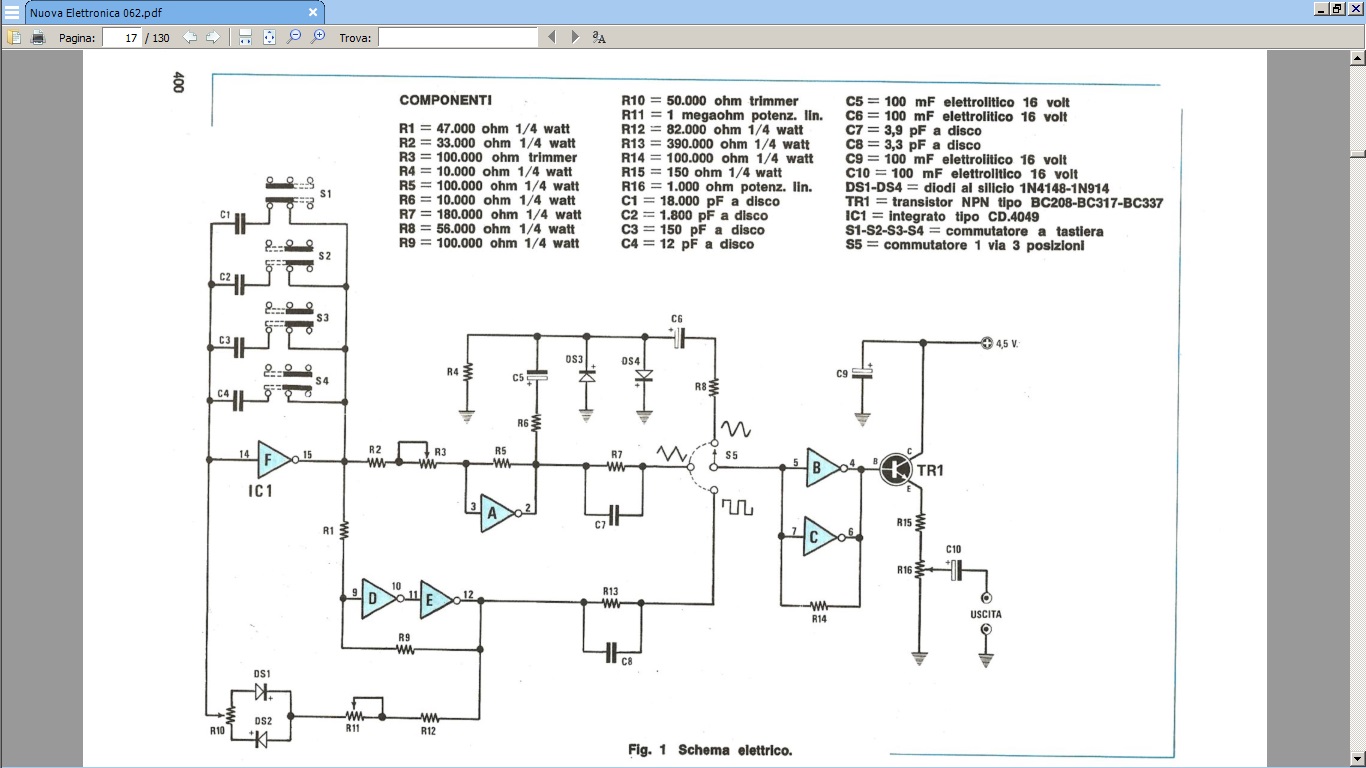
Rivista Nuova Elettronica, numero 62.

HO SBAGLIATO PERO' perché non avevo guardato lo schema con attenzione e lo avevo confuso con un altro progetto, solo sinusoidale, a ponte di Wien (sempre Nuova Elettronica) dove c'erano nientedimeno che due potenziometri di precisione a filo, mutigiri, montati meccanicamente sullo stesso asse e sulla stessa manopola.

In allegato lo schema originale di NE, identico al tuo.

EDIT: certo però che per non saperne niete hai fatto un reverse engineearing o come diavolo si scrive perfetto, con tutti i componenti allo stesso posto dello schema originale e con la stessa nomenclatura, comprese addirittura le lettere dentro le porte logiche. Sei un fenomeno!
Allegati
oscillatore.jpg
Avatar utente
Foto Utentemaxmix69
172 1 2 5
Stabilizzato
Stabilizzato
 
Messaggi: 379
Iscritto il: 6 lug 2013, 20:18

0
voti

[33] Re: Semplice oscillatore sinusoidale variabile.

Messaggioda Foto UtenteElidur » 15 dic 2020, 22:08

Ah ok, Foto Utenteabusivo, allora probabilmente il motivo è quello. Il circuito funziona regolarmente anche senza il disaccoppiamento. Infatti se lo si prova con l’oscilloscopio e senza transistor, non ci sono problemi ma se si applica un carico arrivano i problemi. Meglio metterlo il transistor, specialmente se si intende utilizzare il generatore anche per il laboratorio dello sperimentatore. Oltretutto, considerato l'utilizzo di componenti a bassa tensione e con le resistenze montate in verticale, l'ingombro di una schedina millefori è di circa 5 x 5 cm.
Avatar utente
Foto UtenteElidur
1.515 2 6 9
Sostenitore
Sostenitore
 
Messaggi: 1126
Iscritto il: 6 mag 2017, 18:10

0
voti

[34] Re: Semplice oscillatore sinusoidale variabile.

Messaggioda Foto UtenteEcoTan » 15 dic 2020, 22:15

Elidur ha scritto:prova con l’oscilloscopio

Qualche forma d'onda o spettro?
Avatar utente
Foto UtenteEcoTan
7.720 4 12 13
Expert EY
Expert EY
 
Messaggi: 5420
Iscritto il: 29 gen 2014, 8:54

0
voti

[35] Re: Semplice oscillatore sinusoidale variabile.

Messaggioda Foto Utenteabusivo » 15 dic 2020, 22:40

maxmix69 ha scritto:...forse non eri nemmeno nato quando uscì quel kit!...

Io avevo 10 anni suonati!
Se quello che funziona basta non lo tocca' sennò te lassa!
Avatar utente
Foto Utenteabusivo
13,3k 4 7 10
Master
Master
 
Messaggi: 7008
Iscritto il: 16 ott 2012, 18:43
Località: L'Aquila

0
voti

[36] Re: Semplice oscillatore sinusoidale variabile.

Messaggioda Foto UtenteElidur » 15 dic 2020, 22:45

Infatti, lo schema sembrerebbe essere quello, anche se l’esemplare a mia disposizione contiene qualche arrangiamento. Lo schema che ho io non è su una rivista di NE (infatti credevo che fosse un opera di reverse engineering) ma è su una pagina A4 disegnata a mano, con l’aggiunta di alcuni dati ed elementi distintivi, scritti da chi ha costruito il generatore sulla millefori. Un biglietto ben piegato ed inserito nel contenitore del dispositivo a futura memoria, suppongo.
In ogni caso, quel che importa, e che posso confermare, è che funziona bene.

Foto UtenteEcoTan, ho fatto soltanto delle verifiche sulla forma d’onda.

P.S.
Foto Utentemaxmix69, ho letto il tuo EDIT mentre stavo rispondendo. Guarda bene quello che ho scritto, non ho detto che il reverse engineering è farina del mio sacco, ho supposto che trattasse di una soluzione di quel tipo considerata la costruzione su basetta millefori e non conoscendo la provenienza dello schema. Inoltre ho chiesto se poteva interessare per non rischiare di completare inutilmente lo schema con Fidocad. Circa il potenziometro multigiri, non sono sicuro che se ne trovino da 1 MΩ.
Avatar utente
Foto UtenteElidur
1.515 2 6 9
Sostenitore
Sostenitore
 
Messaggi: 1126
Iscritto il: 6 mag 2017, 18:10

0
voti

[37] Re: Semplice oscillatore sinusoidale variabile.

Messaggioda Foto Utentemaxmix69 » 15 dic 2020, 23:07

Foto UtenteElidur devo dire la verità, all'inizio mi sei apparso come il solito che cerca di farsi bello con il lavoro altrui (in questo caso Nuova elettronica), ma devo ammettere che ho agito d'impulso e la tua spiegazione in realtà non pone adito a uteriori dubbi.
Per questo motivo mi scuso.
Avatar utente
Foto Utentemaxmix69
172 1 2 5
Stabilizzato
Stabilizzato
 
Messaggi: 379
Iscritto il: 6 lug 2013, 20:18

0
voti

[38] Re: Semplice oscillatore sinusoidale variabile.

Messaggioda Foto UtenteElidur » 15 dic 2020, 23:13

DI niente, figurati. Non saprei quanti anni abbia quel generatore, me lo ha regalato un amico alcuni anni fa...
Avatar utente
Foto UtenteElidur
1.515 2 6 9
Sostenitore
Sostenitore
 
Messaggi: 1126
Iscritto il: 6 mag 2017, 18:10

0
voti

[39] Re: Semplice oscillatore sinusoidale variabile.

Messaggioda Foto Utentegianniniivo » 16 dic 2020, 0:00

Da dove arriva quel generatore, Foto UtenteElidur
Avatar utente
Foto Utentegianniniivo
8.985 7 11 13
No Rank
 
Messaggi: 2874
Iscritto il: 5 feb 2019, 23:50

0
voti

[40] Re: Semplice oscillatore sinusoidale variabile.

Messaggioda Foto UtenteElidur » 16 dic 2020, 0:06

Ciao Ivo, era dell'Enrico.
Avatar utente
Foto UtenteElidur
1.515 2 6 9
Sostenitore
Sostenitore
 
Messaggi: 1126
Iscritto il: 6 mag 2017, 18:10

PrecedenteProssimo

Torna a Elettronica generale

Chi c’è in linea

Visitano il forum: Majestic-12 [Bot] e 46 ospiti