Buongiorno a tutti,
chiedevo ai più esperti un consiglio sull'alimentazione anodica per un amplificatore valvolare per triodi 300B.
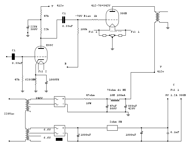
In particolare sull'utilizzo delle induttanze di nuova elettronica ta40, il mio dubbio e sulle eventuali sovratensioni che si hanno all'accensione, mettendo la resistenza da 47ohm 10W e condensatore da 47uF pensavo di smorzarle.
Che ne pensate?
allego schema in fidocad:
Chiedo scusa ma non ricordo più come si carica uno schema in fidocad immediatamente leggibile.
grazie
Antonio
alimentatore alta tensione per valvole
Moderatori:
carloc,
g.schgor,
BrunoValente,
IsidoroKZ
6 messaggi
• Pagina 1 di 1
3
voti
Mi sembra che di resistenza in serie al circuito ce ne sia gia` molta, sembra che l'induttanza abbia una resistenza DC di 75Ω, il circuito risonante LC ha una impedenza caratteristica di circa 108Ω quindi il Q della risonanza e` poco piu` di 1, non mi sembra tanto alto, l'ingresso e` a sinusoide raddrizzata non a gradino, la frequenza di risonanza e` molto bassa, probabilmente durante la partenza l'induttore satura... non mi preoccuperei piu` di tanto.
Perche' ti preoccupa una sovratensione? Condensatore di uscita o tubo? Accendi HT e filamenti insieme o prima i filamenti?
I valori di tensione che hai messo non li capisco molto: devi tenere conto del trasformatore e delle variazioni della rete.
Perche' ti preoccupa una sovratensione? Condensatore di uscita o tubo? Accendi HT e filamenti insieme o prima i filamenti?
I valori di tensione che hai messo non li capisco molto: devi tenere conto del trasformatore e delle variazioni della rete.
Per usare proficuamente un simulatore, bisogna sapere molta più elettronica di lui
Plug it in - it works better!
Il 555 sta all'elettronica come Arduino all'informatica! (entrambi loro malgrado)
Se volete risposte rispondete a tutte le mie domande
Plug it in - it works better!
Il 555 sta all'elettronica come Arduino all'informatica! (entrambi loro malgrado)
Se volete risposte rispondete a tutte le mie domande
0
voti
Intanto grazie della risposta,
mi preoccupa la sovratensione in particolare per i condensatori, i valori di tensione li ho messi considerando quelli che avevo in casa, effettivamente 420V siamo ai limiti ma ne avevo diversi nuovi.
Ho provato a simularli col sw psud2 e questa configurazione è la migliore che ho trovato.
Sempre con lo stesso sw ho provato a simulare l'uscita dei filamenti a 6,6V con raddrizzamento a ponte di graetz e resistenza ma ottengo risultati molto strani e non riesco mai ad arrivare a 5V 1,2A richiesti dal filamento della 300B ma dei valori più bassi e se non aumento a dismisura il valore dei condensatori ottengo delle sostenute oscillazioni.
ciao
Antonio
mi preoccupa la sovratensione in particolare per i condensatori, i valori di tensione li ho messi considerando quelli che avevo in casa, effettivamente 420V siamo ai limiti ma ne avevo diversi nuovi.
Ho provato a simularli col sw psud2 e questa configurazione è la migliore che ho trovato.
Sempre con lo stesso sw ho provato a simulare l'uscita dei filamenti a 6,6V con raddrizzamento a ponte di graetz e resistenza ma ottengo risultati molto strani e non riesco mai ad arrivare a 5V 1,2A richiesti dal filamento della 300B ma dei valori più bassi e se non aumento a dismisura il valore dei condensatori ottengo delle sostenute oscillazioni.
ciao
Antonio
0
voti
Nello schema, i due primari dei trasformatori sono collegati in serie. E' un errore di disegno?
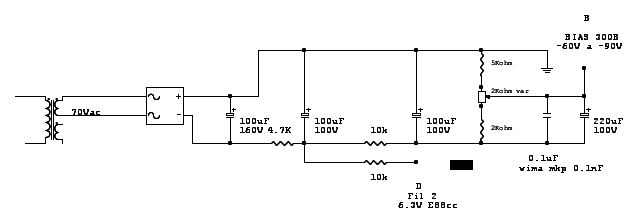
Fil 2 e punto " B " (-70 V) dove vengono alimentati ?
Per l'alimentazione del filamento a 5V 1,2 A, perché non mettere in serie i due secondari 6,6 V
e raddrizzare, filtare e poi stabilizzare con un regolatore a 5 V ? ( Forse adoperare un LM113 o un LM7805 adeguatamente molto ben dissipati)?
Il trasformatore di uscita sull'anodo sopporta la corrente anodica media ?
Un pushpull di tetrodi o triodi non sarebbe meglio ?

Fil 2 e punto " B " (-70 V) dove vengono alimentati ?
Per l'alimentazione del filamento a 5V 1,2 A, perché non mettere in serie i due secondari 6,6 V
e raddrizzare, filtare e poi stabilizzare con un regolatore a 5 V ? ( Forse adoperare un LM113 o un LM7805 adeguatamente molto ben dissipati)?
Il trasformatore di uscita sull'anodo sopporta la corrente anodica media ?
Un pushpull di tetrodi o triodi non sarebbe meglio ?

0
voti
MarcoD ha scritto:Nello schema, i due primari dei trasformatori sono collegati in serie. E' un errore di disegno?
No è rappesentato male perché non ho trovato nelle librerie di fidocadj qualcosa di più adatto comunque si tratta di un trasformatore ingresso 220Vac ed uscite 346Vac + 2 da 3,3+3,3V per i filamenti.
Fil 2 e punto " B " (-70 V) dove vengono alimentati ?
Ho fatto un alimentatore dedicato che genera una tensione di bias negativa con partitore resistivo e trimmer multigiro ben filtrati, per i fil2 c'è un alimentatore dedicato a 6,3V o posso poi prendere dagli avvolgimenti dei filamenti del trafo grosso.
Per l'alimentazione del filamento a 5V 1,2 A, perché non mettere in serie i due secondari 6,6 V
e raddrizzare, filtare e poi stabilizzare con un regolatore a 5 V ? ( Forse adoperare un LM113 o un LM7805 adeguatamente molto ben dissipati)?
L'ideale sarebbe tenere i 2 filamenti dei 2 triodi separati, citansita il segnale sono a riscaldamento diretto, comunque è una buona idea, eventualmente separo i due canali con celle RC.
Il trasformatore di uscita sull'anodo sopporta la corrente anodica media ?
Si sono dei trasformatori molto robusti anche se costruttivamente mi pongono dei dubbi per l'eccessiva resistenza delle spire del primario di circa 400ohm che comporta a 80mA di Ia una bella caduta di diverse decine di volt.
Un pushpull di tetrodi o triodi non sarebbe meglio ?
Come resa sicuramente ma come qualità a mio avviso no.
E' da tanto tempo che no traffico con le valvole e quindi sono un po' arrugginito.
grazie ancora
Antonio
0
voti
Questo è lo schema del bias negativo di griglia, chiaramente 1 x canale il circuto a valle della resistenza da 10Kohm va ripetuto per il secondo canale.
ciao
Antonio
ciao
Antonio
6 messaggi
• Pagina 1 di 1
Chi c’è in linea
Visitano il forum: Nessuno e 229 ospiti

Elettrotecnica e non solo (admin)
Un gatto tra gli elettroni (IsidoroKZ)
Esperienza e simulazioni (g.schgor)
Moleskine di un idraulico (RenzoDF)
Il Blog di ElectroYou (webmaster)
Idee microcontrollate (TardoFreak)
PICcoli grandi PICMicro (Paolino)
Il blog elettrico di carloc (carloc)
DirtEYblooog (dirtydeeds)
Di tutto... un po' (jordan20)
AK47 (lillo)
Esperienze elettroniche (marco438)
Telecomunicazioni musicali (clavicordo)
Automazione ed Elettronica (gustavo)
Direttive per la sicurezza (ErnestoCappelletti)
EYnfo dall'Alaska (mir)
Apriamo il quadro! (attilio)
H7-25 (asdf)
Passione Elettrica (massimob)
Elettroni a spasso (guidob)
Bloguerra (guerra)






