Cos'è ElectroYou | Login Iscriviti

ElectroYou - la comunità dei professionisti del mondo elettrico

Riparazione alimentatore switching 12V - 6,5A

Tecniche per la costruzione e la riparazione di apparecchiature elettriche e non. Ricerca guasti. Adattamenti e riutilizzazioni
3
voti

[31] Re: Riparazione alimentatore switching 12V - 6,5A

Messaggioda Foto UtenteIsidoroKZ » 9 mar 2021, 0:08

Alan18 ha scritto:No, intendevo soluzioni per scoprire i giusti valori di resistenza.

Direi 270kΩ e 0.56Ω. Metti una 1Ω antinduttiva e vedi che cosa capita, probabilmente non riesci ad arrivare a 6.5A in uscita, bisognera` abbassarla.
Alan18 ha scritto:Tra l'altro in un video su youtube ho trovato uno schema con FB connesso a GND (se serve lo linko).

Linka, linka!
Alan18 ha scritto:Transistor: mi sono accorto solo questo pomeriggio, dissaldandoli e controllando che ...

C'e` ancora qualcosa che non capisco, forse perche' lo schema non e` ancora chiaramente leggibile, ma non vedo da dove arriva l'alimentazione ai transistori.

Alan18 ha scritto:Devo un po' studiarmela quella formula e soprattutto capire se sono valori che posso misurare/calcolare. Servono strumenti particolari o basta il multimetro, datasheet ed una calcolatrice?


Bisogna sapere il valore dell'induttanza di primario. Ho fatto una stima, potrebbe essere dalle parti di 800µH ma meglio provare con una resistenza di sense da 1Ω e vedere quanta potenza eroga.
Alan18 ha scritto:Sono contento che graficamente sia tutto più comprensibile.

Manca ancora un po' di lavoro per renderlo comprensibile. Ad esempio in uscita metti il positivo di sopra e i condensatori tutti in verticali. Capovolgi l'optoisolatore (in generale il postitivo lo si mette sempre di sopra),la zona dei due transistori e sotto non e` ancora leggibile, almeno per me, dovrei ridisegnarla e capire che cosa fa. Continuano a esserci tutti i collegamenti di ground espliciti. Il TL431 lo puoi disegnare con il simbolo di uno zener cui aggiungi un collegamento laterale...

Alan18 ha scritto:La resistenza tra pin 2 e 5 è 0. Infatti mi dà anche la continuità. Ogni tanto va a 0,1 ma penso sia lo strumento.

FB e`proprio a ground! Adesso guardero` come chiudono l'anello.

Questo schema mi ricorda l'Ulisse di James Joyce.

Quando l'autore ebbe finito il manoscritto lo dette da scrivere a macchina. La lingua di Joyce e` incasinata, ma il guaio fu che le dattilografe che misero in bella il manoscritto, che poi fu stampato, erano francesi, e non capivano cosa stavano copiando. Per cui l'Ulisse attualmente e` in certe parti praticamente illeggibile.

Piu` o meno come capita al tuo schema, da cui e` evidente che non ti sono chiare le funzioni dei vari componenti!
Per usare proficuamente un simulatore, bisogna sapere molta più elettronica di lui
Plug it in - it works better!
Il 555 sta all'elettronica come Arduino all'informatica! (entrambi loro malgrado)
Se volete risposte rispondete a tutte le mie domande
Avatar utente
Foto UtenteIsidoroKZ
121,2k 1 3 8
G.Master EY
G.Master EY
 
Messaggi: 21059
Iscritto il: 17 ott 2009, 0:00

1
voti

[32] Re: Riparazione alimentatore switching 12V - 6,5A

Messaggioda Foto UtenteAlan18 » 9 mar 2021, 15:07

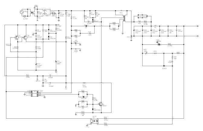
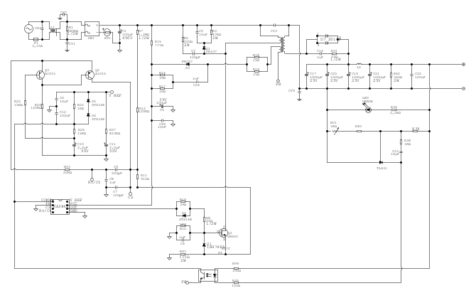
Rieccomi, grazie IsidoroKZ per gli ulteriori consigli e soprattutto per la pazienza. Ho sistemato nuovamente lo schema con le tue indicazioni. In effetti lo stadio di uscita al secondario ora ha tutto un altro aspetto.

Ho girato l'optoisolatore ed ho tolto tutte quelle indicazioni di GND. Sistemato anche il simbolo del TL431.
Ho messo FB e GND allo stesso potenziale con l'amato simbolino sul 3842 ed ho quindi tolto tutti i loro riferimenti sparsi per lo schema (quasi tutti, sull'opto e sul primario ho lasciato solo FB per risultarmi più chiaro... ma è solo una cosa mia).

Per quanto riguarda il video dove si vede FB collegato a GND ecco il link https://www.youtube.com/watch?v=B19rB_FR5Mk (va bene linkare così direttamente? Non mi è chiaro l'uso del tasto youtube in alto a destra nella pagina di risposta). Si può skippare direttamente al minuto 11 dove si vedono entrambi i lati della scheda (quasi identica alla mia) e poi dopo un altro paio di minuti c'è lo schema. E allego anche un altro schema che ho trovato (viene visualizzato a fondo pagina, non so come inserirlo qui di seguito).

Questo invece è il mio schema...dai, si può dire che c'è stato un progresso di volta in volta?
La zona transistor e sottostante, non saprei come organizzarla quindi non ho voluto incasinarla.

Penso che l'alimentazione ai transistor arrivi dalla serie R7-R12...ma è l'interpretazione mia...non voglio avventurarmi troppo in là per le mie conoscenze.

Spero di avere a portata di mano una resistenza così piccola per R9, così provo al più presto, se no devo ordinarla.

IsidoroKZ devo dire che l'analogia con l'Ulisse non poteva essere più azzeccata di così.

Pin 2 e 5 direttamente a ground.
3842 FB to GND.png
3842 FB to GND.png (8.7 KiB) Osservato 12357 volte
Avatar utente
Foto UtenteAlan18
514 1 3 7
Frequentatore
Frequentatore
 
Messaggi: 225
Iscritto il: 8 mar 2020, 13:11

1
voti

[33] Re: Riparazione alimentatore switching 12V - 6,5A

Messaggioda Foto UtenteAlan18 » 10 mar 2021, 20:45

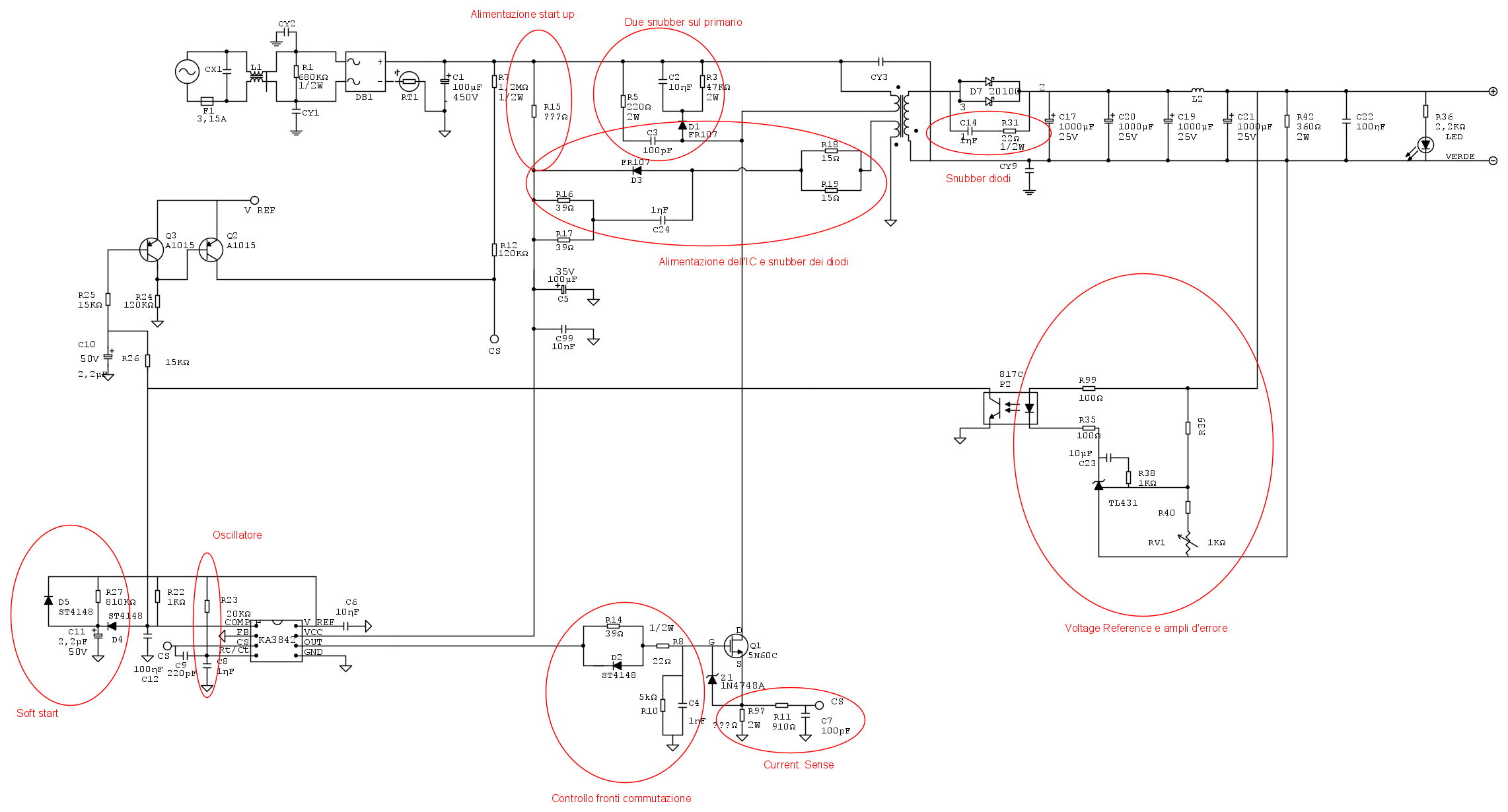
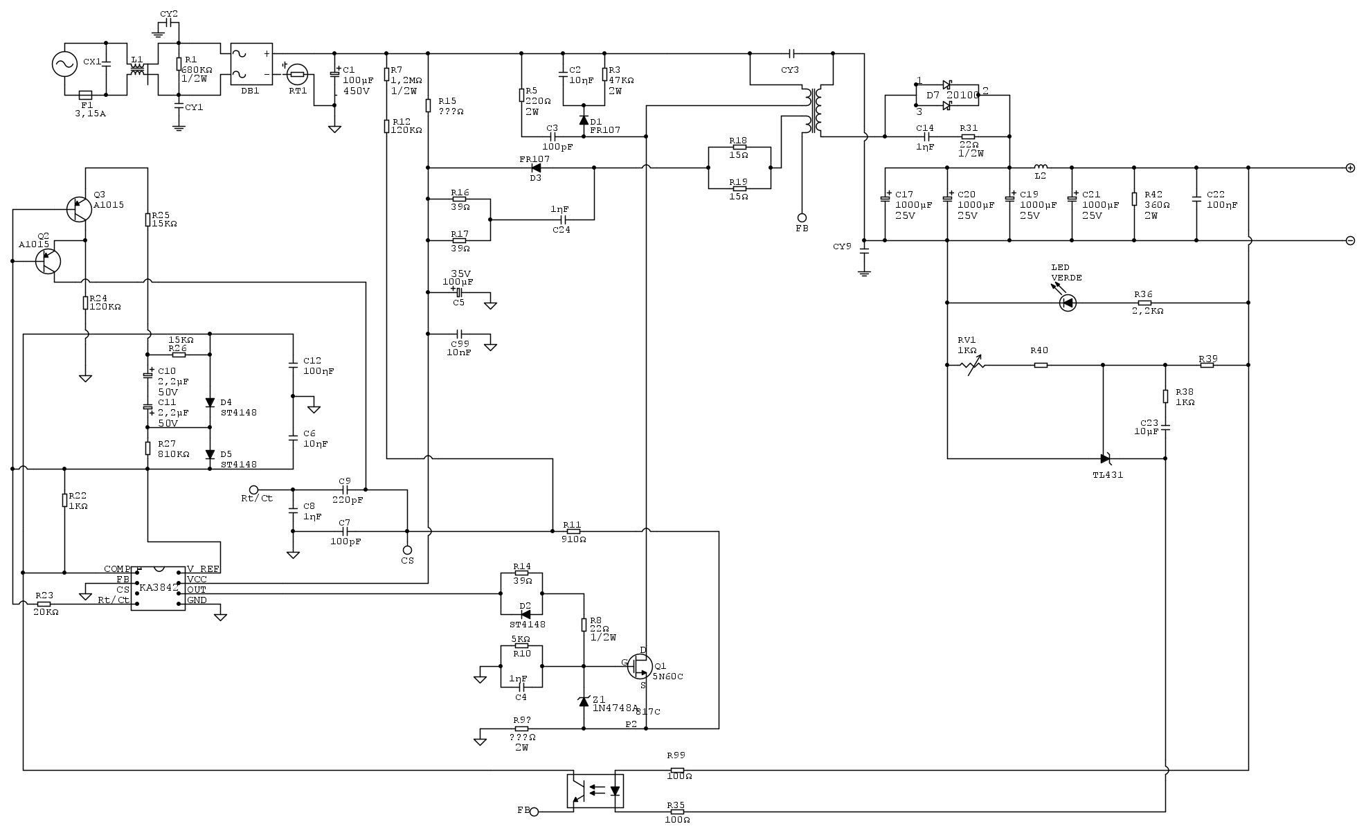
Di nuovo buonasera a tutti. Rispetto al mio ultimo post, ho provveduto a sistemare meglio la zona transistor rendendola meno cervellotica...più qualche altro dettaglio. Ormai è diventata praticamente una sfida personale riuscire a disegnare bene questo benedetto circuito e non far impazzire Foto UtenteIsidoroKZ che ringrazio ancora per la disponibilità.
Qua la versione definitiva....spero....
Avatar utente
Foto UtenteAlan18
514 1 3 7
Frequentatore
Frequentatore
 
Messaggi: 225
Iscritto il: 8 mar 2020, 13:11

1
voti

[34] Re: Riparazione alimentatore switching 12V - 6,5A

Messaggioda Foto UtenteIsidoroKZ » 15 mar 2021, 0:18

Ammesso che il segnale di ingresso al 3842 sia a ground, quello e` un ingresso, non da` il nome a nessun nodo o segnale. Tutti i FB in giro per lo schema in realta` sono dei ground: l'optoisolatore ha l'emettitore collegato a ground, non a FB, in quel modo non si capisce nulla.

Sono sicuro che R23 non e` collegata cosi`, il lato sinistro dovrebbe essere collegato a Vref. Nella zona transistori ci sono ancora degli errori, cosi` non ha molto senso.
Per usare proficuamente un simulatore, bisogna sapere molta più elettronica di lui
Plug it in - it works better!
Il 555 sta all'elettronica come Arduino all'informatica! (entrambi loro malgrado)
Se volete risposte rispondete a tutte le mie domande
Avatar utente
Foto UtenteIsidoroKZ
121,2k 1 3 8
G.Master EY
G.Master EY
 
Messaggi: 21059
Iscritto il: 17 ott 2009, 0:00

1
voti

[35] Re: Riparazione alimentatore switching 12V - 6,5A

Messaggioda Foto UtenteAlan18 » 15 mar 2021, 19:41

Grazie IsidoroKZ, mi fa piacere che l'elenco degli errori si sta accorciando :oops:
Ho ricontrollato tutto lo schema ed effettivamente le parti che non ti tornavano erano ancora sbagliate.
Spero che ora ora sia più chiaro. Avrei fatto sicuramente meno correzioni se avessi capito bene a fondo tutto il circuito e non solo alcune parti.
Se non ho capito male, e vi chiedo di correggermi se sbaglio, all'opto arriva la tensione di uscita del circuito, questa giunge al FB che, tramite un amplificatore di errore, confronta il segnale di input con la tensione di riferimento VRef a 5V. L'uscita dell'amplificatore è collegata al pin 6 OUT (non proprio direttamente) ed anche al pin 1 COMP, che però non mi è ben chiara la sua funzione.
Se il segnale in uscita dall'amplificatore è troppo alto, il pin 6 di output diminuisce il Ton in modo da ridurre la conduzione del Mosfet Q1 e quindi la tensione in uscita dell'alimentatore. Il comportamento sarà inverso se al FB arriva una tensione più bassa.
Il pin 3 CS rileva la tensione sulla resistenza di sense (nel mio caso R9 di cui cercavo il giusto valore) e, in "collaborazione" con il segnale di uscita dall'amplificatore, regola la frequenza di conduzione del Mosfet e quindi l'OUT.
La frequenza del segnale al pin 6 OUT, oltre che da questi fattori, è regolata (in maniera fissa) da Rt/Ct con R23 e C8.
Al Vcc devono arrivare almeno 16V e massimo una 30ina se non ricordo male.
Questo è, in maniera estremamente superficiale e generale, quello che sono riuscito a capire del funzionamento del 3842.
Continua ad essermi abbastanza oscuro il funzionamento della zona transistor.
Spero di non aver detto cavolate, nel caso...sorry ancora.
E sempre grazie per la collaborazione.
Avatar utente
Foto UtenteAlan18
514 1 3 7
Frequentatore
Frequentatore
 
Messaggi: 225
Iscritto il: 8 mar 2020, 13:11

-1
voti

[36] Re: Riparazione alimentatore switching 12V - 6,5A

Messaggioda Foto UtenteAZZZ » 20 mar 2021, 20:58

Come vedete, a distanza di 5 giorni questa discussione è finita nel dimenticatoio. Neppure il buon Foto UtenteIsidoroKZ ha più risposto. Io Foto UtenteAZZZ mi son beccato una settimana di "isolamento" per altri motivi, peraltro spiegati e perdonati. Insomma, proprio una bella discussioncina questa eh?

Foto UtenteAlan18 quando ti dicevo
Fidati di me e di cosa ti sto dicendo ora: ma buttalo subito all'isola ecologica e non pensarci più! E' totalmente inutile cercare di riparare un oggetto simile!
un motivo c'è e finalmente lo puoi constatare anche tu. Sono oggetti difficili da capire e soprattutto da riparare.
O_/
Avatar utente
Foto UtenteAZZZ
256 1 5 6
CRU - Account cancellato su Richiesta utente
 
Messaggi: 620
Iscritto il: 4 mag 2018, 21:47

6
voti

[37] Re: Riparazione alimentatore switching 12V - 6,5A

Messaggioda Foto UtenteAlan18 » 20 mar 2021, 21:38

Io veramente sto solo aspettando i componenti che Foto UtenteIsidoroKZ mi ha indicato. Poi spero che torni a funzionare, e se così non dovesse essere, cercherò lo stesso di capire cosa non va per farlo tornare in vita. Vedi Foto UtenteAZZZ quello che voglio farti capire, dal basso della mia ignoranza in materia, è che comunque vada, ho imparato molte cose da questo thread grazie soprattutto ad IsidoroKZ con le sue critiche costruttive e consigli e Foto Utenteelektronik che mi ha supportato in privato. Di sicuro molte di più di quelle che avrei imparato gettando quell'alimentatore nel bidone come mi hai consigliato tu. Ribadisco, la questione non è l'utilità della riparazione dell'oggetto, che con pochi euro lo ricompri nuovo, e tra l'altro, ripeto, nemmeno mi serve. La questione è la passione della materia che ti spinge a cercare di capirla oltre la logica della convenienza....economica, di tempo, di utilità o di impegno.
Poi, ognuno è libero di scrivere quello che vuole. Ti ringrazio per il tuo consiglio, ma non penso che lo seguirò.
Grazie.
Avatar utente
Foto UtenteAlan18
514 1 3 7
Frequentatore
Frequentatore
 
Messaggi: 225
Iscritto il: 8 mar 2020, 13:11

5
voti

[38] Re: Riparazione alimentatore switching 12V - 6,5A

Messaggioda Foto UtenteIsidoroKZ » 22 mar 2021, 7:32

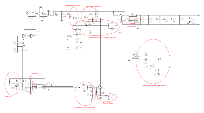
Ho provato a ridisegnare il circuito in modo piu` leggibile (almeno per me). Non ho rifatto lo schema ex-novo, ho preso i tuoi pezzi e li ho spostati.



Molti condensatori hanno una n strana sul simbolo nF. Che cosa hai scritto? (ad esempio C6, C8 ed altri).

Ho l'impressione che abbiano avuto parecchi problemi di compatibilita` elettromagnetica. Oltre ai soliti snubber, D1 C2 R3, per il controllo della sovratensione sul MOS e C14 ed R31 per il ringing sui diodi, hanno messo uno snubber sul diodo per l'alimentazione ausiliaria (C24 R16//17), anche se questo diodo di solito non fa casino. Un altro RC per smorzare le oscillazionei sul primario R5-C3, le resistenze per il gate del MOS sono abbastanza elevate, inoltre c'e` C4 che rallenta ulteriormente le commutazioni. Probabilmente erano fuori maschera e non avevano idea di cosa fare per ridurre il rumore elettromagnetico.

Non mi sono ancora studiato la parte con i due transistori, sembra un generatore di corrente. C9 dovrebbe generare la rampa di compensazione per il current mode, dato che il duty cycle puo` andare oltre il 50%, ma mi pare strano pero` che vadano in modo continuo! Inoltre quel condensatore disturba non poco l'oscillatore. Potrebbe essere un modo per cambiare la frequenza a seconda della corrente? Dovrei fare un po' di conti.

Puo` darsi che spostando i pezzi mi sia perduto qualcosa per strada, ma rispetto al primo schema va decisamente meglio.

Per fortuna all'universita` avevo seguito il corso di Papirologia, altrimenti il tuo schema in geroglifico non sarei proprio riuscito a leggerlo.

PS: Mi pare ovvio che di riparare questo switching proprio non se ne parli, non hai le conoscenze necessarie per capire che cosa non va, e ancora peggio per non farti male!
Per usare proficuamente un simulatore, bisogna sapere molta più elettronica di lui
Plug it in - it works better!
Il 555 sta all'elettronica come Arduino all'informatica! (entrambi loro malgrado)
Se volete risposte rispondete a tutte le mie domande
Avatar utente
Foto UtenteIsidoroKZ
121,2k 1 3 8
G.Master EY
G.Master EY
 
Messaggi: 21059
Iscritto il: 17 ott 2009, 0:00

2
voti

[39] Re: Riparazione alimentatore switching 12V - 6,5A

Messaggioda Foto Utentemarioursino » 22 mar 2021, 9:03

Aggiungo una nota anche se forse il dubbio è già stato risolto. Nelle ultime due pagine mi sono un po' perso.

Con il feedback optoisolato è comune mettete a 0 V il pin FB: molti controllori includono un operazionale che ha un ingresso collegato internamente a un riferimento di tensione, esternamente al pin FB e l'uscita al pin COMP (che poi è la corrente di picco, o meglio la tensione di picco su R9, con eventuale rampa). Tale opamp è utile per avere una compensazione al primario.

In questo caso l'operazionale è disabilitato collegando FB a 0 V, e l'opto regola direttamente la corrente di picco tramite COMP. Questo è possibile perché COMP è in realtà internamente un open-collector.
Avatar utente
Foto Utentemarioursino
5.687 3 9 13
G.Master EY
G.Master EY
 
Messaggi: 1598
Iscritto il: 5 dic 2009, 4:32

1
voti

[40] Re: Riparazione alimentatore switching 12V - 6,5A

Messaggioda Foto UtenteWALTERmwp » 22 mar 2021, 11:20

AZZZ ha scritto:Come vedete, a distanza di 5 giorni questa discussione è finita nel dimenticatoio (...)
cosa non vera e lo scetticismo da te esternato all'inizio, e ora rivendicato, dimostra che non hai compreso.
Cosa che non ha a che fare col ban.

Saluti
W - U.H.F.
Avatar utente
Foto UtenteWALTERmwp
30,2k 4 8 13
G.Master EY
G.Master EY
 
Messaggi: 8990
Iscritto il: 17 lug 2010, 18:42
Località: le 4 del mattino

PrecedenteProssimo

Torna a Costruzione, riparazione, riutilizzo

Chi c’è in linea

Visitano il forum: Nessuno e 26 ospiti