Cos'è ElectroYou | Login Iscriviti

ElectroYou - la comunità dei professionisti del mondo elettrico

Problema alimentatore switching.

Elettronica lineare e digitale: didattica ed applicazioni

Moderatori: Foto Utentecarloc, Foto Utenteg.schgor, Foto UtenteBrunoValente, Foto UtenteIsidoroKZ

0
voti

[31] Re: Problema alimentatore switching.

Messaggioda Foto Utentetaumotori » 17 apr 2021, 21:25

@Stefanodelfiore
Si,ho la strumentazione adeguata al controllo di tensioni e correnti nei vari punti,anche con separazione galvanica;in vari post ho descritto diverse misurazioni ottenibili difficilmente senza oscilloscopio..
Per osservare l'andamento dei segnali in un circuito come questo basta un'oscilloscopio da laboratorio di fascia medio-bassa con banda passante anche di 20 MHz. Ma posso disporre anche di qualcosa in piu'...
Mettere un diodo in anti-parallelo al mosfet non e' come la moda che dopo 10 anni e' ormai passata,se metti un diodo esterno che ha prestazioni superiori a quello interno migliori le prestazioni del circuito e sposti una porzione di calore lontano da quella prodotta dal MOS durante la commutazione.E questo e' cosi' oggi come lo era 10-20 anni fa..
-Tu hai scritto:
"Per leggere la corrente nell'inverter non devi usare uno shunt verso il tuo riferimento di alimentazione ma un TA per alta frequenza in serie al primario del tuo trasformatore"
-Ma io al post 20 avevo gia' scritto:
"Ho fatto un toroide che legge la corrente sul primario,in entrambe le direzioni,poi un piccolo circuito che abbassa un'uscita in caso di sovracorrente,regolabile con un trimmer."
Il resto del circuito non l'ho mostrato perche' non puo' essere la causa del problema in quanto la bruciatura dei Mosfet avviene quando i segnali sono prodotti da un generatore esterno (prima),da un SG3525 (adesso) ed dalla sua scheda logica di comando (all'inizio),indistintamente.
Se hai esperienza in alimentatori dalle prestazioni simili a questo e vuoi darmi qualche consiglio io sono qui..
Ciao e grazie dell'interesse.. O_/
Avatar utente
Foto Utentetaumotori
18 3
 
Messaggi: 26
Iscritto il: 22 ago 2013, 23:10

3
voti

[32] Re: Problema alimentatore switching.

Messaggioda Foto UtenteBrunoValente » 17 apr 2021, 23:37

Leggo solo ora, mi era scappato questo interessante thread.

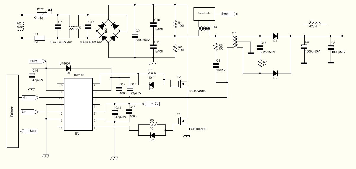
Foto Utentetaumotori forse sbaglio ma mi pare vi sia un errore concettuale nello schema: credo che il condensatore collegato direttamente a valle del raddrizzatore sul secondario non vada bene, ritengo che C4 vada tolto oppure che vada aggiunto un altro induttore tra i diodi e C4, altrimenti quando sale la corrente nel carico i picchi di corrente nel secondario in prossimità dei fronti di salita della tensione vanno alle stelle.

Ovviamente L1 non deve saturare mai altrimenti anche senza C4 il botto è assicurato.
Avatar utente
Foto UtenteBrunoValente
39,6k 7 11 13
G.Master EY
G.Master EY
 
Messaggi: 7796
Iscritto il: 8 mag 2007, 14:48

0
voti

[33] Re: Problema alimentatore switching.

Messaggioda Foto Utentetaumotori » 18 apr 2021, 8:50

@BrunoValente.
Grazie dell'intervento,ne approfitto per allegare uno schema aggiornato,dove ho anche tolto l'induttanza di uscita perche' sebbene fosse data per 40 Ampere di I-sat,gia' a 25/30 Ampere di uscita diventava intoccabile dopo qualche minuto..
In teoria penso che C4,assorbendo i picchi che arrivano dal diodo di raddrizzamento e poi cedendo questa energia al carico,immagino svolga il suo onesto ma faticoso lavoro..Dovrebbe essere il compito dei condensatori di livellamento,solo che questo lo fa molto velocemente,per cui e' importante usare un modello ad adeguata resistenza serie equivalente.Da quelle parti un lavoro gravoso lo fanno i diodi di raddrizzamento, se si pensa
che per adesso passano solo 25/30 Ampere (prima di incenerire i mosfet)loro sono chiamati a dissipare di picco
0.65X 55 Ampere di picco,quindi circa 35w di picco ognuno che continuamente equivalgono a circa 8 Watt a testa.. Infatti il raddrizzatore di uscita che ' un doppio diodo, e' montato su di un dissipatore..E' il componente che scalda di piu'...
I mosfet invece nelle stesse condizioni di lavoro (cioe' i soliti 25 Amper di uscita) diventano solo tiepidi,non li ho nemmeno dissipati.E' per questo che non mi spiego come si si passi dal lavorare cosi' tranquillamente al bruciare, in maniera cosi' precipitosa..
Ieri ho modificato trasformatore e frequenza di lavoro ora sono a 150 Kkz ,ma il comportamento e' analogo a quello di giorni passati.
Poi ho fatto anche un'altra prova..Ho portato la frequenza di lavoro a 200Khz con il trasformatore dimensionato per 150 kHz..Risultato e' che non si raggiungono piu' i 25 Ampere in uscita neanche al massimo del Duty-cycle,ma solo 20...Ed e' normale e mi serviva per capire se a 150 kHz potevo andare in saturazione,anche se ho gia' guardato la corrente sul primario che ha un andamento regolare.
Saluti!
Avatar utente
Foto Utentetaumotori
18 3
 
Messaggi: 26
Iscritto il: 22 ago 2013, 23:10

0
voti

[34] Re: Problema alimentatore switching.

Messaggioda Foto Utentetaumotori » 18 apr 2021, 8:52

:lol:
Allegati
Sch_Al_24V_45A_2.jpg
Eccolo..
Avatar utente
Foto Utentetaumotori
18 3
 
Messaggi: 26
Iscritto il: 22 ago 2013, 23:10

2
voti

[35] Re: Problema alimentatore switching.

Messaggioda Foto Utentestefanodelfiore » 18 apr 2021, 11:00

Ottima osservazione BrunoValente, mi era sfuggito la posizione di C4.
Un alimentatore a commutazione deve sempre avere alla sua uscita una cella LC che filtra l'uscita PWM.
Se non si mette nessun induttore puoi fare affidamento solo alle induttanze di dispersione del trasformatore d'uscita che sono molto basse. Ne risultano correnti efficaci nel condendatore estremamente elevate che lo portano a vivere molto poco o a distuggersi. Considerazioni simili possono essere fatte per i diodi d'uscita.
Togliere la L d'uscita Taumotori è una pessima idea da non fare assolutamente.
Spesso causa di rotture negli inverter può essere la commutazione, non voluta ovviamente, contemporanea dei due interruttori del ramo che può essere dovuta al dV/dT che si ha durante la commutazione.
Hai verificato come come è il segnale al gate di T1 quando commuta T2 ?
Prima di fare prove bisogna fare anche qualche calcolo, ad esempio hai verificaro con quale corrente l'induttore d'uscita eventualmente satura ?
Stai lavorando con un circuito al potenziale di rete come fai a fare le misure con l'oscilloscopio su questo circuito?
Come hai realizzato l'induttore d'uscita che pensi saturi?
Ci fai vedere come hai realizzato il TA per le misure cioè che tipo di nucleo hai usato e quante spire hai usato?
Mi sembri molto restio a dare informazioni su come hai realizzato il tuo alimentatore, anche il circuito che hai ripostato è praticamente uguale a prima. Non fai vedere come hai realizzato il tutto fisicamente, senza queste informazioni penso sia impossibile aiutarti oltre.
Stefano
Avatar utente
Foto Utentestefanodelfiore
1.673 3 8
Master
Master
 
Messaggi: 569
Iscritto il: 28 mar 2009, 20:15
Località: Bologna

0
voti

[36] Re: Problema alimentatore switching.

Messaggioda Foto UtenteEcoTan » 18 apr 2021, 11:19

BrunoValente ha scritto:ritengo che C4 vada tolto oppure che vada aggiunto un altro induttore tra i diodi e C4

Foto Utentetaumotori, dovresti fare questa prova e non togliere un induttore.
Anche la mia proposta, di provare in corto circuito, serviva a verificare se vi fossero sufficienti induttanze di dispersione per limitare la corrente iniziale durante la conduzione. Resta la mia ignoranza e dunque diffidenza sulla immunità del driver. Che sigla ha il doppio diodo? Per fare misure di corrente a banda larga io uso un oscilloscopio a batteria e una resistenza di shunt, premesso che durante un collaudo non si possono adottare le stesse norme di sicurezza dell'utenza normale. Scherzosamente propongo che facciamo una colletta per finanziare questi esperimenti.
Avatar utente
Foto UtenteEcoTan
7.720 4 12 13
Expert EY
Expert EY
 
Messaggi: 5422
Iscritto il: 29 gen 2014, 8:54

0
voti

[37] Re: Problema alimentatore switching.

Messaggioda Foto Utentestefanopc » 18 apr 2021, 13:20

Per me non è una buona idea togliere la Induttanza di uscita.
Di solito il condensatore verso il trasformatore ha un valore inferiore rispetto a quello verso il carico.
Entro certi limiti ciò consente di abbassare la corrente sul primario.
Ciao
600 Elettra
Avatar utente
Foto Utentestefanopc
13,3k 5 9 13
Master EY
Master EY
 
Messaggi: 5567
Iscritto il: 4 ago 2020, 9:11

3
voti

[38] Re: Problema alimentatore switching.

Messaggioda Foto UtenteBrunoValente » 18 apr 2021, 14:21

L'induttore in serie tra i diodi e il condensatore è indispensabile, lo ripeto.

Senza induttore, in presenza di ripple su C4 causato dalla corrente di uscita, succede che ad ogni fronte di salita della tensione, a parte le perdite, non c'è nulla che limita la corrente e potrebbe essere questa la causa della rottura dei mosfet
Avatar utente
Foto UtenteBrunoValente
39,6k 7 11 13
G.Master EY
G.Master EY
 
Messaggi: 7796
Iscritto il: 8 mag 2007, 14:48

-1
voti

[39] Re: Problema alimentatore switching.

Messaggioda Foto Utentetaumotori » 18 apr 2021, 19:05

@Stefanodelfiore
Hai scritto:
"Un alimentatore a commutazione deve sempre avere alla sua uscita una cella LC che filtra l'uscita PWM"
Non e' affatto sempre necessario, dipende da cosa si alimenta, nel caso di amplificatori audio ad esempio si usano anche piu' stadi di filtro,ma per la sensibilta' al tipo di disturbo dell'apparecchiature che si alimenta.
Nel mio caso il carico e' molto poco schizzinoso e beve tranquillamente anche il ripple che l'alimentatore produce; ho messo l'induttanza per non mandare in giro sporcizia elettromagnetica e ripulire la continua dai residui delle commutazioni,non per preservare condensatori e diodi;questi ultimi sono costruiti appositamente per questo tipo di impiego.
Hai scritto:
"Togliere la L d'uscita Taumotori è una pessima idea da non fare assolutamente."
Cosa vuol dire togliere o mettere? Chi pensi abbia deciso di metterla? Una entita'' astratta?
L'induttanza in questione non ha nessuna influenza sul problema,superando i 30 ampere di uscita i MOS saltano con induttanza ed anche senza induttanza.
Hai scritto:
-Prima di fare prove bisogna fare anche qualche calcolo, ad esempio hai verificaro con quale corrente l'induttore d'uscita eventualmente satura ?-
L'induttanza in oggetto da data-sheet dovrebbe sopportare 40 Ampere a 20°C.E' una delle poche che sono riuscito a trovare con caratteristiche vicine a cio' che serve.
Hai scritto:
-Come hai realizzato l'induttore d'uscita che pensi saturi?-
Non l'ho realizzato io,l'ho acquistato:puoi chiedere come viene costruito direttamente alla Coilcraft.
Ma immagino ci sia una macchina che avvolge il filo sopra il toroide...
Hai scritto:
-Stai lavorando con un circuito al potenziale di rete come fai a fare le misure con l'oscilloscopio su questo circuito?-
Con la strumentazione di cui sono dotato,come ti ho gia' risposto...
Hai scritto
-Spesso causa di rotture negli inverter può essere la commutazione, non voluta ovviamente, contemporanea dei due interruttori del ramo che può essere dovuta al dV/dT che si ha durante la commutazione.-
Verissimo penso sia questa la causa anche in questo caso. Ma io sono alla ricerca del metodo per evitarlo..
Il TA l'ho fatto usando un nucleino toroidale con una ventina di spire.Ti dico che funziona perche' ruotando
il trimmer di regolazione lo imposto ad un valore,che se poi viene superato quando aumento il duty-cycle spegne l'SG3525.Non risolve il problema bruciature perche' la velocita' di intervento non e' abbastanza alta per
spegnere il ciclo in corso in cui si causa il corto.
Sono restio a postare foto perche' temo che le persone,dato che viviamo nell'era di Instagram ,Facebook e del Grande Fratello, siano un po' troppo condizionate dall'aspetto esteriore delle cose e non dai reali contenuti.
Pertanto,visto che ho tutto modificato a filo volante desidererei non mostrare il circuito cosi' come si presenta.
Mi spiace che dalle vostre domande emerga un'atteggiamento (neanche tanto velato) di diffidenza,ma se avete esperienza in questo campo avreste gia' dovuto capire che non sono un ragazzino che vi riempie di domande inutili per passare il tempo.
Un saluto.
Avatar utente
Foto Utentetaumotori
18 3
 
Messaggi: 26
Iscritto il: 22 ago 2013, 23:10

1
voti

[40] Re: Problema alimentatore switching.

Messaggioda Foto Utentestefanodelfiore » 18 apr 2021, 19:12

Se sei convinto di quello che fai, fai pure non è mia intenzione perdere altro tempo.
Ti saluto e ti auguro buona fortuna, ne hai bisogno.

Stefano
Avatar utente
Foto Utentestefanodelfiore
1.673 3 8
Master
Master
 
Messaggi: 569
Iscritto il: 28 mar 2009, 20:15
Località: Bologna

PrecedenteProssimo

Torna a Elettronica generale

Chi c’è in linea

Visitano il forum: Nessuno e 39 ospiti