Monitor Samsung 226BW
5 messaggi
• Pagina 1 di 1
0
voti
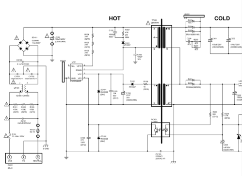
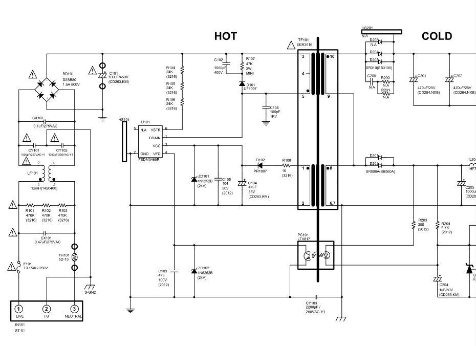
Salve a tutti..! Un collega di lavoro, mi ha dato questo monitor in oggetto indicato. Aperto, ho dissaldato e sostituiti tutti gli elettrolitici presenti sull'alimentatore in quanto tutti in perdita, ma il monitor non accende. Ad una piu' attenta analisi con lente di ingrandimento, ho notato il componente IC 101 scoppiato, solo che non si vede piu' la sigla.E' un TO220 a 6 piedini e da una ricerca in internet, sembrerebbe un TOP247y o un DM07652R..Desideravo sapere se qualcuno mi puo' dare una mano a capire la sigla del componente in questione, cosi' da procedere alla sostituzione. Grazie e buona giornata
0
voti
Buonasera , la scheda e' BN4400127 modello alimentatore : IP45130A..!Ho provato a cercare ma trovo tutti service manual incompleti. Il mio integrato distrutto, ha il primo pin un po' piu' doppio degli altri all'attaccatura, quindi guardando le foto in rete, mi fanno propendere per il DM07652R (il TOP247Y i pin sono tutti della stessa dimensione). Io ho trovato un DM0765R (senza il 2 nella sigla sperando che possa andare bene). Tra l'altro ho trovato in corto anche uno zener li vicino (1N4756A 47volts)...Grazie di tutto
0
voti
Buonasera! Oggi sono arrivati i componenti da sostituire, ovvero un DM0765R, un diodo 1N4756A e nnrr. 2 elettrolitici da 1000uf che mancavano all'appello, il PC817 l'ho dissaldato e testato ed è risultato integro, quindi non l'ho sostituito!! Risultato, il monitor ha ripreso a funzionare.! Grazie a tutti della gentilissima collaborazione, che nel mio piccolo, si intende reciproca!! 

5 messaggi
• Pagina 1 di 1
Torna a Costruzione, riparazione, riutilizzo
Chi c’è in linea
Visitano il forum:
sgaragnone e 12 ospiti

Elettrotecnica e non solo (admin)
Un gatto tra gli elettroni (IsidoroKZ)
Esperienza e simulazioni (g.schgor)
Moleskine di un idraulico (RenzoDF)
Il Blog di ElectroYou (webmaster)
Idee microcontrollate (TardoFreak)
PICcoli grandi PICMicro (Paolino)
Il blog elettrico di carloc (carloc)
DirtEYblooog (dirtydeeds)
Di tutto... un po' (jordan20)
AK47 (lillo)
Esperienze elettroniche (marco438)
Telecomunicazioni musicali (clavicordo)
Automazione ed Elettronica (gustavo)
Direttive per la sicurezza (ErnestoCappelletti)
EYnfo dall'Alaska (mir)
Apriamo il quadro! (attilio)
H7-25 (asdf)
Passione Elettrica (massimob)
Elettroni a spasso (guidob)
Bloguerra (guerra)


