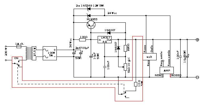
Ho un alimentatore autocostruito sullo schema classico di un LM317 più MJ2955. Tensione 1,2-30V fino a 3 A, senza limitazione di corrente.
Quando spengo l'alimentatore, nel caso di bassi carichi, a causa dei condensatori di livellamento da 9400 uF, la tensione ai morsetti di uscita permane per svariati secondi. Vorrei un sistema semplice per azzerare istantaneamente (=nel più breve tempo possibile) la tensione al momento dello spegnimento. Ho ipotizzato una soluzione brutale con un doppio deviatore (in rosso nello schema), ma non so se potrebbe causare qualche inconveniente. Oppure se ci sono soluzioni meno drastiche.
Questo lo schema
Grazie.
Ciao,
P.
Azzerare all'istante l'uscita di un alimentatore
Moderatori:
carloc,
g.schgor,
BrunoValente,
IsidoroKZ
26 messaggi
• Pagina 1 di 3 • 1, 2, 3
0
voti
un relè con contatto dimensionato per sopportare tutta la corrente erogabile dall'alimentatore, bobina a 230V , quando spegni l'alimentatore si diseccita e la tensione all'uscita va a zero , istantaneamente
1
voti
Il CROWBAR con scr può essere utilizzato anche per quests applicazione.
Un scr innescato rimane in condizione fino a che c'è corrente.
Poi io non amo avere sullo stesso interruttore o rele sia la 220 V che la tensione di uscita.
Meglio gestire separatamente le due cose secondo me.
Ciao
Un scr innescato rimane in condizione fino a che c'è corrente.
Poi io non amo avere sullo stesso interruttore o rele sia la 220 V che la tensione di uscita.
Meglio gestire separatamente le due cose secondo me.
Ciao
600 Elettra
1
voti
Non risponde alla tua domanda, ma nello schema ci sono due punti:
1) due zener in parallelo: funziona?
2) se sposti il collegamento di R2 "a valle" del(la resistenza di shunt dell') amperometro migliori la regolazione "contro" il carico - la resistenza di uscita dell'alimentatore diminuisce.
Con questa configurazione si hanno alcuni "inconvenienti" (minori) - ma credo che I vantaggi superino gli svantaggi.
1) due zener in parallelo: funziona?
2) se sposti il collegamento di R2 "a valle" del(la resistenza di shunt dell') amperometro migliori la regolazione "contro" il carico - la resistenza di uscita dell'alimentatore diminuisce.
Con questa configurazione si hanno alcuni "inconvenienti" (minori) - ma credo che I vantaggi superino gli svantaggi.
0
voti
Ciao
non mi piace tantissimo l'idea del doppio deviatore. Il fatto che la 220 V si stacchi prima che l'altro contatto colleghi la 10Ohm è garantito dal solo ritardo meccanico del deviatore, e quindi dal mio punto di vista non garantito affatto. Magari sarò io a essere diffidente però tieni presente che tutte le volte che stacchi quella roba un minimo di arco il primario te lo forma nell'interruttore...e se a lungo andare si incolla?
Personalmente metterei un secondo ponte di diodi con un'altra coppia condensatore (piccolino) e zener, con il quale polarizzerei la base di un pnp cui farei attaccare la 10 ohm, a questo punto con la certezza che la 220 V se ne è già andata.
non mi piace tantissimo l'idea del doppio deviatore. Il fatto che la 220 V si stacchi prima che l'altro contatto colleghi la 10Ohm è garantito dal solo ritardo meccanico del deviatore, e quindi dal mio punto di vista non garantito affatto. Magari sarò io a essere diffidente però tieni presente che tutte le volte che stacchi quella roba un minimo di arco il primario te lo forma nell'interruttore...e se a lungo andare si incolla?
Personalmente metterei un secondo ponte di diodi con un'altra coppia condensatore (piccolino) e zener, con il quale polarizzerei la base di un pnp cui farei attaccare la 10 ohm, a questo punto con la certezza che la 220 V se ne è già andata.
_______________________________________________________
Gli oscillatori non oscillano mai, gli amplificatori invece sempre
Io HO i poteri della supermucca, e ne vado fiero!
Gli oscillatori non oscillano mai, gli amplificatori invece sempre
Io HO i poteri della supermucca, e ne vado fiero!
0
voti
@MarcoD
Esatto. Per me sarebbe sufficiente.
@davemad
Vorrei non dover mettere un contatto di relè in serie al carico. Anche se così l'interruzione sarebbe più immediata.
@stefanopc
In effetti all'inizio avevo pensato a una soluzione crowbar direttamente sui 9400 uF, sempre con resistenza da 10 Ohm 5 W in serie, con il gate innescato da una resistenza opportuna verso il positivo. ma questo innesco aveva comunque bisogno di un contatto che si chiudesse all'apertura della 230 V. Ho pensato anche che ci sarebbe stato un 'ritorno' di corrente in senso inverso e, anche se ci sono diodi di protezione non sapevo cosa poteva succedere. Se ci voleva comunque un doppio deviatore tanto valeva risparmiare lo SCR, anche se sono d'accordo sul fatto che la 230 sullo stesso deviatore non è una bella cosa.
@elfo
1) Sì, funziona. Fanno parte dello stesso lotto (almeno credo). La corrente nei due bracci non è proprio identica, ma lavorano entrambi lontano dalla Izmax e scaldano poco. Avevo la necessità di abbassare in maniera 'indolore' la tensione di alimentazione del voltmetro e dell'amperometro digitale che funzionano con un massimo di 30 V.
2) Hai perfettamente ragione. Non ci avevo pensato. Grazie.
@obiuan
Anche se la 10 Ohm venisse connessa PRIMA che la 230 V si staccasse il tempo che intercorre (alcuni ms) non danneggia la resistenza. Inoltre il contatto che connette la resistenza da 10 Ohm lavora in chiusura e al massimo scorrono 3 A per un centinaio di ms. Il doppio deviatore è dato per 250 Vca 10 A.
Grazie a tutti.
Ciao,
P.
Esatto. Per me sarebbe sufficiente.
@davemad
Vorrei non dover mettere un contatto di relè in serie al carico. Anche se così l'interruzione sarebbe più immediata.
@stefanopc
In effetti all'inizio avevo pensato a una soluzione crowbar direttamente sui 9400 uF, sempre con resistenza da 10 Ohm 5 W in serie, con il gate innescato da una resistenza opportuna verso il positivo. ma questo innesco aveva comunque bisogno di un contatto che si chiudesse all'apertura della 230 V. Ho pensato anche che ci sarebbe stato un 'ritorno' di corrente in senso inverso e, anche se ci sono diodi di protezione non sapevo cosa poteva succedere. Se ci voleva comunque un doppio deviatore tanto valeva risparmiare lo SCR, anche se sono d'accordo sul fatto che la 230 sullo stesso deviatore non è una bella cosa.
@elfo
1) Sì, funziona. Fanno parte dello stesso lotto (almeno credo). La corrente nei due bracci non è proprio identica, ma lavorano entrambi lontano dalla Izmax e scaldano poco. Avevo la necessità di abbassare in maniera 'indolore' la tensione di alimentazione del voltmetro e dell'amperometro digitale che funzionano con un massimo di 30 V.
2) Hai perfettamente ragione. Non ci avevo pensato. Grazie.
@obiuan
Anche se la 10 Ohm venisse connessa PRIMA che la 230 V si staccasse il tempo che intercorre (alcuni ms) non danneggia la resistenza. Inoltre il contatto che connette la resistenza da 10 Ohm lavora in chiusura e al massimo scorrono 3 A per un centinaio di ms. Il doppio deviatore è dato per 250 Vca 10 A.
Grazie a tutti.
Ciao,
P.
0
voti
pgiagno ha scritto:1) Sì, funziona. Fanno parte dello stesso lotto (almeno credo)
Anche se non lo fossero, essendo da 12 V sono diodi che sfruttano l'effetto valanga (anche se si continua a chiamarli Zener) e quindi hanno un coefficiente di temperatura positivo. Di conseguenza tendono ad equalizzare automaticamente la corrente che scorre in loro.
Boiler
0
voti
Potresti anche isolare il terminale IN del 317 dalla base del transistor,
lo stesso si interdice grazie alla resistenza tra base ed emettitore e in uscita la tensione crolla a 0V.
Io metterei un rele 24 V o 48v alimentato da un raddrizzatore ausiliario collegato al secondario e un piccolo condensatore con cui si può introdurre anche un eventuale ritardo.
Col contatto di questo rele poi fai quello che preferisci e ci piloti o il CROWBAR meccanico o con scr o isoli la base dal 317.
In questo modo il rele agisce quando abbassi l'interruttore ma non hai collegamenti diretti.
Ciao
lo stesso si interdice grazie alla resistenza tra base ed emettitore e in uscita la tensione crolla a 0V.
Io metterei un rele 24 V o 48v alimentato da un raddrizzatore ausiliario collegato al secondario e un piccolo condensatore con cui si può introdurre anche un eventuale ritardo.
Col contatto di questo rele poi fai quello che preferisci e ci piloti o il CROWBAR meccanico o con scr o isoli la base dal 317.
In questo modo il rele agisce quando abbassi l'interruttore ma non hai collegamenti diretti.
Ciao
600 Elettra
26 messaggi
• Pagina 1 di 3 • 1, 2, 3
Chi c’è in linea
Visitano il forum: Nessuno e 232 ospiti

Elettrotecnica e non solo (admin)
Un gatto tra gli elettroni (IsidoroKZ)
Esperienza e simulazioni (g.schgor)
Moleskine di un idraulico (RenzoDF)
Il Blog di ElectroYou (webmaster)
Idee microcontrollate (TardoFreak)
PICcoli grandi PICMicro (Paolino)
Il blog elettrico di carloc (carloc)
DirtEYblooog (dirtydeeds)
Di tutto... un po' (jordan20)
AK47 (lillo)
Esperienze elettroniche (marco438)
Telecomunicazioni musicali (clavicordo)
Automazione ed Elettronica (gustavo)
Direttive per la sicurezza (ErnestoCappelletti)
EYnfo dall'Alaska (mir)
Apriamo il quadro! (attilio)
H7-25 (asdf)
Passione Elettrica (massimob)
Elettroni a spasso (guidob)
Bloguerra (guerra)















