@boiler
Giusto. Non me lo ricordavo.
@stefanopc
Mi sembra una soluzione un po' complicata e lo spazio dentro il contenitore è un po' angusto. Mi piacciono le realizzazioni compatte.
Grazie ancora.
Ciao,
P.
Azzerare all'istante l'uscita di un alimentatore
Moderatori:
carloc,
g.schgor,
BrunoValente,
IsidoroKZ
26 messaggi
• Pagina 2 di 3 • 1, 2, 3
4
voti
La soluzione più semplice e funzionale mi pare sia quella di utilizzare un relè con bobina 24Vac collegata in parallelo al secondario del trasformatore e un contatto normalmente aperto del relè collegato in serie all'uscita dell'alimentatore.
-

BrunoValente
39,6k 7 11 13 - G.Master EY

- Messaggi: 7796
- Iscritto il: 8 mag 2007, 14:48
1
voti
BrunoValente ha scritto:La soluzione più semplice e funzionale mi pare sia quella di utilizzare un relè con bobina 24Vac collegata in parallelo al secondario del trasformatore e un contatto normalmente aperto del relè collegato in serie all'uscita dell'alimentatore.
Semplice da realizzare, funzionale e pratico.
Se si vuole bassa impedenza di uscita ad alimentatore spento basta collegare il centrale alla boccola di uscita dell’alimentatore, il normalmente aperto ai circuiti dell’alimentatore e il normalmente chiuso a GND con una piccola resistenza per evitare un corto secco su quanto posto a valle dell’alimentatore (2.7 ohm 1 W ?).
Come sempre, superBruno!

-

PietroBaima
90,7k 7 12 13 - G.Master EY

- Messaggi: 12207
- Iscritto il: 12 ago 2012, 1:20
- Località: Londra
0
voti
Perché?
-

PietroBaima
90,7k 7 12 13 - G.Master EY

- Messaggi: 12207
- Iscritto il: 12 ago 2012, 1:20
- Località: Londra
0
voti
pgiagno ha scritto:Vorrei non dover mettere un contatto di relè in serie al carico. Anche se così l'interruzione sarebbe più immediata.
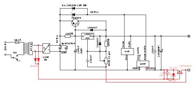
Se il contatto meccanico in serie all'uscita non ti piace e se ti piace complicarti la vita potresti provare a fare così
Il mosfet di tipo N funge da interruttore e dopo lo spegnimento dell'alimentatore interrompe il negativo in uscita.
Se non ho sbagliato i conti, che ho fatto mooolto a spanne, con i valori da schema l'interruzione dovrebbe avvenire qualche decina di millisecondi dopo lo spegnimento dell'alimentatore.
Ho scelto il primo tipo di mosfet con bassa Ron che mi è capitato sott'occhio che ovviamente puoi sostituire con altri tipi simili, ve ne sono molti.
Ho anche spostato a valle il comune del regolatore come suggerito giustamente da
-

BrunoValente
39,6k 7 11 13 - G.Master EY

- Messaggi: 7796
- Iscritto il: 8 mag 2007, 14:48
0
voti
Riflettevo sulla richiesta di azzerare "all'istante", quanto all'istante serve, in effetti ?
Possibilita' (teoriche, ma forse varrebbe la pena provarle ?)
SCR in parallelo all'uscita (con in serie una resistenza robusta, 2.7 ohm 10w o simile), mantenuto spento dal transistor di un'opto con ingresso AC (ad esempio H11AA1, IL252, K814P, SFH620, o qualche altra robaccia
simile), alimentato direttamente dal secondario del trasformatore (con un condensatorino piccolo in parallelo al transistor, giusto il minimo indispensabile per non far accendere l'SCR durante i passaggi dello zero dell'alternata), forse potrebbe essere un sistema abbastanza veloce ?
Oppure mosfet di potenza, sempre con R in serie, il tutto in parallelo ai morsetti di uscita, anche quello pilotato nello stesso modo ? (ormai ci sono mosfet da meno di un milliohm di RdsON a prezzi quasi umani)
Pero' tutti i sistemi che "cortocircuitano" l'uscita sottopongono la circuiteria a discrete "botte" di corrente ogni volta che si spegne ... salvo che in caso di emergenza, non mi sembra il modo migliore di agire
Se il fatto di scollegare il terminale di massa non e' un problema il sistema proposto da BrunoValente o uno simile mi sembra ancora la soluzione migliore, magari con uno di quei mosfet a bassissimo RdsON, tipo IPB010N06NATMA1, oppure NVBLS0D7N06C, o NTMTS001N06CL, o altri simili ... se poi l'alimentatore deve essere in grado di "azzerare" velocemente anche l'eventuale energia residua del carico (condensatori extra, induttanze, o qualsiasi altra cosa che immagazzini energia durante il funzionamento e sia per forza necessario che allo spegnimento tale energia venga azzerata) si possono anche unire i due circuiti, ad esempio, mosfet in serie, piu secondo mosfet con resistenzone in parallelo ai morsetti azionato pochi mS dopo l'apertura del primo, per breve tempo (anche se per azionare entrambi forse sarebbe meglio usare un secondo ponte raddrizzatore indipendente, con i suoi condensatori a parte
)
Possibilita' (teoriche, ma forse varrebbe la pena provarle ?)
SCR in parallelo all'uscita (con in serie una resistenza robusta, 2.7 ohm 10w o simile), mantenuto spento dal transistor di un'opto con ingresso AC (ad esempio H11AA1, IL252, K814P, SFH620, o qualche altra robaccia
Oppure mosfet di potenza, sempre con R in serie, il tutto in parallelo ai morsetti di uscita, anche quello pilotato nello stesso modo ? (ormai ci sono mosfet da meno di un milliohm di RdsON a prezzi quasi umani)
Pero' tutti i sistemi che "cortocircuitano" l'uscita sottopongono la circuiteria a discrete "botte" di corrente ogni volta che si spegne ... salvo che in caso di emergenza, non mi sembra il modo migliore di agire
Se il fatto di scollegare il terminale di massa non e' un problema il sistema proposto da BrunoValente o uno simile mi sembra ancora la soluzione migliore, magari con uno di quei mosfet a bassissimo RdsON, tipo IPB010N06NATMA1, oppure NVBLS0D7N06C, o NTMTS001N06CL, o altri simili ... se poi l'alimentatore deve essere in grado di "azzerare" velocemente anche l'eventuale energia residua del carico (condensatori extra, induttanze, o qualsiasi altra cosa che immagazzini energia durante il funzionamento e sia per forza necessario che allo spegnimento tale energia venga azzerata) si possono anche unire i due circuiti, ad esempio, mosfet in serie, piu secondo mosfet con resistenzone in parallelo ai morsetti azionato pochi mS dopo l'apertura del primo, per breve tempo (anche se per azionare entrambi forse sarebbe meglio usare un secondo ponte raddrizzatore indipendente, con i suoi condensatori a parte
"Sopravvivere" e' attualmente l'unico lusso che la maggior parte dei Cittadini italiani,
sia pure a costo di enormi sacrifici, riesce ancora a permettersi.
sia pure a costo di enormi sacrifici, riesce ancora a permettersi.
-

Etemenanki
9.527 3 6 10 - Master

- Messaggi: 5951
- Iscritto il: 2 apr 2021, 23:42
- Località: Dalle parti di un grande lago ... :)
0
voti
pgiagno ha scritto:Vorrei un sistema semplice per azzerare istantaneamente (=nel più breve tempo possibile) la tensione al momento dello spegnimento.
Anche se non risponde direttamente alla tua richiesta, ti dico come faccio io: stacco i cavi dal carico e successivamente spengo l'alimentatore.
Non è automatico ma ho la certezza che il carico non sia alimentato. L'alimentatore si spegnerà poi coi suoi tempi.
OT: Va bene togliere la tensione ma nello schema proposto la limitazione in corrente è praticamente inesistente. Un assorbimento anomalo può fare danni più estesi di una sovratensione, a volte.
Mi preoccuperei di più di questo aspetto
1
voti
edgar ha scritto:...ti dico come faccio io...
Uguale, uguale e la penso proprio come l'inquilino del piano di sopra!
Se quello che funziona basta non lo tocca' sennò te lassa!
26 messaggi
• Pagina 2 di 3 • 1, 2, 3
Chi c’è in linea
Visitano il forum: Nessuno e 109 ospiti

Elettrotecnica e non solo (admin)
Un gatto tra gli elettroni (IsidoroKZ)
Esperienza e simulazioni (g.schgor)
Moleskine di un idraulico (RenzoDF)
Il Blog di ElectroYou (webmaster)
Idee microcontrollate (TardoFreak)
PICcoli grandi PICMicro (Paolino)
Il blog elettrico di carloc (carloc)
DirtEYblooog (dirtydeeds)
Di tutto... un po' (jordan20)
AK47 (lillo)
Esperienze elettroniche (marco438)
Telecomunicazioni musicali (clavicordo)
Automazione ed Elettronica (gustavo)
Direttive per la sicurezza (ErnestoCappelletti)
EYnfo dall'Alaska (mir)
Apriamo il quadro! (attilio)
H7-25 (asdf)
Passione Elettrica (massimob)
Elettroni a spasso (guidob)
Bloguerra (guerra)


pigreco]=π



