Ciao a tutti. L'altro giorno tentavo di pilotare un scr (che scarica un condensatore) tramite il generatore di segnali (Victor VC 2002); devo aver sbagliato qualcosa e l'scr è circa esploso; pensavo che il danno si fosse limitato a quello, invece oggi purtroppo ho scoperto che anche il generatore di segnali ha subito un danno.
In pratica si accende e la parte del display, tasti, ecc.. funziona perfettamente, ma non emette alcun segnale in uscita.
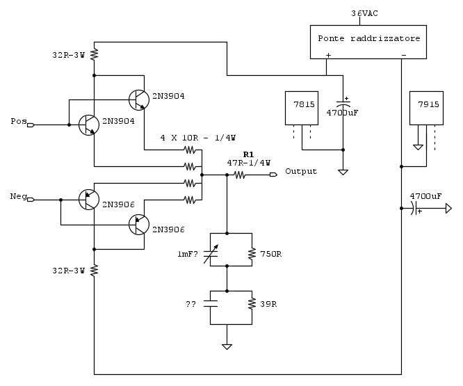
L'ho aperto ed ho individuato subito (oltre a puzza di bruciato) una resistenza bella scura (R1). Ho ricostruito parte dello schema di uscita:
>In uscita, dopo la porta "output" in realtà ci sono 2 switch che selezionano diverse resistenze per fare le attenuazioni a -20 e -40 dB , ma al momento del botto non erano inserite e non mi pare che abbiano subito alcun danno, quindi ho tralasciato quella parte di schema.
>Da "output" si va quindi direttamente al connettore bnc di uscita.
Ho riscontrato, provando ad accenderlo per poco tempo, che i transistor (specialmente quelli della parte positiva) scaldano molto (T>70°C) e la resistenza R1 diventa bollente (e si annerisce). Con il multimetro ho verificato e credo che R1 sia ancora buona (comunque la cambio appena mi arriva, dato che le resistenze di uscita sono in tolleranza 0.5% e non le ho a casa).
Inizialmente ho pensato che si fosse fuso qualcosa nel connetore bnc, mandando a massa il segnale di output e facendo così assorbire molta corrente tramite R1: ho quindi dissaldato il connettore bnc e lo strumento ha parzialmente ripreso a funzionare; i segnali sono però scentrati (molto negativamente) e non sono "puliti".
Il connettore bnc lo ho controllato, ma non mi sembra proprio che abbia qualcosa che non va (ai suoi capi non vi è alcuna lettura di resistenza), e finché non collego nulla all'output la temperatura della resistenza R1 non sale (ovviamente, non passa corrente), mentre si scalda moltissimo se collego qualcosa all'output (anche solo il multimetro o l'oscilloscopio)
I 4 transistor sono invece bollenti in qualsiasi caso (anche a uscita scollegata).
Secondo voi cosa succede? Ci ho provato, ma da solo non riesco proprio a capirlo.
Purtroppo la mia comprensione di come funzioni questo circuito è molto limitata, ma mi pare di capire che si tratti di un alimentatore duale pilotato per la parte negativa dai 2n3906, e per la parte positiva dai 2n3904. I segnali che pilotano i 2 transistor che generano l'output sono sintetizzati da un microcontrollore, che determina la forma dell'onda in uscita.
In qualsiasi caso allego gli screen dell'oscilloscopio (i segnali sono nominati come nello schema) per quelle che dovrebbero essere un'onda sinusoidale, una quadra e un dente di sega centrate in 0. Si nota invece un forte sbilanciamento verso la parte negativa.
Che il forte assorbimento di corrente abbia bruciato i transistor (specialmente quelli del ramo positivo?) , oppure c'è un problema nei segnali di controllo (neg e pos)?
Grazie a tutti
Guasto generatore di funzioni Victor VC 2002
4 messaggi
• Pagina 1 di 1
0
voti
Allego uno schema che ho trovato in rete di uno strumento simile al mio
- Allegati
-
vc2002-sch1.pdf- (160.03 KiB) Scaricato 130 volte
0
voti
Scusate, non posso più editare i messaggi precedenti: l'uscita dal MAX038 è perfetta (onda triangolare per la generazione di sinusoide e dente di sega che vengono "elaborate" successivamente, onda quadra per generare l'onda quadra), quindi confermo che il problema risiede nello stadio di uscita. Purtroppo, rispetto allo schema che ho trovato in rete, tra il MAX038 e l'npn che pilota le uscite ci sono molti più componenti e la ricostruzione del circuito richiede parecchio tempo, ma prima di avventurarmici vorrei capire se già dalle informazioni che ho si riesce a capire se il guasto è nello stadio di uscita. Avrei già provato a dissaldare i transistor e a rimpiazzarli, ma questa PCB ha le piste molto molto fragili ed i fori molto precisi e vorrei quindi evitare di togliere e mettere per niente. Grazie ancora a tutti
0
voti
Problema risolto. Per i posteri: si erano brucati i transistor di uscita, 2 totalmente (1 per ogni lato) e 2 parzialmente, da qui il "semi-funzionamento" che presentava lo strumento.
In allegato lascio lo schema corretto dello stadio finale che sono riuscito a recuperare, che stavolta non è simile ma è proprio lui (compresa la marcatura dei componenti).
Una volta sostituiti i 4 transistor del finale, sono passato alla "calibrazione". Dopo aver lasciato scaldare lo strumento, mediante il trimmer W109 si regola la corrente assorbita dalla coppia di transistor che pilotano il finale (Q109,Q110); agendo sul trimmer ho cercato di portare la tensione sulla base dei 2 transistor il più simile possibile (in modulo)(11.335V , -11.338V). Mediante W111 si regola quindi l'offset del segnale.
Tramite W110 e possibile regolare il segnale in ampiezza.
A regime, la temperatura di esercizio del finale è comunque abbastanza elevata; ho quindi installato un dissipatore sui transistor di uscita.
In allegato lascio lo schema corretto dello stadio finale che sono riuscito a recuperare, che stavolta non è simile ma è proprio lui (compresa la marcatura dei componenti).
Una volta sostituiti i 4 transistor del finale, sono passato alla "calibrazione". Dopo aver lasciato scaldare lo strumento, mediante il trimmer W109 si regola la corrente assorbita dalla coppia di transistor che pilotano il finale (Q109,Q110); agendo sul trimmer ho cercato di portare la tensione sulla base dei 2 transistor il più simile possibile (in modulo)(11.335V , -11.338V). Mediante W111 si regola quindi l'offset del segnale.
Tramite W110 e possibile regolare il segnale in ampiezza.
A regime, la temperatura di esercizio del finale è comunque abbastanza elevata; ho quindi installato un dissipatore sui transistor di uscita.
- Allegati
-
vc2002-sch-4-7.pdf- (41.55 KiB) Scaricato 171 volte
4 messaggi
• Pagina 1 di 1
Chi c’è in linea
Visitano il forum: Nessuno e 1 ospite

Elettrotecnica e non solo (admin)
Un gatto tra gli elettroni (IsidoroKZ)
Esperienza e simulazioni (g.schgor)
Moleskine di un idraulico (RenzoDF)
Il Blog di ElectroYou (webmaster)
Idee microcontrollate (TardoFreak)
PICcoli grandi PICMicro (Paolino)
Il blog elettrico di carloc (carloc)
DirtEYblooog (dirtydeeds)
Di tutto... un po' (jordan20)
AK47 (lillo)
Esperienze elettroniche (marco438)
Telecomunicazioni musicali (clavicordo)
Automazione ed Elettronica (gustavo)
Direttive per la sicurezza (ErnestoCappelletti)
EYnfo dall'Alaska (mir)
Apriamo il quadro! (attilio)
H7-25 (asdf)
Passione Elettrica (massimob)
Elettroni a spasso (guidob)
Bloguerra (guerra)

