Se ho ad esempio N = 8, Dici di sommare i primi 4 fra loro ed il risultato sommarlo con i restanti N/2 ?
Sono un po ruggine ... facevo una volta queste cose ma io agivo così
finestra di 10 campioni
scarto 2 campioni (minimo e massimo)
sommo metà del denominatore e divido per il denominatore nel tuo caso 8
Ma lavori intero in vrgola fissa non float vero ?
I numeri 123,456 tu li vedi come 123456 stando attento ad avere sempre bit a sinsitra
Scusami non ti conosco e dico cose banali.
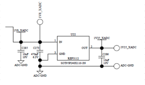
Comunque per esperienza fatta devo dare ragione a PietroBaima se il problema è HW col firmware non lo risolverai mai e aggiungo che magari informaizoni come una porzione dello schema un pezzo di layout non rivelerebbero troppo del tuo progetto e aiuterebbero chi ti vuole aiutare

Elettrotecnica e non solo (admin)
Un gatto tra gli elettroni (IsidoroKZ)
Esperienza e simulazioni (g.schgor)
Moleskine di un idraulico (RenzoDF)
Il Blog di ElectroYou (webmaster)
Idee microcontrollate (TardoFreak)
PICcoli grandi PICMicro (Paolino)
Il blog elettrico di carloc (carloc)
DirtEYblooog (dirtydeeds)
Di tutto... un po' (jordan20)
AK47 (lillo)
Esperienze elettroniche (marco438)
Telecomunicazioni musicali (clavicordo)
Automazione ed Elettronica (gustavo)
Direttive per la sicurezza (ErnestoCappelletti)
EYnfo dall'Alaska (mir)
Apriamo il quadro! (attilio)
H7-25 (asdf)
Passione Elettrica (massimob)
Elettroni a spasso (guidob)
Bloguerra (guerra)

pigreco]=π



