Modulo LED RGB WS2812 e alternativa
Moderatori:
carloc,
g.schgor,
BrunoValente,
IsidoroKZ
30 messaggi
• Pagina 3 di 3 • 1, 2, 3
0
voti
Compreso quello sopra la scritta sono la rappresentazione degli inverter triggerati contenuti nei CD40106.
"Non farei mai parte di un club che accettasse la mia iscrizione" (G. Marx)
-

claudiocedrone
21,3k 4 7 9 - Master EY

- Messaggi: 15300
- Iscritto il: 18 gen 2012, 13:36
0
voti
No, ti servono 3 mosfet, se vuoi provare tutti e tre i colori.
2 CD40106 si, ogni integrato contiene 6 inverter, ogni sezione di circuito ne usa 4, quindi 2 integrati ti bastano per fare tutte e 3 le sezioni.
Cosa c'entra l'LM324 ? ... quelli sullo schema sono inverter (porte logiche), non operazionali.
Lo schema e' un terzo del completo, perche' le altre due sezioni sono identiche a quella disegnata ... ne dovrai fare tre uguali, ognuna collegata ad uno dei colori della strip led.
Cosa intendi con "3 componenti a sinistra della scritta" ?
2 CD40106 si, ogni integrato contiene 6 inverter, ogni sezione di circuito ne usa 4, quindi 2 integrati ti bastano per fare tutte e 3 le sezioni.
Cosa c'entra l'LM324 ? ... quelli sullo schema sono inverter (porte logiche), non operazionali.
Lo schema e' un terzo del completo, perche' le altre due sezioni sono identiche a quella disegnata ... ne dovrai fare tre uguali, ognuna collegata ad uno dei colori della strip led.
Cosa intendi con "3 componenti a sinistra della scritta" ?
"Sopravvivere" e' attualmente l'unico lusso che la maggior parte dei Cittadini italiani,
sia pure a costo di enormi sacrifici, riesce ancora a permettersi.
sia pure a costo di enormi sacrifici, riesce ancora a permettersi.
-

Etemenanki
9.507 3 6 10 - Master

- Messaggi: 5935
- Iscritto il: 2 apr 2021, 23:42
- Località: Dalle parti di un grande lago ... :)
0
voti
Intendo quei componenti dove sono collegati i condensatori da 22u, le resistenze da 47k.
Per capirsi "terra terra" i 3 triangolini del disegno a sinistra.
Da quanto ho capito sono integrati del CD40106, quindi un componente unico, ma nel disegno sembrano 3 separati, mia ignoranza nel leggere i disegni.
Per i mosfet, guardando online, sono disponibili dalla Cina, un equivalente?
Mentre l'LM324, serviva per le luci a comando di musica, che mi avevi consigliato, già che acquistavo, compravo anche quello.
Grazie
Per capirsi "terra terra" i 3 triangolini del disegno a sinistra.
Da quanto ho capito sono integrati del CD40106, quindi un componente unico, ma nel disegno sembrano 3 separati, mia ignoranza nel leggere i disegni.
Per i mosfet, guardando online, sono disponibili dalla Cina, un equivalente?
Mentre l'LM324, serviva per le luci a comando di musica, che mi avevi consigliato, già che acquistavo, compravo anche quello.
Grazie
0
voti
L'integrato CD40106 contiene 6 inverter triggerati ognuno con ingresso e uscita indipendente dagli altri quindi sono rappresentati singolarmente anche perché ognuno viene utilizzato con una specifica configurazione; triangolo=generico amplificatore, il cerchietto sulla uscita indica che l'uscita è invertita rispetto all'ingresso quindi "amplificatore invertente" =inverter, il simbolo all'interno del triangolo, simile a un uccellino stilizzato (
) rappresenta la isteresi che nello specifico significa che l'uscita non cambia istantaneamente stato secondo il livello dell'ingresso ovvero che vi sono due soglie distinte di differente livello che cambiano lo stato dell'uscita (vedi circuiti a scatto e tra questi trigger di Schmitt) quindi "triangolino con cerchietto sulla punta e simbolo della isteresi all'interno"=inverter triggerato.
"Non farei mai parte di un club che accettasse la mia iscrizione" (G. Marx)
-

claudiocedrone
21,3k 4 7 9 - Master EY

- Messaggi: 15300
- Iscritto il: 18 gen 2012, 13:36
0
voti
Aggiungo solo che la piedinatura la puoi vedere dal datasheet.
Per l'LM324 aspetta, ho ritrovato un vecchio progetto che avevo fatto che usa due 358, ripulisco il disegno dello schema e te lo allego appena posso.
Per l'LM324 aspetta, ho ritrovato un vecchio progetto che avevo fatto che usa due 358, ripulisco il disegno dello schema e te lo allego appena posso.
"Sopravvivere" e' attualmente l'unico lusso che la maggior parte dei Cittadini italiani,
sia pure a costo di enormi sacrifici, riesce ancora a permettersi.
sia pure a costo di enormi sacrifici, riesce ancora a permettersi.
-

Etemenanki
9.507 3 6 10 - Master

- Messaggi: 5935
- Iscritto il: 2 apr 2021, 23:42
- Località: Dalle parti di un grande lago ... :)
0
voti
Ok grazie, vedo di recuperare i componenti necessari e iniziare a fare le prove.
1
voti
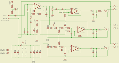
Per le luci psichedeliche, questa roba l'avevo disegnata un po di tempo fa per un amico, la usava con un vecchio alimentatore per CB e ci pilotava dei faretti fatti con led RGB (le resistenze in serie ad ogni led erano all'interno dei faretti, con le strip led non servirebbero), l'alimentazione era a 13.8/14 V per compensare la caduta sui darlington, volendo si puo modificare per usarci dei mosfet a bassa RdsON che ormai sono disponibili dovunque e non costano piu molto.
Se ti serve c'e' gia anche il disegno dello stampato, ma se decidi di usarlo provalo prima su breadboard per vedere se fa quello che vuoi.
Se ti serve c'e' gia anche il disegno dello stampato, ma se decidi di usarlo provalo prima su breadboard per vedere se fa quello che vuoi.
"Sopravvivere" e' attualmente l'unico lusso che la maggior parte dei Cittadini italiani,
sia pure a costo di enormi sacrifici, riesce ancora a permettersi.
sia pure a costo di enormi sacrifici, riesce ancora a permettersi.
-

Etemenanki
9.507 3 6 10 - Master

- Messaggi: 5935
- Iscritto il: 2 apr 2021, 23:42
- Località: Dalle parti di un grande lago ... :)
0
voti
Grazie mille per lo schema, verrà comodo in futuro, adesso devo iniziare con il primo, giusto per capire come farlo
0
voti
fennoito ha scritto:Ho trovato dei moduli WS2812 quadrati con 4 LED RGB per lato.
pusillus ha scritto:quei led "intelligenti" hanno bisogno di un microcontrollore per essere pilotati. si collegano in cascata e hanno un protocollo seriale propietario : https://voltiq.ru/datasheets/WS2812B_datasheet_EN.pdf
Ciao a tutti, tempo permettendo, sono riuscito a recuperare tutti i componenti per fare sia la versione con i WS2812 ed Arduino che quella con una striscia LED e senza programmazione.
Riguardo la prima, ho montato il cubo (6 PCB) si illumina e funziona come volevo.
Tramite un alimentatore esterno fornisco 5v ad Arduino e alle 6 faccie, ma devo mettere una resistenza sulla linea di alimentazione del cubo e del segnale inviato da Arduino?
perché leggendo il link, ho capito che tollera dai 3.5v a 5.3v, ma prima di fare danni o accorciare la vita, vorrei esserne sicuro.
L'obiettivo finale era quello di lasciare acceso il cubo per alcune ore a mo' di luci natalizie.
Grazie
0
voti
Quei led (intendo i WS, come gli APA102, piu facili da pilotare) hanno il circuito di regolazione della corrente incorporato nella logica di pilotaggio, infatti puoi anche settare le varie intensita' oltre che i colori, basta che li alimenti con un'alimentatore stabilizzato da 5V e sono a posto.
Le strip di led invece hanno le resistenze sui led gia sulla strip, se li tagli nei punti indicati sei a posto lo stesso (non puoi pero' tagliarle a caso ovviamente, ma solo dove indicato sulla striscia)
Le strip di led invece hanno le resistenze sui led gia sulla strip, se li tagli nei punti indicati sei a posto lo stesso (non puoi pero' tagliarle a caso ovviamente, ma solo dove indicato sulla striscia)
"Sopravvivere" e' attualmente l'unico lusso che la maggior parte dei Cittadini italiani,
sia pure a costo di enormi sacrifici, riesce ancora a permettersi.
sia pure a costo di enormi sacrifici, riesce ancora a permettersi.
-

Etemenanki
9.507 3 6 10 - Master

- Messaggi: 5935
- Iscritto il: 2 apr 2021, 23:42
- Località: Dalle parti di un grande lago ... :)
30 messaggi
• Pagina 3 di 3 • 1, 2, 3
Chi c’è in linea
Visitano il forum: Nessuno e 120 ospiti

Elettrotecnica e non solo (admin)
Un gatto tra gli elettroni (IsidoroKZ)
Esperienza e simulazioni (g.schgor)
Moleskine di un idraulico (RenzoDF)
Il Blog di ElectroYou (webmaster)
Idee microcontrollate (TardoFreak)
PICcoli grandi PICMicro (Paolino)
Il blog elettrico di carloc (carloc)
DirtEYblooog (dirtydeeds)
Di tutto... un po' (jordan20)
AK47 (lillo)
Esperienze elettroniche (marco438)
Telecomunicazioni musicali (clavicordo)
Automazione ed Elettronica (gustavo)
Direttive per la sicurezza (ErnestoCappelletti)
EYnfo dall'Alaska (mir)
Apriamo il quadro! (attilio)
H7-25 (asdf)
Passione Elettrica (massimob)
Elettroni a spasso (guidob)
Bloguerra (guerra)