Ringrazio ovviamente anche tutti gli altri. Sto provando a capire anche i vostri ragionamenti, ma sarei orientato a restare sulla classe C perché la conosco un pochino meglio.
Operazionale non collaborativo
Moderatori:
carloc,
g.schgor,
BrunoValente,
IsidoroKZ
0
voti
Grazie
MarcoD, domani provo a mettere su una prova col BC108.
Ringrazio ovviamente anche tutti gli altri. Sto provando a capire anche i vostri ragionamenti, ma sarei orientato a restare sulla classe C perché la conosco un pochino meglio.
Ringrazio ovviamente anche tutti gli altri. Sto provando a capire anche i vostri ragionamenti, ma sarei orientato a restare sulla classe C perché la conosco un pochino meglio.
0
voti
Nella prova, metti un resistore da 100 ohm in serie a C1, così siamo sicuri di limitare la corrente nella base.domani provo a mettere su una prova col BC108.
L'oscillatore a 14 MHz, dovrebbe avere all'interno un circuito che opera da pull-up e da pull-down. Se avesse solo un pull-down, per farlo funzionare occorre un resistore da
circa 220 ohm fra uscita e +5V alimentaz oscillatore.
0
voti
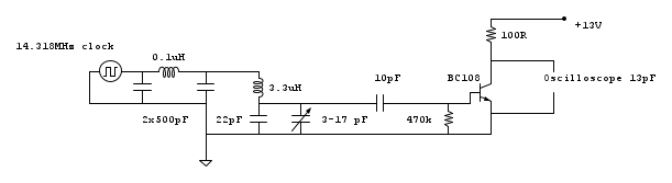
Ciao a tutti, sto per mettermi a fare la prova col BC108. Una domanda relativa allo schema postato da
MarcoD al post #37: è un problema se utilizzo una R1 di 470k invece di 4.7k? Lo chiedo perché ormai l'avevo saldata sul millefori pensando a un mosfet come stadio di mixer
0
voti
è un problema se utilizzo una R1 di 470k invece di 4.7k?
Si, è un problema: il condensatore si deve scaricare rapidamente sui 4,7k.
Se sono 470 k non si scarica, e il transistor rimane interdetto per un tempo 100 volte maggiore.
Per i montaggi sperimentali, salda sempre i componenti con i reofori lunghi, così è facile tagliarli e sostituirli. forse un millefori è sprecato: se i componenti sono pochi va bene anche un brutto montaggio volante in aria
Che banda passante ha il tuo oscilloscopio ? Almeno 50 MHz ?
Devi vedere un impulso stretto la metà di 0,07 uS ( 14 MHz) : ne vengono > 28 MHz
Invia immagini oscillo in DC riferite a massa di :
dell'uscita oscillatore,
tensione base-massa
e collettore-massa
Speriamo in bene
0
voti
Stavo facendo un po' di calcoli seguendo le equazioni del post #37, però c'è qualcosa che non mi torna: a conti fatti mi escono 47 ohm e 330 pF per soddisfare le condizioni richieste. Possibile?
0
voti
Hai ragione, trascrivi i calcoli, anche per gli altri che ci leggono.
Riduci la R1 da 4,7k a 470 - 1000 ohm, poi vedremo.
In alternativa si potrebbe ridurre la C 330 pF, ma non so quanto è la capacità base emettitore ( suppongo circa 10 pF) che peggiora il funzionamento, dovrebbe essere molto minore di 330 pF. Il progetto è sempre una coperta corta
.
Riduci la R1 da 4,7k a 470 - 1000 ohm, poi vedremo.
In alternativa si potrebbe ridurre la C 330 pF, ma non so quanto è la capacità base emettitore ( suppongo circa 10 pF) che peggiora il funzionamento, dovrebbe essere molto minore di 330 pF. Il progetto è sempre una coperta corta
0
voti
Sono le forme d'onda che mi aspetto, chissà come sarà la realtà
0
voti
Ciao
MarcoD, mi sono reso conto di aver fuso durante le prime prove uno dei due generatori di clock
quindi ho dovuto impiegare l'altro già saldato sul circuito accordato che avevo mostrato in precedenza. Visto che a questo punto l'oscillatore esce con un onda sinusoidale e non quadra ho provato a ritoccare lo schema in modo seguente:
In sostanza, se scollego la base, posso misurare un segnale perfettamente sinusoidale da 15Vpp, che dovrebbero essere circa 30Vpp a sonda disconnessa.
Se collego la base del BJT l'ampiezza di pilotaggio si riduce a 10Vpp, mentre sulla resistenza di carico del BJT compaiono degli spike negativi di circa 3V di ampiezza.
Se scollego la sonda dalla base del BJT l'ampiezza del segnale sulla resistenza di carico assume un valore piuttosto bizzarro (circa 20V, ovvero 7V in più rispetto alla tensione di alimentazione) e anche la forma cambia notevolmente.
Anche il tester conferma questa stranezza, pur alterandone certamente i valori assoluti: leggo infatti 12.3V di alimentazione e 13.7V sul collettore del BJT.
Immagino anche che le oscillazioni presenti su un circuito oscillante distruggerebbero il povero BC108
In sostanza, se scollego la base, posso misurare un segnale perfettamente sinusoidale da 15Vpp, che dovrebbero essere circa 30Vpp a sonda disconnessa.
Se collego la base del BJT l'ampiezza di pilotaggio si riduce a 10Vpp, mentre sulla resistenza di carico del BJT compaiono degli spike negativi di circa 3V di ampiezza.
Se scollego la sonda dalla base del BJT l'ampiezza del segnale sulla resistenza di carico assume un valore piuttosto bizzarro (circa 20V, ovvero 7V in più rispetto alla tensione di alimentazione) e anche la forma cambia notevolmente.
Anche il tester conferma questa stranezza, pur alterandone certamente i valori assoluti: leggo infatti 12.3V di alimentazione e 13.7V sul collettore del BJT.
Immagino anche che le oscillazioni presenti su un circuito oscillante distruggerebbero il povero BC108
0
voti
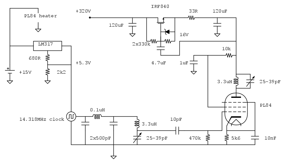
Ciao a tutti, il progetto si sta avviando alla fine con molta soddisfazione. Alla fine ho optato per questo schema ibrido, con un tubo a vuoto che funge da mixer (in questo momento non ho i BJT adatti). Il circuito genera una bellissima portante, anche piuttosto silenziosa. Come potete vedere manca ancora la sezione modularice, sulla quale accetto volentieri degli spunti. La scelta più ovvia sarebbe quella di modulare l'anodica, ma non voglio introdurre altri trasformatori visto che il progetto deve rimanere piccolo. A tal proposito avevo pensato di modulare sul catodo, magari utilizzando un altro mosfet. Che ne pensate?
Chi c’è in linea
Visitano il forum: Google Adsense [Bot] e 59 ospiti

Elettrotecnica e non solo (admin)
Un gatto tra gli elettroni (IsidoroKZ)
Esperienza e simulazioni (g.schgor)
Moleskine di un idraulico (RenzoDF)
Il Blog di ElectroYou (webmaster)
Idee microcontrollate (TardoFreak)
PICcoli grandi PICMicro (Paolino)
Il blog elettrico di carloc (carloc)
DirtEYblooog (dirtydeeds)
Di tutto... un po' (jordan20)
AK47 (lillo)
Esperienze elettroniche (marco438)
Telecomunicazioni musicali (clavicordo)
Automazione ed Elettronica (gustavo)
Direttive per la sicurezza (ErnestoCappelletti)
EYnfo dall'Alaska (mir)
Apriamo il quadro! (attilio)
H7-25 (asdf)
Passione Elettrica (massimob)
Elettroni a spasso (guidob)
Bloguerra (guerra)





