regolare velocità di un motore 12v
Moderatori:
carloc,
g.schgor,
BrunoValente,
IsidoroKZ
0
voti
Ti avevo già dato la risposta in [ 78 ].
Alex
https://www.facebook.com/Elettronicaeelettrotecnica
<< vedi di pigliare arditamente in mano, il dizionario che ti suona in bocca,
se non altro è schietto e paesano.
(Giuseppe Giusti) <<
https://www.facebook.com/Elettronicaeelettrotecnica
<< vedi di pigliare arditamente in mano, il dizionario che ti suona in bocca,
se non altro è schietto e paesano.
(Giuseppe Giusti) <<
0
voti
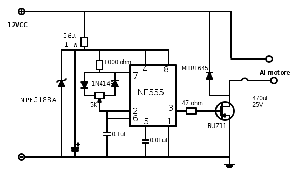
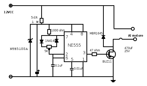
Dei valori dello schema del post 78 qualcosa non mi torna:
La resistenza in serie alla base del transistor è da 47 ohm.
La resistenza che alimenta lo zener è da 56 ohm.
Quando passa corrente nella base, la tensione di alimentazione del 555 si abbassa
a 12 x 47/(56+47) = circa 5 V.
Quando non passa corrente, la tensione sarà al valore dello zener 12 V ?
Mi pare poco bello, anche se potrebbe (forse) funzionicchiare.

La resistenza in serie alla base del transistor è da 47 ohm.
La resistenza che alimenta lo zener è da 56 ohm.
Quando passa corrente nella base, la tensione di alimentazione del 555 si abbassa
a 12 x 47/(56+47) = circa 5 V.
Quando non passa corrente, la tensione sarà al valore dello zener 12 V ?
Mi pare poco bello, anche se potrebbe (forse) funzionicchiare.

0
voti
Chiedo scusa, ma dovete togliermi una curiosità. Se per definizione un NE555 lavora con una tensione compresa tra +5 e +15 V, perché c'è bisogno di stabilizzarla o sopprimere le sovratensioni della batteria? Affinchè questa non supera i +15V, non dovrebbe essere un problema, o?
0
voti
"Non farei mai parte di un club che accettasse la mia iscrizione" (G. Marx)
-

claudiocedrone
21,3k 4 7 9 - Master EY

- Messaggi: 15302
- Iscritto il: 18 gen 2012, 13:36
0
voti
setteali ha scritto:Mi ci è voluto più tempo del necessario per rispondere.
Si può usare come dice @MarcoD anche uno stabilizzatore da 5V a 8V non ha nessuna importanza la tensione di stabilizzazione, io ho sempre usato uno zener da 400 mW da 6,2V ( perché ne ho sempre avuti molti), ho rivisto lo schema:
Vi sembra corretto?
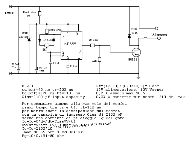
Salve, usare uno zener da 12V 10W non è corretto per 2 motivi.
1- si usa lo zener per stabilizzare una tensione minore di quella di alimentazione, es 10,9,8 V, ..
2-per stabilizzare l'alimentazione del NE555 serve zener 10V 5w (Irz= 0,2A NE555+ 0,02A Izmin)
Allego anche calcolo resistenza i gate.
Scopo principale della nostra vita , è dare prosieguo alla vita , come tutti gli esseri viventi fanno.
1
voti
Scusate, nel fidocad si legge male la parte in basso, riposto la descrizione
Ig=Ic=C*dv/dt=Ciss*V/tf
dv/dt=V/tf=10V/110ns=10/110*10^9=0,091*10^9
Ig=Ic=2100*10^-12*0,091*10^9=0,191A
Imax NE555 out 3 =0,2 mA > 0,191A
Rg=10/0,191=50 ohm
Ig=Ic=C*dv/dt=Ciss*V/tf
dv/dt=V/tf=10V/110ns=10/110*10^9=0,091*10^9
Ig=Ic=2100*10^-12*0,091*10^9=0,191A
Imax NE555 out 3 =0,2 mA > 0,191A
Rg=10/0,191=50 ohm
Scopo principale della nostra vita , è dare prosieguo alla vita , come tutti gli esseri viventi fanno.
Chi c’è in linea
Visitano il forum: Nessuno e 174 ospiti

Elettrotecnica e non solo (admin)
Un gatto tra gli elettroni (IsidoroKZ)
Esperienza e simulazioni (g.schgor)
Moleskine di un idraulico (RenzoDF)
Il Blog di ElectroYou (webmaster)
Idee microcontrollate (TardoFreak)
PICcoli grandi PICMicro (Paolino)
Il blog elettrico di carloc (carloc)
DirtEYblooog (dirtydeeds)
Di tutto... un po' (jordan20)
AK47 (lillo)
Esperienze elettroniche (marco438)
Telecomunicazioni musicali (clavicordo)
Automazione ed Elettronica (gustavo)
Direttive per la sicurezza (ErnestoCappelletti)
EYnfo dall'Alaska (mir)
Apriamo il quadro! (attilio)
H7-25 (asdf)
Passione Elettrica (massimob)
Elettroni a spasso (guidob)
Bloguerra (guerra)








