Cos'è ElectroYou | Login Iscriviti

ElectroYou - la comunità dei professionisti del mondo elettrico

Problema a far funzionare l'MCP4728

Progetti, interfacciamento, discussioni varie su questa piattaforma.

Moderatori: Foto UtenteWALTERmwp, Foto Utentexyz

0
voti

[111] Re: Problema a far funzionare l'MCP4728

Messaggioda Foto UtenteIsidoroKZ » 7 nov 2021, 19:01

alien75 ha scritto:... i valori nelle uscite dei canali sono fluttuanti e non capisco perché.


I ground del circuito e dell'oscilloscopio sono collegati allo 0V dell'alimentazione?

Qualche tempo fa vedevi un 50Hz ovunque. A che cosa era dovuto?
Per usare proficuamente un simulatore, bisogna sapere molta più elettronica di lui
Plug it in - it works better!
Il 555 sta all'elettronica come Arduino all'informatica! (entrambi loro malgrado)
Se volete risposte rispondete a tutte le mie domande
Avatar utente
Foto UtenteIsidoroKZ
121,2k 1 3 8
G.Master EY
G.Master EY
 
Messaggi: 21059
Iscritto il: 17 ott 2009, 0:00

0
voti

[112] Re: Problema a far funzionare l'MCP4728

Messaggioda Foto Utentealien75 » 7 nov 2021, 19:43

GioArca67 ha scritto:Ok. A questo punto hai tensioni ballerine sulle uscite, ho capito bene?


Si esatto, e non capisco perché?
Avatar utente
Foto Utentealien75
1 1 4 7
Sostenitore
Sostenitore
 
Messaggi: 590
Iscritto il: 31 lug 2011, 14:08

0
voti

[113] Re: Problema a far funzionare l'MCP4728

Messaggioda Foto Utentealien75 » 7 nov 2021, 19:51

IsidoroKZ ha scritto:
alien75 ha scritto:... i valori nelle uscite dei canali sono fluttuanti e non capisco perché.


I ground del circuito e dell'oscilloscopio sono collegati allo 0V dell'alimentazione?

Qualche tempo fa vedevi un 50Hz ovunque. A che cosa era dovuto?


Io uso ora il tester non l'oscilloscopio.
Solo ora mi sono accorto con il tester che la massa del DAC non è collegata con la massa dello YUN: è stata una svista, scusatemi. Risolvo subito.
Avatar utente
Foto Utentealien75
1 1 4 7
Sostenitore
Sostenitore
 
Messaggi: 590
Iscritto il: 31 lug 2011, 14:08

0
voti

[114] Re: Problema a far funzionare l'MCP4728

Messaggioda Foto Utentealien75 » 7 nov 2021, 20:27

finché le uscite erano a vuoto avevano tensioni secondo programma, ora che le ho messe collegate ai regolatori di volume noto che vanno tutte a 4,54V e non capisco perché.
Le masse sono sistemate.
Avatar utente
Foto Utentealien75
1 1 4 7
Sostenitore
Sostenitore
 
Messaggi: 590
Iscritto il: 31 lug 2011, 14:08

0
voti

[115] Re: Problema a far funzionare l'MCP4728

Messaggioda Foto Utenteboiler » 7 nov 2021, 20:45

Che regolatori di volume usi? Come sono collegati?
Avatar utente
Foto Utenteboiler
26,4k 5 9 13
G.Master EY
G.Master EY
 
Messaggi: 5602
Iscritto il: 9 nov 2011, 12:27

0
voti

[116] Re: Problema a far funzionare l'MCP4728

Messaggioda Foto Utentealien75 » 9 nov 2021, 21:13

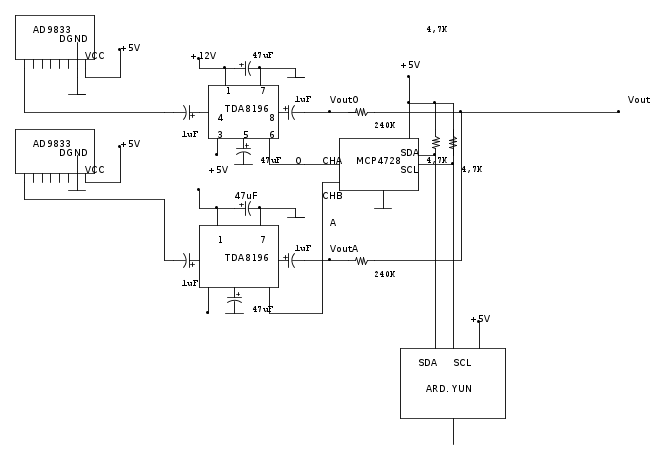
Allora posto di seguito il circuito completo e una breve descrizione dei segnali che leggo in VoutO e VoutA:




Premetto che ho programmato lo YUN in modo da impostare pure le frequenze, quindi ho esteso il codice delle impostazioni dei DAC.
Ho messo solo due AD9833 per comodità, in relatà sono 6.
Riposto di seguito il codice completo così come l'ho inserito nello YUN:

Codice: Seleziona tutto

#include <MD_AD9833.h>
#include <SPI.h>
#include <Adafruit_MCP4728.h>
#include <Wire.h>

Adafruit_MCP4728 mcp;

int pinLed = 3;





// Pins for SPI comm with the AD9833 IC
#define DATA  11  ///< SPI Data pin number
#define CLK   7  ///< SPI Clock pin number
#define FSYNC 6  //(FSYNC in AD9833 usage)
#define FSYNC1 5
#define FSYNC2 3
#define FSYNC3 2
#define FSYNC4 1
#define FSYNC5 0


 
MD_AD9833  O(DATA, CLK, FSYNC);
MD_AD9833  A(DATA, CLK, FSYNC1);
MD_AD9833  B(DATA, CLK, FSYNC2);
MD_AD9833  C(DATA, CLK, FSYNC3);
MD_AD9833  D(DATA, CLK, FSYNC4);
MD_AD9833  E(DATA, CLK, FSYNC5);

void setup(void)
{
  O.begin();
  A.begin();
  B.begin();
  C.begin();
  D.begin();
  E.begin(); 
  Serial.begin(115200);
  while (!Serial)
    delay(10); // will pause Zero, Leonardo, etc until serial console opens

  Serial.println("Adafruit MCP4728 test!");

  // Try to initialize!
  mcp.begin();
  /*if (!mcp.begin()) {
    Serial.println("Failed to find MCP4728 chip");
    while (1) {
      delay(10);
    }*/
  Serial.print("Imposto i canali...");
  mcp.setChannelValue(MCP4728_CHANNEL_A, 500);
  mcp.setChannelValue(MCP4728_CHANNEL_B, 4500);
  mcp.setChannelValue(MCP4728_CHANNEL_C, 1024);
  mcp.setChannelValue(MCP4728_CHANNEL_D, 500);
  Serial.println(" Fatto");             
}


void loop(void)
{
    O.setFrequency(MD_AD9833::CHAN_0, 1000);
    O.setMode(MD_AD9833::MODE_SINE);
    A.setFrequency(MD_AD9833::CHAN_0, 500);
    A.setMode(MD_AD9833::MODE_SINE);
    B.setFrequency(MD_AD9833::CHAN_0, 500);
    B.setMode(MD_AD9833::MODE_SINE);
    C.setFrequency(MD_AD9833::CHAN_0, 5000);
    C.setMode(MD_AD9833::MODE_SINE);
    D.setFrequency(MD_AD9833::CHAN_0, 300);
    D.setMode(MD_AD9833::MODE_SINE);
    E.setFrequency(MD_AD9833::CHAN_0, 1500);
    E.setMode(MD_AD9833::MODE_SINE); 
}



Una volta programmato lo YUN nel punto VoutO puntando la sonda dell'oscilloscopio noto una tensione di +12V circa mentre nel canaleA del DAC MCP vedo una tensione di 4,57V, quando che in realtà dovrebbe essere 0.5V.
a carico, mentre nelle uscite dei rispettivi AD9833 vedo le frequenze impostate da programma.
Deduco che il problema risiede nei TDA-.
Alimento il TDA con un alimentatore da cavo impostato a 12V., proverò ad alimentarlo col mio alimentatore da laboratorio.
In ultima analisi lo YUN è alimentato con il cavo USB di programmazione collegato al portatile.
Pure con l'alimentatore da laboratorio noto lo stesso risultato di +12V nel punto VoutO.
Avatar utente
Foto Utentealien75
1 1 4 7
Sostenitore
Sostenitore
 
Messaggi: 590
Iscritto il: 31 lug 2011, 14:08

0
voti

[117] Re: Problema a far funzionare l'MCP4728

Messaggioda Foto Utenteboiler » 9 nov 2021, 21:44

Vout0, per quel che riguarda la componente DC è flottante.
Mettici un resistore da 1k o piú verso GND e rifai la misura.
Do per scontato che la "clip" della sonda dell'oscilloscopio tu l'abbia collegata solidamente a GND.

Ad ogni modo sembra esserci parecchio che non funziona e fare una diagnosi a distanza con le informazioni frammentarie che fornisci non è facile.

Boiler
Avatar utente
Foto Utenteboiler
26,4k 5 9 13
G.Master EY
G.Master EY
 
Messaggi: 5602
Iscritto il: 9 nov 2011, 12:27

0
voti

[118] Re: Problema a far funzionare l'MCP4728

Messaggioda Foto UtenteGioArca67 » 9 nov 2021, 22:04

Ma il DAC da solo funziona correttamente?
Avatar utente
Foto UtenteGioArca67
4.580 4 6 9
Master EY
Master EY
 
Messaggi: 4591
Iscritto il: 12 mar 2021, 9:36

0
voti

[119] Re: Problema a far funzionare l'MCP4728

Messaggioda Foto Utentealien75 » 10 nov 2021, 5:21

GioArca67 ha scritto:Ma il DAC da solo funziona correttamente?


Certo.
Avatar utente
Foto Utentealien75
1 1 4 7
Sostenitore
Sostenitore
 
Messaggi: 590
Iscritto il: 31 lug 2011, 14:08

0
voti

[120] Re: Problema a far funzionare l'MCP4728

Messaggioda Foto UtenteGioArca67 » 10 nov 2021, 9:27

Forse è il caso di aprire un thread apposito
Avatar utente
Foto UtenteGioArca67
4.580 4 6 9
Master EY
Master EY
 
Messaggi: 4591
Iscritto il: 12 mar 2021, 9:36

PrecedenteProssimo

Torna a Arduino

Chi c’è in linea

Visitano il forum: Nessuno e 17 ospiti