Problema a far funzionare l'MCP4728
0
voti
GioArca67 ha scritto:Forse è il caso di aprire un thread apposito
Scusate, ma l'ho bloccato momentaneamente. Mi sembra piú sensato continuare qui, dove ci sono già tutte le informazioni, altrimenti ricominciamo da zero.
Il tema è sempre e ancora quello giusto
Se c'è un motivo stringente per cui serve un nuovo thread lo sblocco volentieri.
Boiler
0
voti
GioArca67 ha scritto:L'MCP4728 ora funziona, il problema è altro se non ho capito male.
Ma fate come preferite.
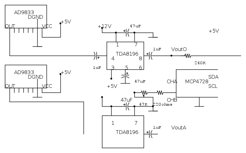
Non riesco a capire perché appena attacco l'MCP sul pin 6 del TDA la tensione diventa diversa che da programma.
Altro problema risiede nel TDA che da una Vout di 12V continui.
1
voti
Per isolare il problema cerca di spezzettare.
Prova ad es a comandare il PIN 6 del TDA con un potenziometro o trimmer fra un paio di resistenze uguali in modo da fornirgli fra 0,5 e 4,5V.
Separatamente prova a caricare le uscite del MCP con un potenziometro o trimmer (ed una piccola resistenza in serie da 200 ohm in modo da non mandarle inavvertitamente in corto) e vedi se i valori impostati cambiano al variare della R di carico.
Prova ad es a comandare il PIN 6 del TDA con un potenziometro o trimmer fra un paio di resistenze uguali in modo da fornirgli fra 0,5 e 4,5V.
Separatamente prova a caricare le uscite del MCP con un potenziometro o trimmer (ed una piccola resistenza in serie da 200 ohm in modo da non mandarle inavvertitamente in corto) e vedi se i valori impostati cambiano al variare della R di carico.
0
voti
Ho fatto le misure come mi hai detto ed ho constatato nell'uscita A una tensione sempre fluttuante hce varia tra i 3,3V ed i 4,57V (ho usato un trimemr da 100K)
Nel TDA del canale A invece vedo che la tensione di uscita non varia al variare della posizione del trimmer da 100K.
Le uscite del generatori di segnali funz<ionano da programma: fin qui nessun problema.
Mi vien voglia di buttare tutto!!!
Nel TDA del canale A invece vedo che la tensione di uscita non varia al variare della posizione del trimmer da 100K.
Le uscite del generatori di segnali funz<ionano da programma: fin qui nessun problema.
Mi vien voglia di buttare tutto!!!

1
voti
alien75 ha scritto:Ho fatto le misure come mi hai detto ed ho constatato nell'uscita A una tensione sempre fluttuante hce varia tra i 3,3V ed i 4,57V (ho usato un trimemr da 100K)
Se stai usando lo sketch ultimo, quindi quello che ha:
- Codice: Seleziona tutto
Serial.print("Imposto i canali...");
mcp.setChannelValue(MCP4728_CHANNEL_A, 500);
mcp.setChannelValue(MCP4728_CHANNEL_B, 4500);
mcp.setChannelValue(MCP4728_CHANNEL_C, 1024);
mcp.setChannelValue(MCP4728_CHANNEL_D, 500);
Serial.println(" Fatto");
Le uscite devono essere, al variare di ciascun trimmer che hai messo in serie fra il PIN di ciascun canale e massa i quali trimmer rappresentano un carico sull'uscita (R minima 200 ohm per non sovraccaricare l'uscita di oltre 25 mA), costanti e pari a, supponendo tensione di alim 5V (la libreria Adafruit per default imposta a external la Vref del DAC):
ChA : 5V * 500/4096=0,61V
ChB : 5V * 404/4096=0,49V (4500 diventa 404 poiché il bit 12 viene scartato nella libreria quando forma il codice da mandare al dac, in effetti fa delle or, ma poco importa, nel caso specifico finisce nel gain selector bit che non viene letto dal dac perché sta con reference esterno)
ChC : 5V * 1024/4096=1,25V
ChD : 5V * 500/4096=0,61V
Se non sono queste tensioni non funziona bene, ovviamente il DAC è attaccato solo al trimmer e non ai TDA o altro, e con in serie al trimmer una R da 200 ohm.
Per il futuro, visto che la libreria Adafruit non fa controlli, evita di impostare i canali con valori maggiori di 4095, altrimenti hai valori in uscita che sembrano a casaccio.
Il codice D da inviare lo trovi da
D=Vout_desiderata*4096/(Vref*Gain)
Se Vref è external allora Gain vale comunque 1, qualsiasi valore imposti.
Quindi se vuoi impostare 4,5V con Vref la Vdd di alimentazione (5V) devi mettere nella setChannelValue 3686.
0
voti
Allora ho modificato come segue:
Il CHB l'ho lasciato libero mentre CHC e CHD sono colelgati al pin 6 del TDA.
Nell'uscita di CHA rilevo con trimmer al valore massimo di 47K 4,57V, mentre con trimmer a 0 ohm
rilevo 3.07V.
Inizio a non capirci più niente ed a perdere la pazienza.
Avrei pensato di mettere la serie fatta da 200 + 47K(trimer) collegata tra CHA e pin 6 del TDA (in serie),
che ne dici può essere una buona idea?
Il CHB l'ho lasciato libero mentre CHC e CHD sono colelgati al pin 6 del TDA.
Nell'uscita di CHA rilevo con trimmer al valore massimo di 47K 4,57V, mentre con trimmer a 0 ohm
rilevo 3.07V.
Inizio a non capirci più niente ed a perdere la pazienza.
Avrei pensato di mettere la serie fatta da 200 + 47K(trimer) collegata tra CHA e pin 6 del TDA (in serie),
che ne dici può essere una buona idea?
3
voti
alien75 ha scritto:Inizio a non capirci più niente ed a perdere la pazienza.
Scusa la franchezza, ma è merito tuo.
C'è qui GioArca67 che con la pazienza di un santo ti sta aiutando.
Tu rispondi costantemente con la metà delle informazioni che ti sono state richieste e quando lo fai, lo fai in modo molto poco chiaro.
Qui, per esempio:
Nell'uscita di CHA rilevo con trimmer al valore massimo di 47K 4,57V, mentre con trimmer a 0 ohm
rilevo 3.07V.
Queste tensioni sono state misurate impostando cosa sul DAC?
Quale è la Vref attiva? Immagino Vdd?
Quale valore hai scritto nel registro del DAC?
Il DAC non è in power-down? (e se chiedo, voglio che lo verifichi, non che mi dici di credere che forse non hai mai pensato di metterlo in power-down e quindi presumibilmente si suppone che non lo sia).
Senza queste informazioni non sappiamo se questi 4.57 V sono il valore corretto, sono troppi, sono troppo pochi.
Con 220 ohm, a 4.57 V, carichi l'uscita con 20 mA.
La corrente di cortocircuito tipica è indicata nel datasheet con 15 mA, quindi sei già leggermente fuori specifiche (il valore massimo che danno è 24 mA, ma il design va fatto considerando la peggiore delle ipotesi).
Dato che ci hai messo un potenziometro, sarebbe anche interessante sapere cosa succede in mezzo.
Così abbiamo la tensione con un carico di 47220 ohm e con un carico di 220 ohm... in mezzo cosa succede?
La tensione cala linearmente all'aumentare del carico o si "siede" ad un certo carico ben definito?
Come ti ha detto GioArca67, stacca il DAC da tutto il resto del circuito, fai le misure e scrivi cosa hai rilevato.
Se questo progetto davvero ti interessa, comincia a collaborare seriamente.
Così stai abusando della pazienza di gente ben disposta e questo non è un comportamento simpatico.
Boiler
Chi c’è in linea
Visitano il forum: Nessuno e 13 ospiti

Elettrotecnica e non solo (admin)
Un gatto tra gli elettroni (IsidoroKZ)
Esperienza e simulazioni (g.schgor)
Moleskine di un idraulico (RenzoDF)
Il Blog di ElectroYou (webmaster)
Idee microcontrollate (TardoFreak)
PICcoli grandi PICMicro (Paolino)
Il blog elettrico di carloc (carloc)
DirtEYblooog (dirtydeeds)
Di tutto... un po' (jordan20)
AK47 (lillo)
Esperienze elettroniche (marco438)
Telecomunicazioni musicali (clavicordo)
Automazione ed Elettronica (gustavo)
Direttive per la sicurezza (ErnestoCappelletti)
EYnfo dall'Alaska (mir)
Apriamo il quadro! (attilio)
H7-25 (asdf)
Passione Elettrica (massimob)
Elettroni a spasso (guidob)
Bloguerra (guerra)





