Operazionale non collaborativo
Moderatori:
carloc,
g.schgor,
BrunoValente,
IsidoroKZ
0
voti
Per sede definitiva intendo una sistemazione all'interno della mia casa in cui possa all'occorrenza far funzionare le mie vecchie radio a onde corte, utilizzo per il quale non sono richiesti più di pochi metri di copertura.
0
voti
MarcoD ha scritto:... linee di Lecher ?
Una cosa molto simile, un'antenna bifilare parallela, un grosso oscillatore sinusoidale a valvola a frequenza variabile, mi sembra fosse fra 20 e 40 MHz (con un sacco di armoniche e senza nessun filtro
Parliamo di una quarantina e passa di annetti fa
"Sopravvivere" e' attualmente l'unico lusso che la maggior parte dei Cittadini italiani,
sia pure a costo di enormi sacrifici, riesce ancora a permettersi.
sia pure a costo di enormi sacrifici, riesce ancora a permettersi.
-

Etemenanki
9.517 3 6 10 - Master

- Messaggi: 5940
- Iscritto il: 2 apr 2021, 23:42
- Località: Dalle parti di un grande lago ... :)
0
voti
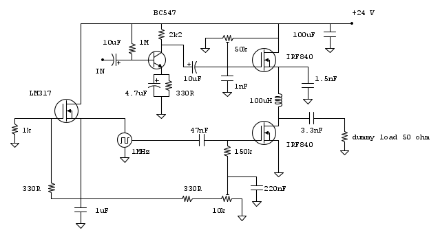
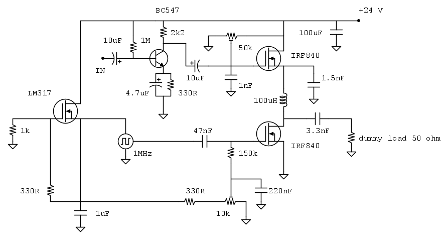
Ciao a tutti, mi scuso per il lungo silenzio ma non ho avuto molto tempo per sperimentare in questi mesi.
Non voglio tediarvi con tutte le prove fatte, comunque sono riuscito a ottenere un ottimo risultato con questo schema
Devo ancora calcolare un circuito adattatore di antenna e provare a costruire un circuito accordato attorno al choke di carico, però finalmente ho dei risultati soddisfacenti
La tensione di alimentazione è teoricamente innalzabile fino ai 40V sopportati dall'LM317 a tutto beneficio della potenza erogata.
I mosfet vanno dissipati bene.
Il choke è bene che possa sopportare almeno due ampere (tre ancora meglio)
Il circuito va tarato tramite i due trimmer e consiglio vivamente di energizzare solo quando i bias sono stati settati a 0V, poi con calma si può cercare la condizione ottimale con generatore audio sull'ingresso e oscilloscopio sul carico fittizio (consiglio anche un amperometro in serie all'alimentazione per controllare la corrente assorbita)
Non voglio tediarvi con tutte le prove fatte, comunque sono riuscito a ottenere un ottimo risultato con questo schema
Devo ancora calcolare un circuito adattatore di antenna e provare a costruire un circuito accordato attorno al choke di carico, però finalmente ho dei risultati soddisfacenti
La tensione di alimentazione è teoricamente innalzabile fino ai 40V sopportati dall'LM317 a tutto beneficio della potenza erogata.
I mosfet vanno dissipati bene.
Il choke è bene che possa sopportare almeno due ampere (tre ancora meglio)
Il circuito va tarato tramite i due trimmer e consiglio vivamente di energizzare solo quando i bias sono stati settati a 0V, poi con calma si può cercare la condizione ottimale con generatore audio sull'ingresso e oscilloscopio sul carico fittizio (consiglio anche un amperometro in serie all'alimentazione per controllare la corrente assorbita)
Chi c’è in linea
Visitano il forum: Nessuno e 161 ospiti

Elettrotecnica e non solo (admin)
Un gatto tra gli elettroni (IsidoroKZ)
Esperienza e simulazioni (g.schgor)
Moleskine di un idraulico (RenzoDF)
Il Blog di ElectroYou (webmaster)
Idee microcontrollate (TardoFreak)
PICcoli grandi PICMicro (Paolino)
Il blog elettrico di carloc (carloc)
DirtEYblooog (dirtydeeds)
Di tutto... un po' (jordan20)
AK47 (lillo)
Esperienze elettroniche (marco438)
Telecomunicazioni musicali (clavicordo)
Automazione ed Elettronica (gustavo)
Direttive per la sicurezza (ErnestoCappelletti)
EYnfo dall'Alaska (mir)
Apriamo il quadro! (attilio)
H7-25 (asdf)
Passione Elettrica (massimob)
Elettroni a spasso (guidob)
Bloguerra (guerra)

