Buongiorno a Tutti,
avrei il seguente quesito da porvi.
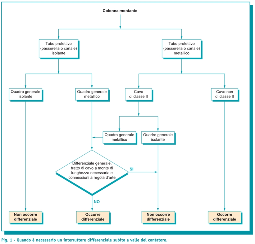
Mi è chiaro che è necessario prevedere degli interruttori differenziali a monte dei quadri eseguiti in carpenteria metallica.
Nel caso di linea protetta a monte da differenziale, tollerando la non selettività tra i vari livelli (quadri) dell'impianto, è possibile omettere i differenziali per le linee che proteggono i sotto-quadri in carpenteria metallica?
In altri termini, possono avere un differenziale a monte di tutto senza prevedere altri differenziali sulle linee che proteggono gli altri quadri elettrici metallici?
Grazie!
P.s.:
Il sistema è elettrico è TT
Differenziale e quadri con carpenteria metallica
Moderatori:
sebago,
MASSIMO-G,
lillo,
Mike
6 messaggi
• Pagina 1 di 1
0
voti
arien ha scritto:
In altri termini, possono avere un differenziale a monte di tutto senza prevedere altri differenziali sulle linee che proteggono gli altri quadri elettrici metallici?
Sì, interruttore generale differenziale selettivo e poi protezione sulle linee terminali
0
voti
Se nei sotto quadri poi hai ulteriori differenziali (in testa o in uscita) sì, nel quadro principale metti protezione in testa e proteggi le linee uscenti verso i sotto quadri con soli MT: hai di fatto protetto le masse (carpenteria metallica del sotto quadro) a valle.
Se invece non hai altri differenziali potresti avere eccessivi scatti intempestivi del generale se le correnti di dispersione su una fase superano di oltre I∆n/2 quella max sulle altre fasi, oltre a non rispettare le prescrizioni (di prestazione? Potrebbe esserci da discutere) della CEI 64-8.
Se invece non hai altri differenziali potresti avere eccessivi scatti intempestivi del generale se le correnti di dispersione su una fase superano di oltre I∆n/2 quella max sulle altre fasi, oltre a non rispettare le prescrizioni (di prestazione? Potrebbe esserci da discutere) della CEI 64-8.
6 messaggi
• Pagina 1 di 1
Torna a Impianti, sicurezza e quadristica
Chi c’è in linea
Visitano il forum: Nessuno e 60 ospiti

Elettrotecnica e non solo (admin)
Un gatto tra gli elettroni (IsidoroKZ)
Esperienza e simulazioni (g.schgor)
Moleskine di un idraulico (RenzoDF)
Il Blog di ElectroYou (webmaster)
Idee microcontrollate (TardoFreak)
PICcoli grandi PICMicro (Paolino)
Il blog elettrico di carloc (carloc)
DirtEYblooog (dirtydeeds)
Di tutto... un po' (jordan20)
AK47 (lillo)
Esperienze elettroniche (marco438)
Telecomunicazioni musicali (clavicordo)
Automazione ed Elettronica (gustavo)
Direttive per la sicurezza (ErnestoCappelletti)
EYnfo dall'Alaska (mir)
Apriamo il quadro! (attilio)
H7-25 (asdf)
Passione Elettrica (massimob)
Elettroni a spasso (guidob)
Bloguerra (guerra)





