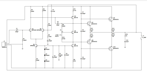
Potrebbe oscillare, specialmente se i cavi di collegamento all'alimentatore non sono cortissimi: non c'è nessun condensatore tra Il positivo di alimentazione e GND e tra il negativo di alimentazione e GND.
I condensatori andrebbero messi a ridosso dei collettori dei finali e con il comune collegato nel punto dove arriva il GND dall'alimentatore e nello stesso punto andrebbe collegato anche il meno dei diffusori.
tensione duale non simmetrica
Moderatori:
carloc,
g.schgor,
BrunoValente,
IsidoroKZ
47 messaggi
• Pagina 5 di 5 • 1, 2, 3, 4, 5
0
voti
BrunoValente ha scritto:Potrebbe oscillare, specialmente se i cavi di collegamento all'alimentatore non sono cortissimi: non c'è nessun condensatore tra Il positivo di alimentazione e GND e tra il negativo di alimentazione e GND.
I condensatori andrebbero messi a ridosso dei collettori dei finali e con il comune collegato nel punto dove arriva il GND dall'alimentatore e nello stesso punto andrebbe collegato anche il meno dei diffusori.
Se ho ben capito....
In prossimità dei 4 collettori vi collego in ciascuno un polo di un condensatore, mentre l'altro polo lo collego a GND: in tale punto (fisico) collego anche il "-" dello speaker. Corretto?
Domande:
- Può andar bene un solo condensatore per ogni coppia di collettori? Il PCB già esiste ed in questo modo ne metterei uno ad ogni lato su millefori.
- Condensatori polarizzati oppure no?
- Se si, i "+" dei condensatori vanno collegati con +35V ed i "-" con -35V?
- E soprattutto di che capacità?
-

frankzappa
50 3 - Messaggi: 43
- Iscritto il: 10 mag 2019, 18:20
0
voti
Anzitutto collegherei l'oscilloscopio e controllerei se oscilla.
Sì
Le connessioni dei condensatori devono essere cortissime, non va bene montarli a parte su millefori.
Proverei con 0.1uF.
Mi lascia perplesso il fatto che l'alimentazione dello stadio di ingresso non sia filtrata, sicuro che l'autore l'abbia montato? O si è limitato a provarlo al simulatore?
frankzappa ha scritto:Se ho ben capito....
In prossimità dei 4 collettori vi collego in ciascuno un polo di un condensatore, mentre l'altro polo lo collego a GND: in tale punto (fisico) collego anche il "-" dello speaker. Corretto
Sì
frankzappa ha scritto:- Può andar bene un solo condensatore per ogni coppia di collettori? Il PCB già esiste ed in questo modo ne metterei uno ad ogni lato su millefori.
Le connessioni dei condensatori devono essere cortissime, non va bene montarli a parte su millefori.
Proverei con 0.1uF.
Mi lascia perplesso il fatto che l'alimentazione dello stadio di ingresso non sia filtrata, sicuro che l'autore l'abbia montato? O si è limitato a provarlo al simulatore?
-

BrunoValente
39,6k 7 11 13 - G.Master EY

- Messaggi: 7796
- Iscritto il: 8 mag 2007, 14:48
1
voti
Sto guardando meglio lo schema e mi pare ci siano delle assurdità, alcune proprio palesi.
la compensazione è fatta con C5 e mi pare che C7 e C9 per effetto Miller introducano un altro polo e quindi instabilità, credo vadano tolte.
C1 è palesemente sbagliato, con R1 forma una costante di tempo di 22 secondi
quindi un taglio di 7 millesimi di Hz
, cambialo e mettilo da 220nF e il taglio passa a 7Hz.
Anche C3 è troppo grande, passalo a 22uF.
C4 in parallelo a C6 in quel punto del circuito non ha senso, toglilo.
R11 è troppo piccola, passala a 47ohm.
R3 non serve a un c... cortocircuitala.
Probabilmente, a causa della presenza di R3 e per il valore di R11 troppo piccolo, succede che Q2 satura.
Evidentemente il fenomeno ha scopiazzato male qualche schema, l'ha simulato, gli è sembrato che funzionasse... e vai!
la compensazione è fatta con C5 e mi pare che C7 e C9 per effetto Miller introducano un altro polo e quindi instabilità, credo vadano tolte.
C1 è palesemente sbagliato, con R1 forma una costante di tempo di 22 secondi
quindi un taglio di 7 millesimi di Hz
, cambialo e mettilo da 220nF e il taglio passa a 7Hz.Anche C3 è troppo grande, passalo a 22uF.
C4 in parallelo a C6 in quel punto del circuito non ha senso, toglilo.
R11 è troppo piccola, passala a 47ohm.
R3 non serve a un c... cortocircuitala.
Probabilmente, a causa della presenza di R3 e per il valore di R11 troppo piccolo, succede che Q2 satura.
Evidentemente il fenomeno ha scopiazzato male qualche schema, l'ha simulato, gli è sembrato che funzionasse... e vai!
-

BrunoValente
39,6k 7 11 13 - G.Master EY

- Messaggi: 7796
- Iscritto il: 8 mag 2007, 14:48
0
voti
BrunoValente ha scritto:
Mi lascia perplesso il fatto che l'alimentazione dello stadio di ingresso non sia filtrata, sicuro che l'autore l'abbia montato? O si è limitato a provarlo al simulatore?
Il fenomeno, come lo chiami tu, è un dottorando in ingegneria elettronica di cui non faccio il nome.
All'epoca gli scrissi in privato mediante i contatti del sito di cui ho postato gli schemi: mi disse che tutti gli schemi postati sono presi da una vecchia rivista (Non mi ricordo se fosse "Nuova Elettronica", o qualcos'altro...), i quali però lui, oltre a simularli, li prova su breadboard, come tra l'altro si evince nelle foto del sito.
Io penso che suonare suona, ma probabilmente uno scafato come te riuscirebbe a farlo suonare meglio (per la serie, capra e cavoli....
BrunoValente ha scritto:Mi lascia perplesso il fatto che l'alimentazione dello stadio di ingresso non sia filtrata, sicuro che l'autore l'abbia montato? O si è limitato a provarlo al simulatore?
Io nel mio piccolo ho montato sul primario a 230V questo filtro di rete (5VB1 della TE Connectivity), non so se è quello che intendevi...
BrunoValente ha scritto:Anzitutto collegherei l'oscilloscopio e controllerei se oscilla.
Questo dubbio m'ero dimenticato di sviscerarlo... Cosa realmente dovrei vedere quando oscilla?
Infine le modifiche da te proposte, per le quali intanto ti ringrazio, le proverò fra un po' di tempo, ora non posso..
-

frankzappa
50 3 - Messaggi: 43
- Iscritto il: 10 mag 2019, 18:20
0
voti
frankzappa ha scritto:...oltre a simularli, li prova su breadboard, come tra l'altro si evince nelle foto del sito...
Cosa assurda!! un amplificatore di quella potenza su breadboard?
con i transistor senza dissipatore?
frankzappa ha scritto: Cosa realmente dovrei vedere quando oscilla?
Le oscillazioni
-

BrunoValente
39,6k 7 11 13 - G.Master EY

- Messaggi: 7796
- Iscritto il: 8 mag 2007, 14:48
0
voti
BrunoValente ha scritto:... Cosa assurda!! un amplificatore di quella potenza su breadboard?...
Mi hai preceduto di pochi secondi
"Sopravvivere" e' attualmente l'unico lusso che la maggior parte dei Cittadini italiani,
sia pure a costo di enormi sacrifici, riesce ancora a permettersi.
sia pure a costo di enormi sacrifici, riesce ancora a permettersi.
-

Etemenanki
9.517 3 6 10 - Master

- Messaggi: 5941
- Iscritto il: 2 apr 2021, 23:42
- Località: Dalle parti di un grande lago ... :)
47 messaggi
• Pagina 5 di 5 • 1, 2, 3, 4, 5
Chi c’è in linea
Visitano il forum: Nessuno e 388 ospiti

Elettrotecnica e non solo (admin)
Un gatto tra gli elettroni (IsidoroKZ)
Esperienza e simulazioni (g.schgor)
Moleskine di un idraulico (RenzoDF)
Il Blog di ElectroYou (webmaster)
Idee microcontrollate (TardoFreak)
PICcoli grandi PICMicro (Paolino)
Il blog elettrico di carloc (carloc)
DirtEYblooog (dirtydeeds)
Di tutto... un po' (jordan20)
AK47 (lillo)
Esperienze elettroniche (marco438)
Telecomunicazioni musicali (clavicordo)
Automazione ed Elettronica (gustavo)
Direttive per la sicurezza (ErnestoCappelletti)
EYnfo dall'Alaska (mir)
Apriamo il quadro! (attilio)
H7-25 (asdf)
Passione Elettrica (massimob)
Elettroni a spasso (guidob)
Bloguerra (guerra)