Un optoisolatore non ha questi problemi, ma deve venire connesso rispettando le polarità
e la tensione e corrente massima che può sopportare senza danneggiarsi.

Moderatori:
carloc,
g.schgor,
BrunoValente,
IsidoroKZ

g.schgor ha scritto:?Come 'nulla'?
Mi sembra di capire che occorra un contatto di scambio:
corrente nulla per il contatto NO (normalmente aperto)
che chiude a massa, ma corrente di tutta la centralina
per il contatto NC (normalmente chiuso).
E' così?
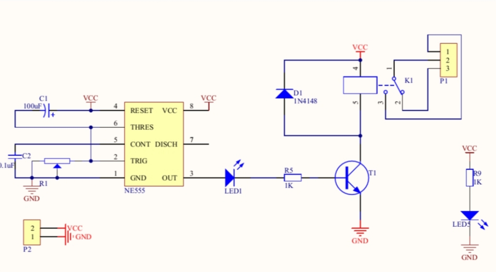
stefanopc ha scritto:Direi di sì.
Se lo schema è corretto.
Risulta abbastanza rapido da controllare.
Sono pochi componenti.
Io l ho trovato qui.
https://www.mikrocontroller.net/topic/355860
Da provare naturalmente.
Ti consiglio di non modificare il PCB.
Dissalda il trimmer e lo provi volante con due fili.
Nel caso vada bene poi il trimmer lo fissi con la colla al relè per esempio.
Unica neo è che probabilmente lavora con logica invertita.
Dovresti utilizzare l'altro contatto del rele.
Ciao
maxs84 ha scritto:Nulla... deve tenere a massa il pin di una centralina quando manca l'alimentazione e lasciare "in aria" lo stesso pin quando l'alimentazione fa eccitare il relè.


Visitano il forum: Nessuno e 163 ospiti