Buonasera, una richiesta molto comune, ma con la sua particolarità non comune, di avere un termostato per poter regolare una temperatura tra i 350° ed i 500° con un delta molto basso, circa 10°÷ 30°.
Un mio amico stamani mi porta un fornetto per fare la pizza, di quelli tondi con un piano refrattario sotto ed una resistenza sopra, resistenza da 1200W sopra e sotto, la resistenza sopra è scoperta e quella sotto è coperta dal piano refrattario, lo apre ed aveva messo le due resistenze nella parte superiore una sopra all'altra il lavoro è discreto anche se a vederlo fa un po' rabbrividire, ma accettiamolo e sentiamo la sua spiegazione.
Vuole raggiungere una temperatura molto alta sopra, intorno ai 400° 450°.
E non troppo alta sotto, che avrebbe scaldato tenedo il forno chiuso per un po'. Qui sarebbe il caso invece di mettere una resistenza sotto.
Ma il problema viene fuori perché il termostato che ha non è fatto per quelle temperature ed ha un delta molto alto e non viene cotta in maniera giusta, ha bisogno di una temperatura alta e costante per avere un tempo di cottura molto breve, sotto il minuto.
Da qui la necessità di avere un termostato che permetta di regolare una temperatura così alta.
Qui la mia idea di usare una sonda a termocoppia ( particolarmente fatta )* , messa non a contatto con corpi metallici e in un punto non necessariamente vivino al punto più caldo delle resistenze, ma nel mezzo alle code e spostato verso il centro di 4-5 cm con un tubetto di ceramica e poi portare i due conduttori al termostato.
La costruzione della sonda non è semplicissima, ma ho già usato questa tecnica per avere meno inerzia termica in mo da renderla abbastanza veloce.
Cioè prendendo una vecchia termocoppia sciupata, recupero i fli che sono lunghi anche di uno o più metri, questi fili che sono di due metalli diversi, sono formati da più fili attorcigliati. Ne recupero circa 20 cm di solo 1 filo per ogni tipo di metallo, ne attorciglio molto strinti un paio di cm e poi con la saldatrice ad elettrodi struggo la parte attorcigliata, in questo modo si forma una pallina molto piccola 1 mm circa che unisce i due spezzoni.
Questa sonda messa in testa al tubetto di ceramica ed opportunamente prolungata con un filo di rame arriva al termostato.
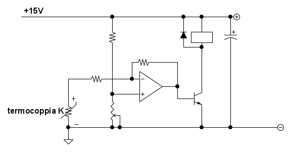
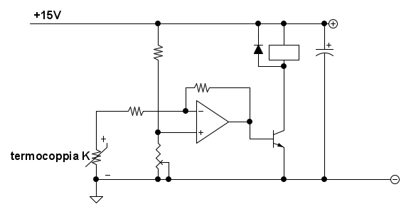
Io fino qui ci arrivo e metto anche un schizzo di schema per poterla usare, ma vorrei il vostro aiuto per correggere e/o modificare lo schema per renderlo funzionante almeno per le prove di temperatura che si può far raggiungere al forno.
perché il proprietario ha anche provato ad eliminare il termostato ed ha detto che è rimasto impressionato dalla temperatura che può raggiungere.
Confido per un vostro aiuto
Termostato per 500°
Moderatori:
carloc,
g.schgor,
BrunoValente,
IsidoroKZ
16 messaggi
• Pagina 1 di 2 • 1, 2
0
voti
Alex
https://www.facebook.com/Elettronicaeelettrotecnica
<< vedi di pigliare arditamente in mano, il dizionario che ti suona in bocca,
se non altro è schietto e paesano.
(Giuseppe Giusti) <<
https://www.facebook.com/Elettronicaeelettrotecnica
<< vedi di pigliare arditamente in mano, il dizionario che ti suona in bocca,
se non altro è schietto e paesano.
(Giuseppe Giusti) <<
1
voti
Trovare qualcosa di già fatto?
https://www.anteipaolucci.it/termostati ... 1209.html#
Altrimenti l'ideale sarebbe fare il controllo PID in PWM con un micro scheda di ingresso per termocoppia e uscita con Ssr ( optocoupler + triac).
Se si scalda così velocemente col relè potrebbe essere abbastanza complesso tenere la temperatura in un range così ristretto.
Dipende dalla inerzia termica del forno.
Io ho fatto un circuito simile per il mio saldatore weller che prima aveva una termoresistenza e ora ha appunto una termocoppia.
Devo recuperare il progetto su carta.
Ciao
https://www.anteipaolucci.it/termostati ... 1209.html#
Altrimenti l'ideale sarebbe fare il controllo PID in PWM con un micro scheda di ingresso per termocoppia e uscita con Ssr ( optocoupler + triac).
Se si scalda così velocemente col relè potrebbe essere abbastanza complesso tenere la temperatura in un range così ristretto.
Dipende dalla inerzia termica del forno.
Io ho fatto un circuito simile per il mio saldatore weller che prima aveva una termoresistenza e ora ha appunto una termocoppia.
Devo recuperare il progetto su carta.
Ciao
600 Elettra
0
voti
Buongiorno Stefano, grazie per la risposta. se trovi uno schema da rifare lo preferirei, ho senz'altro tutto il materiale per farlo anche usando un SSR, così elimino l'uscita di un centinaio di euro e siamo tutti contenti.
P.S.
Sono sempre in viaggio lde PCB per l'ESR ?
P.S.
Sono sempre in viaggio lde PCB per l'ESR ?
Alex
https://www.facebook.com/Elettronicaeelettrotecnica
<< vedi di pigliare arditamente in mano, il dizionario che ti suona in bocca,
se non altro è schietto e paesano.
(Giuseppe Giusti) <<
https://www.facebook.com/Elettronicaeelettrotecnica
<< vedi di pigliare arditamente in mano, il dizionario che ti suona in bocca,
se non altro è schietto e paesano.
(Giuseppe Giusti) <<
4
voti
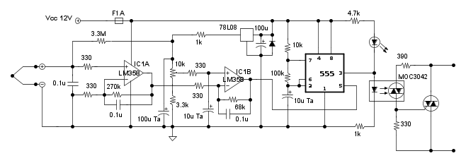
Ti consiglio un mio articolo su questo esatto argomento. Vedi il circuito per la regolazione di temperatura, puoi farlo anche in analogico.
-

marioursino
5.687 3 9 13 - G.Master EY

- Messaggi: 1598
- Iscritto il: 5 dic 2009, 4:32
1
voti
setteali ha scritto: il problema viene fuori perché il termostato che ha non è fatto per quelle temperature ed ha un delta molto alto e non viene cotta in maniera giusta, ha bisogno di una temperatura alta e costante per avere un tempo di cottura molto breve, sotto il minuto.
Ho se non lo stesso fornetto, uno dello stesso tipo. Il "termostato" non è altro che un bimetallo messo da qualche parte ed ha effettivamente un'isteresi molto ampia. Ho letto di varie modifiche per questo tipo di prodotto, tra cui la rimozione in toto del termostato. A dirla tutta ho dei dubbi che i materiali usati (le specifiche originali indicano temperature fino a 350 gradi circa) possano durare a lungo se sottoposti a centinaia di gradi in più, però una prova si può fare.
1
voti
L'articolo di
marioursino è formidabile
.
Quanto allo schema proposto dall' OP, può funzionare, ma ha vari punti deboli, solo a scopo didattico provo a elencarli:
L'operazionale è montato come amplificatore, forse sarebbe meglio configurarlo come comparatore.
Sarebbe meglio una resistenza fra uscita operazionale e base transistor.
Se è amplificatore la tensione/corrente in base al transistor varia lentamente con la temperatura. Il transistor può lavorare in linearità dissipando troppa potenza ( e scaldando).
Il relè presenta una isteresi, perché la tensione di chiusura è maggiore di quella di rilascio.
La tensione +15 V potrebbe venire disturbata dalla corrente della bobina, a sua volta perturba la tensione di riferimento. Meglio mettere uno zener o un regolatore di tensione per il partitore.
Non sono indicate le tensioni di alimentazione dell'operazionale.
Per filtrare eventuali disturbi a 50 Hz, metterei un condensatore il parallelo al ressitore fra ingresso invertente e uscita operazionale.
Forse sarebbe meglio mantenere l'amplificatore, la cui tensione di uscita è proporzionale alla temperatura, e aggiungere uno stadio comparatore con poca isteresi (un poco di isteresi serve, non vorrei che il relè sciabattasse (commutasse) ogni secondo. Avete altre osservazioni ?
.Quanto allo schema proposto dall' OP, può funzionare, ma ha vari punti deboli, solo a scopo didattico provo a elencarli:
L'operazionale è montato come amplificatore, forse sarebbe meglio configurarlo come comparatore.
Sarebbe meglio una resistenza fra uscita operazionale e base transistor.
Se è amplificatore la tensione/corrente in base al transistor varia lentamente con la temperatura. Il transistor può lavorare in linearità dissipando troppa potenza ( e scaldando).
Il relè presenta una isteresi, perché la tensione di chiusura è maggiore di quella di rilascio.
La tensione +15 V potrebbe venire disturbata dalla corrente della bobina, a sua volta perturba la tensione di riferimento. Meglio mettere uno zener o un regolatore di tensione per il partitore.
Non sono indicate le tensioni di alimentazione dell'operazionale.
Per filtrare eventuali disturbi a 50 Hz, metterei un condensatore il parallelo al ressitore fra ingresso invertente e uscita operazionale.
Forse sarebbe meglio mantenere l'amplificatore, la cui tensione di uscita è proporzionale alla temperatura, e aggiungere uno stadio comparatore con poca isteresi (un poco di isteresi serve, non vorrei che il relè sciabattasse (commutasse) ogni secondo. Avete altre osservazioni ?
0
voti
Ho visto l'articolo di @marioursino, è decisamente bello, ma anche solo l'IC per la sonda va acquistato e volevo anche recuperare il materiale che ho, operazionali correnti li ho, transistor, triac, ssr, fotoaccoppiatori e tante altre diavolerie, ci sono.
vediamo lo schema che dice
stefanopc.
vediamo lo schema che dice
Alex
https://www.facebook.com/Elettronicaeelettrotecnica
<< vedi di pigliare arditamente in mano, il dizionario che ti suona in bocca,
se non altro è schietto e paesano.
(Giuseppe Giusti) <<
https://www.facebook.com/Elettronicaeelettrotecnica
<< vedi di pigliare arditamente in mano, il dizionario che ti suona in bocca,
se non altro è schietto e paesano.
(Giuseppe Giusti) <<
1
voti
Potresti misurare la tensione che proviene dalla tua termocoppia a temperatura ambiente e a circa 300 o 350 gradi.
Dovrebbe essere qualcosa intorno a 8 - 10 mV.
Hai ca3140 o Tl082 e 555 moc30xx e triac adatto?
Ciao
Dovrebbe essere qualcosa intorno a 8 - 10 mV.
Hai ca3140 o Tl082 e 555 moc30xx e triac adatto?
Ciao
600 Elettra
0
voti
Il ca 3140 forse no, ma il resto si potrei usare anche un ssr, ma è indifferente
Alex
https://www.facebook.com/Elettronicaeelettrotecnica
<< vedi di pigliare arditamente in mano, il dizionario che ti suona in bocca,
se non altro è schietto e paesano.
(Giuseppe Giusti) <<
https://www.facebook.com/Elettronicaeelettrotecnica
<< vedi di pigliare arditamente in mano, il dizionario che ti suona in bocca,
se non altro è schietto e paesano.
(Giuseppe Giusti) <<
1
voti
Io se dovessi farlo con componeti tradizionali proverei cosi.
Altrimenti ora come ora lo farei con arduino col suo bel display Oled .
Prima di farlo su PCB andrebbe provato su breadboard.
Non ho capito se hai misurato la tensione che esce dalla termocoppia alla temperatura di 350°C.
Sarebbe una prova da fare per calcolare correttamente i valori dell'amplificatore.
Probabilmente in funzione delle esigenze occorre fare qualche miglioria.
Attualmente la frequenza di PWM dovrebbe essere intorno a 1Hz.
Ciao
600 Elettra
16 messaggi
• Pagina 1 di 2 • 1, 2
Chi c’è in linea
Visitano il forum: Nessuno e 270 ospiti

Elettrotecnica e non solo (admin)
Un gatto tra gli elettroni (IsidoroKZ)
Esperienza e simulazioni (g.schgor)
Moleskine di un idraulico (RenzoDF)
Il Blog di ElectroYou (webmaster)
Idee microcontrollate (TardoFreak)
PICcoli grandi PICMicro (Paolino)
Il blog elettrico di carloc (carloc)
DirtEYblooog (dirtydeeds)
Di tutto... un po' (jordan20)
AK47 (lillo)
Esperienze elettroniche (marco438)
Telecomunicazioni musicali (clavicordo)
Automazione ed Elettronica (gustavo)
Direttive per la sicurezza (ErnestoCappelletti)
EYnfo dall'Alaska (mir)
Apriamo il quadro! (attilio)
H7-25 (asdf)
Passione Elettrica (massimob)
Elettroni a spasso (guidob)
Bloguerra (guerra)






