Cos'è ElectroYou | Login Iscriviti

ElectroYou - la comunità dei professionisti del mondo elettrico

Amplificatore rudimentale con transistor PNP

Elettronica lineare e digitale: didattica ed applicazioni

Moderatori: Foto Utentecarloc, Foto Utenteg.schgor, Foto UtenteBrunoValente, Foto UtenteIsidoroKZ

1
voti

[1] Amplificatore rudimentale con transistor PNP

Messaggioda Foto Utenteugophill » 28 mar 2022, 23:03

Buongiorno amici del forum,

Avrei bisogno di qualche dritta per realizzare questo mio piccolo progetto.
Premetto che sono piuttosto inesperto in campo di elettronica, ho solo fatto un corso base all'università dove ho imparato giusto dei rudimenti su resistenze, condensatori, mosfet, OPAMP e tutto sommato non ci capisco ancora niente. Ahimè però la materia mi affascina parecchio e vorrei imparare qualcosa.

Dopo le mille ore di teoria in cui provo a capire i circuiti e progetti ho tanta voglia di fare qualcosa di pratico. Vorrei provare a realizzare un piccolo amplificatore con un transistor, potrà sembrare banale ma non riesco proprio a capire da dove partire.

Il materiale di cui possiedo sono:
    un vecchio diffusore impolverato da 8 Ohm
    un transistor BD 140 PNP
    un alimentatore Sony(PSP) da 12v 1,5 A
    un po' di resistenze e condensatori vari
    una breadboard
    dei jumper e conduttori vari
In più possiedo un saldatore a stagno

Seguendo la guida sul libro "Imparare l'elettronica partendo da 0" ho calcolato i valori delle 4 resistenze del circuito, poi però mi sono accorto che il mio transistor è di tipo PNP #-o

Anche le mi simulazioni con Ltspice danno risultati alquanto insensati.

Spero qualcuno possa spiegarmi il procedimento da usare per calcolare i valori del circuito partendo dai dati che ho a disposizione, ovvero transistor, alimentazione e diffusore.

Ovviamente non mi interessa sentire la musica è solo un circuito per mettere in pratica un po' di teoria fare qualche saldature (e bruciarmi le dita) e soprattutto capire meglio come funziona un amplificatore.

Lo schema che ho seguito è il seguente:https://images.app.goo.gl/VbC2eWTjPHfyKJWm7
(FidocadJ mi da un errore)

Qui il datasheet del transistor
https://pdf1.alldatasheet.com/datasheet-pdf/view/555489/WINNERJOIN/BD140.html

I valori che ho calcolato io sono (in riferimento all'immagine linkata):
R1=3 Ohm
R2=2Ohm
R3=1,5Ohm
R4=0,16Ohm
Avrebbero almeno senso per un NPN?

Ringrazio tutti per la eventuale partecipazione
Avatar utente
Foto Utenteugophill
40 2
 
Messaggi: 24
Iscritto il: 27 ott 2019, 11:27

1
voti

[2] Re: Amplificatore rudimentale con transistor PNP

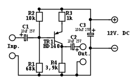
Messaggioda Foto UtenteElidur » 29 mar 2022, 1:26

Ciao, non hai spiegato come intendi utilizzare l’amplificatore perché quel transistor è un componente di media potenza ma per funzionare decentemente dovrebbe essere preceduto da un preampli.

Provo a fartelo configurare come preampli in modo che non rischi di bruciare il transistor ma quello che vuoi fare è qualcosa di poco chiaro come prestazioni attese e destinazione dell’amplificatore.

Allego uno schemino. Provalo, amplificherà poco ma sicuramente non bruci il transistor.
Avatar utente
Foto UtenteElidur
1.515 2 6 9
Sostenitore
Sostenitore
 
Messaggi: 1126
Iscritto il: 6 mag 2017, 18:10

0
voti

[3] Re: Amplificatore rudimentale con transistor PNP

Messaggioda Foto Utenteelfo » 29 mar 2022, 7:09

ugophill ha scritto:tutto sommato non ci capisco ancora niente

Ottimo!.
Cosi' non hai ancora appreso le conoscenze sbagliate!
Solo su questo forum si insegna (e si impara) la Vera Elettronica! :D (io sono dalla parte di chi impara)
ugophill ha scritto:Lo schema che ho seguito è il seguente:https://images.app.goo.gl/VbC2eWTjPHfyKJWm7
I valori che ho calcolato io sono (in riferimento all'immagine linkata):
R1=3 Ohm
R2=2Ohm
R3=1,5Ohm
R4=0,16Ohm

Quando si progetta si hanno due fasi:

- il dimensionamento dei valori dei componenti
- la verifica dei parametri del circuito con I valori diemnsionati

Prova a verificare nel tuo circuito:

- l'impedenza di ingresso
- l'impedenza di uscita
- il guadagno
- la dissipazione del transistor
Avatar utente
Foto Utenteelfo
6.819 4 5 7
G.Master EY
G.Master EY
 
Messaggi: 2828
Iscritto il: 15 lug 2016, 13:27

0
voti

[4] Re: Amplificatore rudimentale con transistor PNP

Messaggioda Foto UtenteSediciAmpere » 29 mar 2022, 8:17

I valori non sono corretti, ci potresti dire con che procedimento li hai calcolati? Con quel transistor e quell'alimentatore potresti realizzare un amplificatore in classe A per cuffie mono (hai qualche condensatore?)

Sebbene io sia sia in grado di dimensionare i componenti e far funzionare l'amplificatore, preferirei che fosse qualcuno più esperto ad illustrartela, perché io seguo una procedura molto approssimata e in parte empirica
Avatar utente
Foto UtenteSediciAmpere
4.187 5 5 8
Master
Master
 
Messaggi: 4847
Iscritto il: 31 ott 2013, 15:00

0
voti

[5] Re: Amplificatore rudimentale con transistor PNP

Messaggioda Foto Utentelelerelele » 29 mar 2022, 8:29

non voglio essere polemico Foto UtenteElidur, trattando di amplificatore classe A, mi chiedo come possa una resistenza da 3,9Kohm andare a pilotare un altroparlante da 8ohm. Va bene, non pretendiamo di avere una potenza elevata, (ci mancherebbe altro), ma mi pare molto tirato.
No?.

ugophill ha scritto: potrà sembrare banale ma non riesco proprio a capire da dove partire.
Non è banale, è indice che non sai neanche a priori cosa dovrebbe fare il circuito.

-Sai come lavora il transistor.
-Sai con quali tensioni lavori quel transisor in ingresso e in uscita? e le correnti?
-Sai a grandi linee quale relazione intercorra tra la base e l'uscita?
-Sai quanto possano essere gli ordini di grandezza delle impedenze di entrata e di uscita?

quando sai questo,
bisognerà studiarsi come il transistor si comporta, nel circuito che hai preso in esame, capito questo, credo che sia automatico capire da dove partire per la realizzazione.

Secondo me, prima di pensare a fare andare un altoparlante devi sapre un mucchio di teoria.


saluti.
Avatar utente
Foto Utentelelerelele
4.899 3 7 9
Master
Master
 
Messaggi: 5505
Iscritto il: 8 giu 2011, 8:57
Località: Reggio Emilia

0
voti

[6] Re: Amplificatore rudimentale con transistor PNP

Messaggioda Foto UtenteMarcoD » 29 mar 2022, 9:06

I componenti sono validi sia per PNP, sia per NPN
I PNP (ora meno diffusi) sono alimentati con il negativo verso il collettore
i NPN hanno il positivo sul colllettore.

R1=3 Ohm
R2=2Ohm
R3=1,5Ohm
R4=0,16Ohm

forse intendevi kiloohm ? ossia 1000 volte più grandi ?
Oltre al saldatore, hai un multimetro ?
E un oscilloscopio ?
perché non riporti lo schema in Fidocad ?

Prima di un amplificatore audio, proverei un circuito con un transistor BD140 che pilota una lampadina (o un LED) o un relè.

Prima ancora, se hai una lampadina a filamento da 12 V 1W come quelle antiche dell'albero di Natale prova a misurare resistenza e corrente assorbita a varie tensioni e a ragionarci sopra (Se ne hai due, prova a metterle in serie).
Avatar utente
Foto UtenteMarcoD
12,2k 5 9 13
Master EY
Master EY
 
Messaggi: 6696
Iscritto il: 9 lug 2015, 16:58
Località: Torino

0
voti

[7] Re: Amplificatore rudimentale con transistor PNP

Messaggioda Foto Utenteugophill » 29 mar 2022, 10:14

Buongiorno ragazzi, ringrazio tutti per le risposte. Adesso sono a lavoro. Appena torno a casa aggiorno il thread.
Avatar utente
Foto Utenteugophill
40 2
 
Messaggi: 24
Iscritto il: 27 ott 2019, 11:27

0
voti

[8] Re: Amplificatore rudimentale con transistor PNP

Messaggioda Foto UtenteElidur » 29 mar 2022, 12:34

Foto Utentelelerelele, forse ha confuso il mio testo con quello di qualche altro amico. Se rileggerai quello che ho scritto ti accorgerai che il mio intervento non aveva pretese di classe o di potenza. Foto Utenteugophill ha detto di avere una breadboard è voleva fare un esperimento quindi ho pensato di polarizzare il transistor come preampli generico. Il BD140 NON è adatto all’uso in mono stadio ma ho voluto rispettare il formato prospettato da ugophill suggerendo un esperimento senza rischi per il transistor ma di semplice e rapida realizzazione su breadboard.
Avatar utente
Foto UtenteElidur
1.515 2 6 9
Sostenitore
Sostenitore
 
Messaggi: 1126
Iscritto il: 6 mag 2017, 18:10

0
voti

[9] Re: Amplificatore rudimentale con transistor PNP

Messaggioda Foto UtenteSediciAmpere » 29 mar 2022, 13:23

Sicuramente non si riuscirà a realizzare un buon amplificatore, l'oggetto finito sarà pieno di difetti, ma è possibile costruire un amplificatore che in qualche modo funziona, anche solo con un transistor di media potenza
Avatar utente
Foto UtenteSediciAmpere
4.187 5 5 8
Master
Master
 
Messaggi: 4847
Iscritto il: 31 ott 2013, 15:00

1
voti

[10] Re: Amplificatore rudimentale con transistor PNP

Messaggioda Foto UtenteMarcoD » 29 mar 2022, 14:34

Condivido SediciAmpere.
Ho preparato un criterio di dimensionamento componenti:



Se si pensa, come carico Rc, di usare un auricolare da 33 ohm, allora è bene rifare i calcoli supponendo una tensione di alimentazione di soli 3 o 6 V, e una potenza di soli 0,2 W.
Osservazioni, suggerimenti?
O_/
Avatar utente
Foto UtenteMarcoD
12,2k 5 9 13
Master EY
Master EY
 
Messaggi: 6696
Iscritto il: 9 lug 2015, 16:58
Località: Torino

Prossimo

Torna a Elettronica generale

Chi c’è in linea

Visitano il forum: Nessuno e 175 ospiti