Boiler
finale amplificatore per generatore di funzioni
Moderatori:
g.schgor,
IsidoroKZ
35 messaggi
• Pagina 3 di 4 • 1, 2, 3, 4
0
voti
2^10 = 1024
nei peggiori casi:
- In tensione 30V parliamo di un errore di 30/1024=0.03V
- In frequenza 5Hz => Periodo di 0.2s => 0.2/1024=0.0002sec=0.2msec
Penso che potrebbe essere più che accettabile
nei peggiori casi:
- In tensione 30V parliamo di un errore di 30/1024=0.03V
- In frequenza 5Hz => Periodo di 0.2s => 0.2/1024=0.0002sec=0.2msec
Penso che potrebbe essere più che accettabile
0
voti
-

lelerelele
4.899 3 7 9 - Master

- Messaggi: 5505
- Iscritto il: 8 giu 2011, 8:57
- Località: Reggio Emilia
0
voti
stefanopc ha scritto:Io l'ho usato e va veramente bene.
Stessa mia opinione, ne ho usato diversi per un mio progetto e non posso che parlarne bene.
Non è I2C
Hai ragione, è SPI. La memoria comincia a vacillare
con che micro lo vorresti comandare?
wimatech ha scritto:lo comando tramite un arduino
0
voti
Ciao a tutti ieri sono arrivati gli MCP4725 ho fatto giusto un paio di prove, risponde bene e facile da programmare, ho iniziato ovviamente da uno sketch basilare con scrittura del valore e delay e funziona bene poi ho fatto un'altra prova tentando di usare i timer di arduino e lì non ne sono uscito vivo, premetto che non conosco l'utilizzo dei timer e ho guardato dei tutorial e degli esempi on line ma devo cercare meglio.
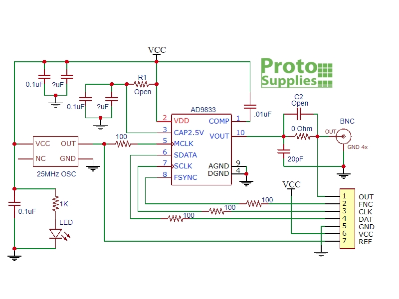
Proverò poi anche l'AD9833 di sicuro ma il problema di questo è che a quanto ho capito fa solo triangolo, sine e quad vorrei poter gestire io la forma d'onda, ne conoscete qualcuno che permetta di caricare i valori della forma d'onda e poi dargli l'enabled?
Proverò poi anche l'AD9833 di sicuro ma il problema di questo è che a quanto ho capito fa solo triangolo, sine e quad vorrei poter gestire io la forma d'onda, ne conoscete qualcuno che permetta di caricare i valori della forma d'onda e poi dargli l'enabled?
0
voti
wimatech ha scritto: l'AD9833 di sicuro ma il problema di questo è che a quanto ho capito fa solo triangolo
Sinusoidal, triangular, and square wave outputs
dal 5 rigo delle FEATURES in prima pagina del data sheet
https://www.analog.com/media/en/technic ... ad9833.pdf
Reprimendo tutta la mia (poca) buona educazione - con l'intenzione di castigarne uno per educarne cento
'ndo hai letto l'info:
fa solo triangolo
0
voti
wimatech ha scritto:Al rigo 5:
"Sinusoidal, triangular, and square wave outputs"
Nel mio post:
"fa solo triangolo, sine e quad"
Non è la stessa cosa?
E' la stessa cosa.
Probabilmente non ho proseguito la lettura del tuo post dopo "solo triangolo".
0
voti
Io lo uso per generare sinusoidi a frequenze varie tra 5 e 2000 kHz.
C'è una libreria ben fatta che lo gestisce discretamente.
Genera sicuramente le tre forme d'onda classiche.
Unico neo è che essendo alimentato (interamente ) a 2.5V la tensione generata ha una ampiezza limitata.
Si trova facilmente questa versione a prezzi modici.
Fai attenzione al pin Ref che non è una uscita in tensione come alcuni pensano ma è la frequenza del quarzo.
Ciao
C'è una libreria ben fatta che lo gestisce discretamente.
Genera sicuramente le tre forme d'onda classiche.
Unico neo è che essendo alimentato (interamente ) a 2.5V la tensione generata ha una ampiezza limitata.
Si trova facilmente questa versione a prezzi modici.
Fai attenzione al pin Ref che non è una uscita in tensione come alcuni pensano ma è la frequenza del quarzo.
Ciao
600 Elettra
35 messaggi
• Pagina 3 di 4 • 1, 2, 3, 4
Torna a Elettrotecnica generale
Chi c’è in linea
Visitano il forum: Nessuno e 49 ospiti

Elettrotecnica e non solo (admin)
Un gatto tra gli elettroni (IsidoroKZ)
Esperienza e simulazioni (g.schgor)
Moleskine di un idraulico (RenzoDF)
Il Blog di ElectroYou (webmaster)
Idee microcontrollate (TardoFreak)
PICcoli grandi PICMicro (Paolino)
Il blog elettrico di carloc (carloc)
DirtEYblooog (dirtydeeds)
Di tutto... un po' (jordan20)
AK47 (lillo)
Esperienze elettroniche (marco438)
Telecomunicazioni musicali (clavicordo)
Automazione ed Elettronica (gustavo)
Direttive per la sicurezza (ErnestoCappelletti)
EYnfo dall'Alaska (mir)
Apriamo il quadro! (attilio)
H7-25 (asdf)
Passione Elettrica (massimob)
Elettroni a spasso (guidob)
Bloguerra (guerra)






