Ciao a tutti, ultimamente mi è sorta la necessità di avere un alimentatore duale per alimentare un altro progetto che sto sviluppando ho guardato quelli commerciali e i vari schemi on line e alla fine ho pensato ci farmelo così che nello stesso case oltre all'uscita duale posso aggiungere qualche altra uscita in modo da avere una sorta di all in one.
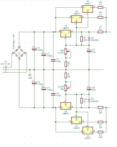
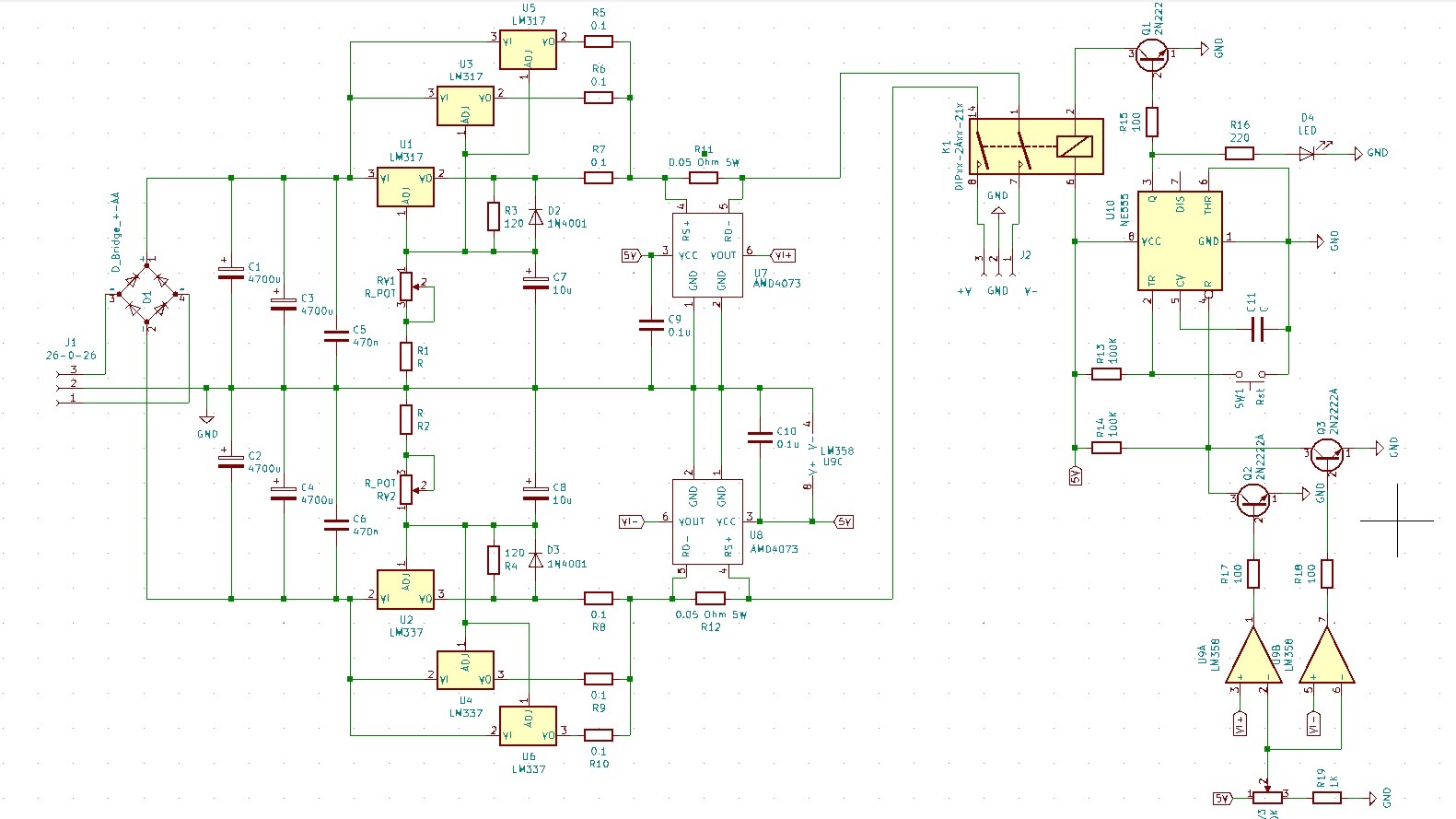
Sono partito dallo schema mostrato e spiegato da PierAisa in uno dei suoi video dove mette in parallelo degli LM317 e LM337 per aumentare la corrente in uscita, poi ci ho aggiunto un controllo di corrente e su questo vorrei una vostra opinione:
Lo schema completo ad oggi:
L'idea di base è l'alimentatore con i 2 potenzionetri RV1 e RV2 per regolare indipendentemente le due parti V+ e V-:
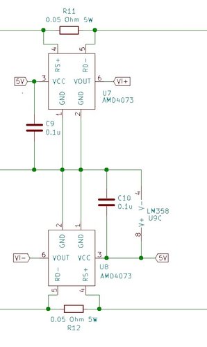
Poi sulle due uscite stabilizzate ho aggiunto delle resistenze di shunt dimensionate in modo che con 5A sul pin di Vout del 4073 ci siano 5V:
Alimentatore Duale
Moderatori:
carloc,
g.schgor,
BrunoValente,
IsidoroKZ
0
voti
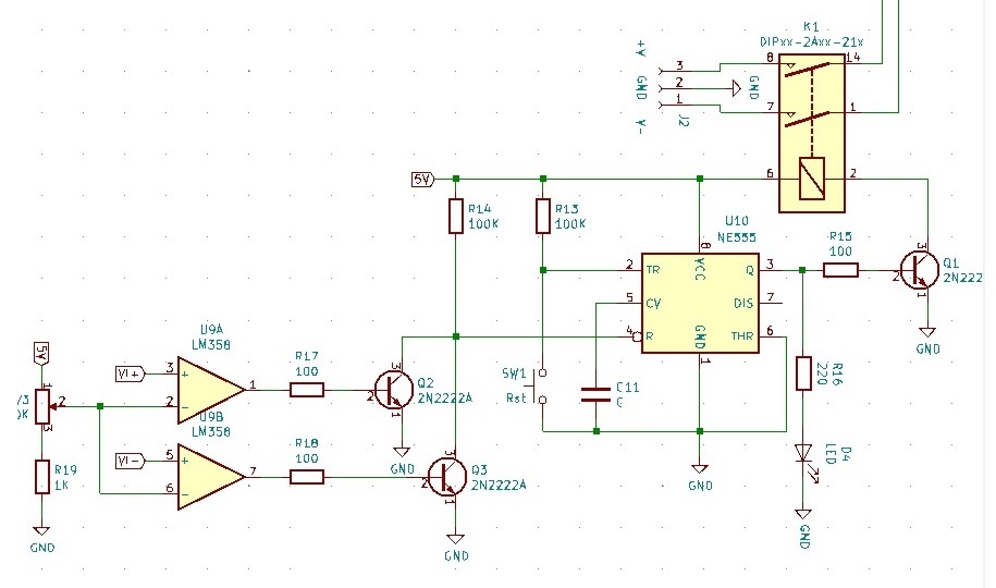
A questo punto vado a comparare l'uscita del 4073 con un segnale di riferimento dato da un potenziometro (limite corrente impostato) usando un LM358, le uscite del comparatore vanno a resettare il flip flop di un 555 il quale stacca un relè che taglia l'uscita, ho poi aggiunto un pulsantino di ripristino:
Vorrei sentire le vostre opinioni in merito a questo progetto.
Vorrei sentire le vostre opinioni in merito a questo progetto.
0
voti
Quali tensioni minima e massima prevedi ?
"Sopravvivere" e' attualmente l'unico lusso che la maggior parte dei Cittadini italiani,
sia pure a costo di enormi sacrifici, riesce ancora a permettersi.
sia pure a costo di enormi sacrifici, riesce ancora a permettersi.
-

Etemenanki
9.507 3 6 10 - Master

- Messaggi: 5935
- Iscritto il: 2 apr 2021, 23:42
- Località: Dalle parti di un grande lago ... :)
0
voti
Ciao
wimatech, anzitutto l'ADM4073 (non AMD4073) è un "High-Side, Current-Sense Amplifier", vuol dire che va bene per il ramo positivo dell'alimentatore ma non per quello negativo.
Ti faccio poi notare che il parallelo dei regolatori con l'aggiunta dei resistori di equalizzazione da 0.1ohm degrada un pochino la regolazione di tensione: sotto carico la tensione di uscita non resta costante ma scende di circa 0.1V per ogni 3A assorbiti e il resistore Rsense dell'ADM4073 peggiora ancora le cose .
Aggiungo inoltre che per un alimentatore da laboratorio sarebbe più utile una limitazione della corrente ad un valore impostabile piuttosto che una protezione con disinserimento dell'uscita come quella che hai descritto.
Puoi prendere spunto da qui a pag.8 fig.22 dove fa anche vedere come fare per scendere fino a zero con la tensione di uscita che per un alimentatore da laboratorio può risultare utile.
Ti consiglio inoltre di acquistare i regolatori da fornitori sicuri e non dai cinesi perché il più delle volte vendono scarti di produzione difettosi.
Ti faccio poi notare che il parallelo dei regolatori con l'aggiunta dei resistori di equalizzazione da 0.1ohm degrada un pochino la regolazione di tensione: sotto carico la tensione di uscita non resta costante ma scende di circa 0.1V per ogni 3A assorbiti e il resistore Rsense dell'ADM4073 peggiora ancora le cose .
Aggiungo inoltre che per un alimentatore da laboratorio sarebbe più utile una limitazione della corrente ad un valore impostabile piuttosto che una protezione con disinserimento dell'uscita come quella che hai descritto.
Puoi prendere spunto da qui a pag.8 fig.22 dove fa anche vedere come fare per scendere fino a zero con la tensione di uscita che per un alimentatore da laboratorio può risultare utile.
Ti consiglio inoltre di acquistare i regolatori da fornitori sicuri e non dai cinesi perché il più delle volte vendono scarti di produzione difettosi.
-

BrunoValente
39,6k 7 11 13 - G.Master EY

- Messaggi: 7796
- Iscritto il: 8 mag 2007, 14:48
0
voti
Grazie mille bruno vado subito a leggermi il manuale.
Per i componenti io di solito li acquisto su LCSC o su RS-Components, se avete qualche altro sito più affidabile da consigliarmi vi ringrazio
Per i componenti io di solito li acquisto su LCSC o su RS-Components, se avete qualche altro sito più affidabile da consigliarmi vi ringrazio
0
voti
BrunoValente ha scritto:Puoi prendere spunto da qui a pag.8 fig.22 dove fa anche vedere come fare per scendere fino a zero con la tensione di uscita che per un alimentatore da laboratorio può risultare utile.
Intendi questa configurazione?
0
voti
Eventualmente poi per il ramo negativo avrei lo specchio di questo ramo ma:
- Usando gli Lm337
- Elettrolitici col + verso la massa centrale
- Tutti i diodi invertiti
- Il riferimento di tensione a +10
- Ma quali transistor dovrei usare?
- Usando gli Lm337
- Elettrolitici col + verso la massa centrale
- Tutti i diodi invertiti
- Il riferimento di tensione a +10
- Ma quali transistor dovrei usare?
Chi c’è in linea
Visitano il forum: Nessuno e 53 ospiti

Elettrotecnica e non solo (admin)
Un gatto tra gli elettroni (IsidoroKZ)
Esperienza e simulazioni (g.schgor)
Moleskine di un idraulico (RenzoDF)
Il Blog di ElectroYou (webmaster)
Idee microcontrollate (TardoFreak)
PICcoli grandi PICMicro (Paolino)
Il blog elettrico di carloc (carloc)
DirtEYblooog (dirtydeeds)
Di tutto... un po' (jordan20)
AK47 (lillo)
Esperienze elettroniche (marco438)
Telecomunicazioni musicali (clavicordo)
Automazione ed Elettronica (gustavo)
Direttive per la sicurezza (ErnestoCappelletti)
EYnfo dall'Alaska (mir)
Apriamo il quadro! (attilio)
H7-25 (asdf)
Passione Elettrica (massimob)
Elettroni a spasso (guidob)
Bloguerra (guerra)
