Sera, vorrei se possibile avere dei pareri in merito ad un'operazione che secondo me, potrebbe essere possibile, almeno per quello che riguarda il display (modificando la disposizione dei pin del connettore a 14 poli del cavo fft, realizzando su una piccola scheda millefori un collegamento tra due connettori femmina opportunamente connessi tra di loro), mentre ho maggiori dubbi riguardo la scheda inverter.
I sintetizzatori sono la Korg Triton e la Korg Trinity.
Il modello di display è identico, quello che cambia sono appunto le disposizioni del connettori a 14 pin e le denominazioni dei connettori su entrambe le schede inverter, ma a prima vista sembrerebbe fattibile quello che ho ipotizzato (ma logicamente non ho dato per certo): in pratica ho ipotizzato la sostituzione del display originale della Trinity con quello della Triton Classic.
Allego gli screenshot.
I primi 4 sono inerenti alla Trinity e l'ultimo alla Triton (ovviamente solo per quello che riguarda i diagrammi dei display e delle schede inverter).
Logicamente si farebbe prima ad utilizzare il display originale,a dato che sto vendendo quello della Triton e più di una persona che possiede la Trinity mi ha chiesto di venderlo, vorrei essere sicuro che possa essere una cosa fattibile.
Grazie
Display e scheda inverter utilizzati per un altro synth
9 messaggi
• Pagina 1 di 1
0
voti
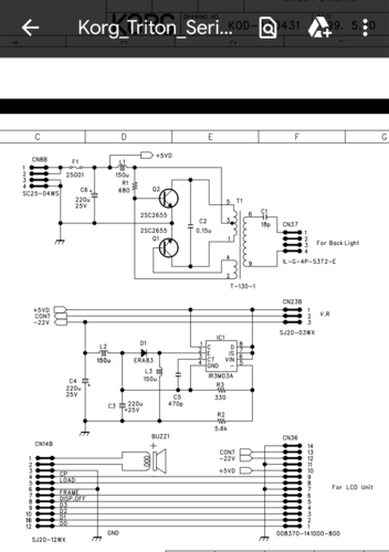
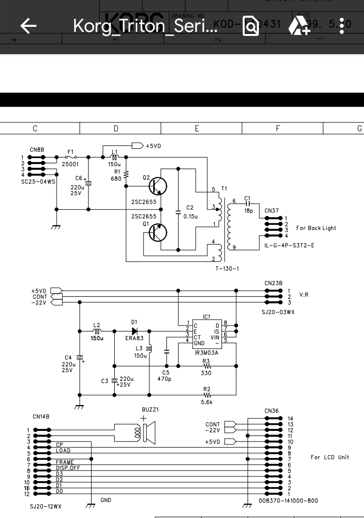
Ecco gli screenshot numero 4, 5 e 6.
Il numero 4 riguarda l'ultima porzione dell'estratto riguardante la Trinity, mentre il numero 5 e 6 rappresentano quello del display della Trinity quasi completo ed infine quello della Triton (completo).
Scusate il casino, ma non potendo caricare i pdf ho preferito fare così.
Il numero 4 riguarda l'ultima porzione dell'estratto riguardante la Trinity, mentre il numero 5 e 6 rappresentano quello del display della Trinity quasi completo ed infine quello della Triton (completo).
Scusate il casino, ma non potendo caricare i pdf ho preferito fare così.
0
voti
Per molti potrebbe sembrare una domanda di poco conto, ma entro qualche ora devo dare una risposta ad una persona e vorrei poter fornire delle informazioni precise.
0
voti
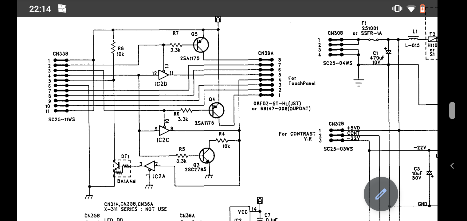
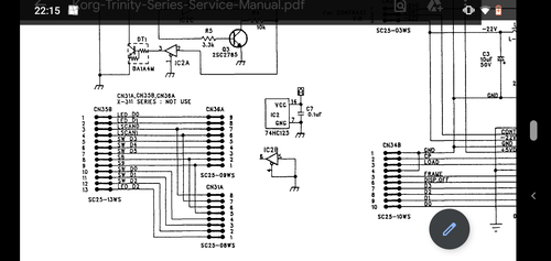
Su una hai un buzzer, sull'altra no (quindi dovrai modificare anche quel cablaggio), ma quello che a te interessa sono i segnali del display, D0, D1, D2, D3, DISP.OFF, FRAME, LOAD e CP ... una volta che hai portato i giusti segnali sui giusti pin del display (ovviamente incluse le alimentazioni e la massa), il resto non dovrebbe crearti problemi.
Dato che vuoi usare il display della Triton sulla Trinity, il buzzer della Trinity, se c'e', sara' gia da un'altra parte, quindi immagino tu possa ignorarlo, e limitarti a ricablare il connettore in basso a sinistra partendo dal pin 3 invece che dall'uno (se guardi, le connessioni sono identiche, a parte i primi due pin del buzzer), ma controlla che il modello del display sia identico.
Secondo il tipo di connettore (che non conosco), potrebbe essere necessario rifarlo, come invece magari basta inserirlo spostato (se lo permette) o togliere qualche elemento in plastica per poterlo inserire spostato se gia non si puo fare, servirebbe sapere che connettore e' (non hai una foto chiara ? )
Per quanto riguarda la scheda inverter, a me a parte appunto il buzzer, sembra uguale, serve solo controllare i vari connettori per essere sicuri che il senso di inserzione, il modello e le polarita' siano le stesse.
Dato che vuoi usare il display della Triton sulla Trinity, il buzzer della Trinity, se c'e', sara' gia da un'altra parte, quindi immagino tu possa ignorarlo, e limitarti a ricablare il connettore in basso a sinistra partendo dal pin 3 invece che dall'uno (se guardi, le connessioni sono identiche, a parte i primi due pin del buzzer), ma controlla che il modello del display sia identico.
Secondo il tipo di connettore (che non conosco), potrebbe essere necessario rifarlo, come invece magari basta inserirlo spostato (se lo permette) o togliere qualche elemento in plastica per poterlo inserire spostato se gia non si puo fare, servirebbe sapere che connettore e' (non hai una foto chiara ? )
Per quanto riguarda la scheda inverter, a me a parte appunto il buzzer, sembra uguale, serve solo controllare i vari connettori per essere sicuri che il senso di inserzione, il modello e le polarita' siano le stesse.
"Sopravvivere" e' attualmente l'unico lusso che la maggior parte dei Cittadini italiani,
sia pure a costo di enormi sacrifici, riesce ancora a permettersi.
sia pure a costo di enormi sacrifici, riesce ancora a permettersi.
-

Etemenanki
9.517 3 6 10 - Master

- Messaggi: 5940
- Iscritto il: 2 apr 2021, 23:42
- Località: Dalle parti di un grande lago ... :)
0
voti
Grazie per la risposta.
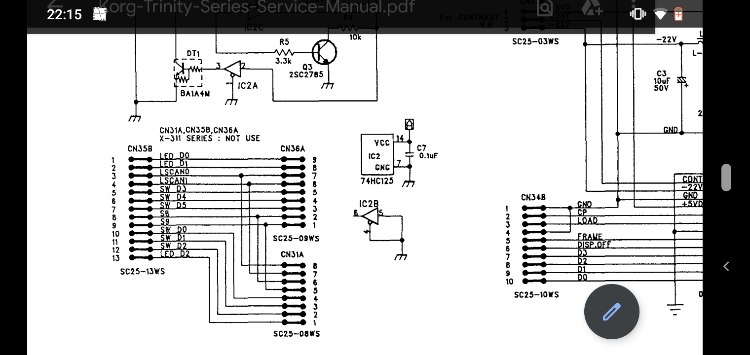
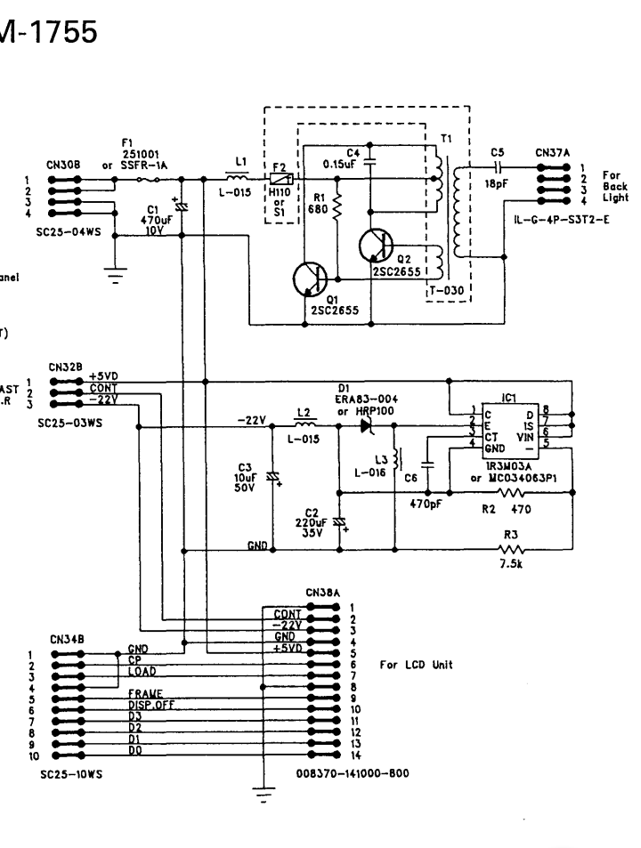
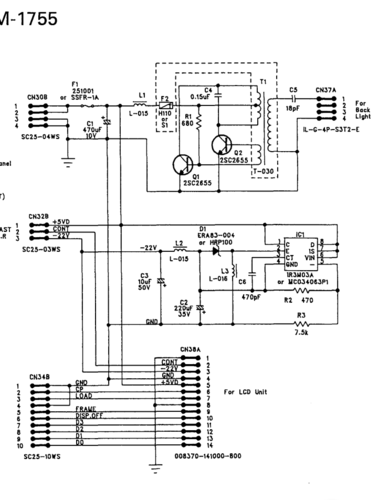
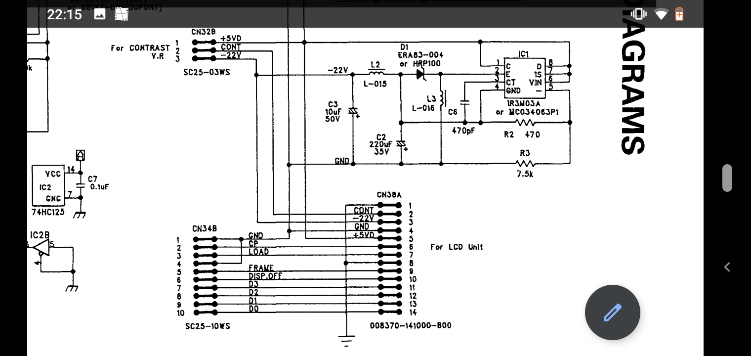
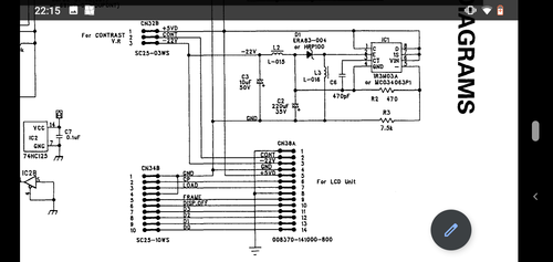
Allora, il tipo di connettore riguardante il cavo principale del display, è un ftc a 14 pin (avevo sbagliato ad indicare la tipologia). In effetti avevo già specificato in alcuni annunci da me pubblicati che sarebbe necessario effettuare quella modifica (realizzando una piccola scheda su cui saldare due connettori femmina ftc e collegare adeguatamente i pin), i maggiori dubbi li avevo riguardo la scheda inverter, diversa nei due modelli ma con i collegamenti molto simili.
Confermo che il tipo di display è lo stesso, identico codice identificativo e marca, stesse dimensioni.
È la scheda inverter che cambia.
Sostanzialmente il CN34B sulla scheda madre della Trinity corrisponde al CN14B della Triton, invece il connettore CN33B non trova corrispondenza sulla Triton.
Allora, il tipo di connettore riguardante il cavo principale del display, è un ftc a 14 pin (avevo sbagliato ad indicare la tipologia). In effetti avevo già specificato in alcuni annunci da me pubblicati che sarebbe necessario effettuare quella modifica (realizzando una piccola scheda su cui saldare due connettori femmina ftc e collegare adeguatamente i pin), i maggiori dubbi li avevo riguardo la scheda inverter, diversa nei due modelli ma con i collegamenti molto simili.
Confermo che il tipo di display è lo stesso, identico codice identificativo e marca, stesse dimensioni.
È la scheda inverter che cambia.
Sostanzialmente il CN34B sulla scheda madre della Trinity corrisponde al CN14B della Triton, invece il connettore CN33B non trova corrispondenza sulla Triton.
0
voti
Il codice del display è identico, cambia solo il numero nel finale.
Si tratta di due LCD 320x240 Hitachi.
Si tratta di due LCD 320x240 Hitachi.
0
voti
Qui invece se non sbaglio dovrebbero esserci anche i collegamenti del touch panel della Triton (visibili su un altro diagramma, quello della scheda KLM 2085, ovvero la scheda posta sulla sinistra del display (guardando frontalmente la tastiera) e dove appunto va collegato il cavo del touch.
0
voti
Quindi devi ricablare display e touch, ma se fatto correttamente dovrebbe essere possibile.
Anzi, probabilmente dovrai ricablare il solo display (i segnali sul connettore del touch sembrano uguali, ma e' da controllare)
Anzi, probabilmente dovrai ricablare il solo display (i segnali sul connettore del touch sembrano uguali, ma e' da controllare)
"Sopravvivere" e' attualmente l'unico lusso che la maggior parte dei Cittadini italiani,
sia pure a costo di enormi sacrifici, riesce ancora a permettersi.
sia pure a costo di enormi sacrifici, riesce ancora a permettersi.
-

Etemenanki
9.517 3 6 10 - Master

- Messaggi: 5940
- Iscritto il: 2 apr 2021, 23:42
- Località: Dalle parti di un grande lago ... :)
0
voti
Ok, grazie.
Da quello che ho capito questa persona sa come fare.
Da quello che ho capito questa persona sa come fare.
9 messaggi
• Pagina 1 di 1
Torna a Costruzione, riparazione, riutilizzo
Chi c’è in linea
Visitano il forum: Nessuno e 6 ospiti

Elettrotecnica e non solo (admin)
Un gatto tra gli elettroni (IsidoroKZ)
Esperienza e simulazioni (g.schgor)
Moleskine di un idraulico (RenzoDF)
Il Blog di ElectroYou (webmaster)
Idee microcontrollate (TardoFreak)
PICcoli grandi PICMicro (Paolino)
Il blog elettrico di carloc (carloc)
DirtEYblooog (dirtydeeds)
Di tutto... un po' (jordan20)
AK47 (lillo)
Esperienze elettroniche (marco438)
Telecomunicazioni musicali (clavicordo)
Automazione ed Elettronica (gustavo)
Direttive per la sicurezza (ErnestoCappelletti)
EYnfo dall'Alaska (mir)
Apriamo il quadro! (attilio)
H7-25 (asdf)
Passione Elettrica (massimob)
Elettroni a spasso (guidob)
Bloguerra (guerra)
