Sera, qualche giorno fa il K2000 che possiedo (altro sintetizzatore che alcuni di voi sicuramente conosceranno) si è spento dopo circa 10 secondi dal momento in cui lo avevo acceso.
Alla successiva accensione l'operatività è durata 15 secondi, poi 30" e a quel punto ho provato ad eseguire un hard reset, dopodiché il K2000 è rimasto acceso per circa 120 secondi, quindi si è nuovamente spento.
A quel punto ho pensato di controllare lo stato di alcuni condensatori elettrolitici che in seguito sono risultati funzionanti, poi quello che ho pensato potesse essere la causa del fatto avvenuto poco dopo, ossia prima di richiudere tutto ho dissaldato un inverter che fino ad allora avevo lasciato al suo posto (l'intenzione era quella di sostituire il display originale con uno nuovo che non necessita appunto dell'inverter), ma facendo questo ho dimenticato di dissaldare un transistor direttamente collegato all'inverter e che solitamente in interventi come questo viene tolto.
All'accensione sono successe tre cose: il display ha mostrato tutti i pixel al massimo del contrasto (per farvi capire, ogni pixel era impostato al massimo del suo contrasto), determinando fondamentalmente la visione di un rettangolo e null'altro.
Poi ho notato del fumo provenire dalla zona dove sono posti due regolatori di tensione (7812 e 7912 e in un primo momento sembrava provenire proprio dai pin del 7912) e un doppio diodo Schottky, dopodiché la tastiera si è spenta.
Logicamente i condensatori che avevo controllato li ho riposizionati nella corretta posizione, quindi ho collegato l'accaduto ad un probabile problema dovuto a quel transistor non dissaldato (ma le mie sono sempre supposizioni e ipotesi).
Per sicurezza ho sostituito il 7912 con uno nuovo e ho nuovamente provato ad accendere il K2000.
Ho quindi eseguito dei controlli della tensione su diversi integrati, su quasi tutti i connettori presenti sulle due schede e i risultati, almeno per quello che ho potuto constatare, non hanno mostrato tensioni anomale, ma tutte correttamente impostate.
Poi, dopo circa 30 minuti, inizio a sentire il tipico rumore che fa pensare ad un cortocircuito e nuovamente del fumo provenire dalla stessa zona menzionata prima.
Provo ad accedere nuovamente il K2000 solo per capire da dove provenisse il fumo e vedo chiaramente che proviene dal doppio diodo Schottky e che addirittura sul polo del ground appaiono delle scintille.
Spengo subito la tastiera e faccio un altro controllo (non avevo pensato subito a questo), prima i fusibili posti sul modulo di alimentazione (tutto ok), un blocchetto dove sono presenti 6 pin che emettono le seguenti tensioni:
Pin
e a seguire le tensioni sul secondario del trasformatore (un Ac-Ac avente 5 in e 6 out) e queste sono risultate tutte sballate:
Tensioni sul secondario
1 Blu = 9.8v invece di 16v
2 Bianco = 0.50v invece di 0v
3 Blu = 8.8v invece di 16v
4 Rosso = 1v invece di 7.5v
5 Nero = 5.2v invece di 0v
6 Rosso = 9.48v invece di 7.5v
Ora, dopo tutto questo ho controllato (dissaldandoli) i diodi presenti nella zona del connettore proveniente dal trasformatore, alcuni resistori, ho verificato se ci fosse uno corto, ma niente, sembra (limitatamente a quello che ho controllato) tutto nella norma.
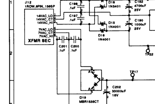
Sul manuale di servizio lo schema del trasformatore mostra quali tensioni devono essere presenti sul secondario e sembra di capire che sul connettore a 6 poli, dovrebbero esserci le tensioni indicate sull'estrema destra, 12/0/12_6/0/6, ma a prescindere da questo, forse quel problema riguardante lo spegnimento improvviso e il cortocircuito sul doppio diodo Schottky potrebbe essere dovuto alle tensioni sballate sul trasformatore.
Ovviamente, sperando che questa storia non abbia comportato danni ad altri componenti e peggio ancora a degli integrati, trovare il trasformatore non è cosa facile e se si riesce nell'intento, lo stesso ha però un costo non indifferente, per cui avevo pensato di cercare un sostituto (ma non è facile trovarne uno con le stesse caratteristiche), oppure in base alle specifiche tecniche del K2000, utilizzarne un paio (di quelli per PCB, quindi incapsulati) con al primario due ingressi a 115vac e rispettivamente sul secondario l'uno due uscite con tensioni pari a 6vac e l'altro con tensioni pari a 12vac (se, preciso, devo prendere in considerazione le tensioni indicate sull'estrema destra dello schema che allego).
Non sono certo che questa possa essere o meno una possibile soluzione, ma se lo fosse (fermo restando che poi bisognerebbe vedere se il K2000 abbia subito altri danni) sarebbe abbastanza semplice, ma dovrei comunque isolare i due trasformatori posizionandoli ad una certa distanza l'uno dall'altro schermando oltretutto gli stessi con qualche materiale specifico?
Allegati:
- schema elettrico del trasformatore
- porzione del diagramma relativo al trasformatore e al doppio diodo Schottky
- specifiche tecniche inerenti all'alimentazione del K2000
- alimentazioni sul primario e sul secondario
- 2 screenshot del modulo di alimentazione
Grazie
Kurzweil K2000 (altro dramma).
5 messaggi
• Pagina 1 di 1
0
voti
Ecco gli ultimi 3 allegati che non potevo includere nel primo messaggio.
0
voti
Sul K2000 poi c'è un aspetto interessante da aggiungere:
se i cavi del primario vengono inseriti rispettando le specifiche indicate dalla casa (per cui i cavi giallo e rosso sulla 115vac, ecc...), i fusibili saltano, quindi bisogna ripristinare l'ordine di inserimento così come lo si trova quando si ispeziona l'interno del sintetizzatore.
Comunque, quello che non mi è chiaro e che ho chiesto ai possessori di questo modello (che ovviamente non hanno mai risposto, neanche avessi chiesto di smontarlo completamente) è di poter sapere esattamente quali tensioni vengono emesse dal secondario, perché da uno dei diagrammi si possono notare due diverse tensioni sul connettore che va collegato alla scheda Audio/Power del K2000 e quelle che indicativamente dovrebbero essere presenti sul trasformatore (ovviamente intendo sempre sul secondario). Ma visto così che senso ha, visto che a livello di logica non può esserci tutta questa differenza di tensione (da 1,5 a 2v) tra un punto e l'altro del cavo del secondario.
se i cavi del primario vengono inseriti rispettando le specifiche indicate dalla casa (per cui i cavi giallo e rosso sulla 115vac, ecc...), i fusibili saltano, quindi bisogna ripristinare l'ordine di inserimento così come lo si trova quando si ispeziona l'interno del sintetizzatore.
Comunque, quello che non mi è chiaro e che ho chiesto ai possessori di questo modello (che ovviamente non hanno mai risposto, neanche avessi chiesto di smontarlo completamente) è di poter sapere esattamente quali tensioni vengono emesse dal secondario, perché da uno dei diagrammi si possono notare due diverse tensioni sul connettore che va collegato alla scheda Audio/Power del K2000 e quelle che indicativamente dovrebbero essere presenti sul trasformatore (ovviamente intendo sempre sul secondario). Ma visto così che senso ha, visto che a livello di logica non può esserci tutta questa differenza di tensione (da 1,5 a 2v) tra un punto e l'altro del cavo del secondario.
0
voti
In base alle specifiche indicate nei precedenti messaggi, sarebbe ipotizzabile l'utilizzo di un paio di trasformatori incapsulati con rispettivamente i seguenti parametri?
- 2x115V AC al primario / 2x12V sul secondario
- 2x110VC AC sul primario / 2x6V sul secondario
- Corrente nominale massimo 1,50/2A
Oppure due trasformatori toroidali con simili specifiche? (più che altro vista la non facilità nel trovarne uno che contempli le tensioni che servono sul secondario ed anche in base ai prezzi di vendita: a quel punto conviene attendere che qualcuno venda l'originale e sostituirlo con quello, sempre se il problema da risolvere sarà solo quello e non altri sulle schede).
Immagino che posizionare due trasformatori (anche se isolati da un materiale che possa impedire che interferiscano l'uno con l'altro) vicini, non sia la miglior soluzione, per questo sto vedendo di buon occhio quelli incapsulati, perché sono molto piccoli e hanno specifiche che, da quello che sembra, possano teoricamente andare bene.
Questo è uno dei modelli toroidali che ho trovato:
https://it.rs-online.com/web/p/trasform ... li/1243842
Questo invece è del tipo incapsulato, per scheda PCB:
12V
https://it.rs-online.com/web/p/trasform ... cb/2017268
6V
https://it.rs-online.com/web/p/trasform ... cb/2017066
- 2x115V AC al primario / 2x12V sul secondario
- 2x110VC AC sul primario / 2x6V sul secondario
- Corrente nominale massimo 1,50/2A
Oppure due trasformatori toroidali con simili specifiche? (più che altro vista la non facilità nel trovarne uno che contempli le tensioni che servono sul secondario ed anche in base ai prezzi di vendita: a quel punto conviene attendere che qualcuno venda l'originale e sostituirlo con quello, sempre se il problema da risolvere sarà solo quello e non altri sulle schede).
Immagino che posizionare due trasformatori (anche se isolati da un materiale che possa impedire che interferiscano l'uno con l'altro) vicini, non sia la miglior soluzione, per questo sto vedendo di buon occhio quelli incapsulati, perché sono molto piccoli e hanno specifiche che, da quello che sembra, possano teoricamente andare bene.
Questo è uno dei modelli toroidali che ho trovato:
https://it.rs-online.com/web/p/trasform ... li/1243842
Questo invece è del tipo incapsulato, per scheda PCB:
12V
https://it.rs-online.com/web/p/trasform ... cb/2017268
6V
https://it.rs-online.com/web/p/trasform ... cb/2017066
0
voti
Salve, chiedo gentilmente che venga cancellato questo post, perché non ricevendo alcuna risposta non me vedo l'utilità.
Grazie
Grazie
5 messaggi
• Pagina 1 di 1
Torna a Costruzione, riparazione, riutilizzo
Chi c’è in linea
Visitano il forum: Nessuno e 6 ospiti

Elettrotecnica e non solo (admin)
Un gatto tra gli elettroni (IsidoroKZ)
Esperienza e simulazioni (g.schgor)
Moleskine di un idraulico (RenzoDF)
Il Blog di ElectroYou (webmaster)
Idee microcontrollate (TardoFreak)
PICcoli grandi PICMicro (Paolino)
Il blog elettrico di carloc (carloc)
DirtEYblooog (dirtydeeds)
Di tutto... un po' (jordan20)
AK47 (lillo)
Esperienze elettroniche (marco438)
Telecomunicazioni musicali (clavicordo)
Automazione ed Elettronica (gustavo)
Direttive per la sicurezza (ErnestoCappelletti)
EYnfo dall'Alaska (mir)
Apriamo il quadro! (attilio)
H7-25 (asdf)
Passione Elettrica (massimob)
Elettroni a spasso (guidob)
Bloguerra (guerra)
