Ciao a tutti.
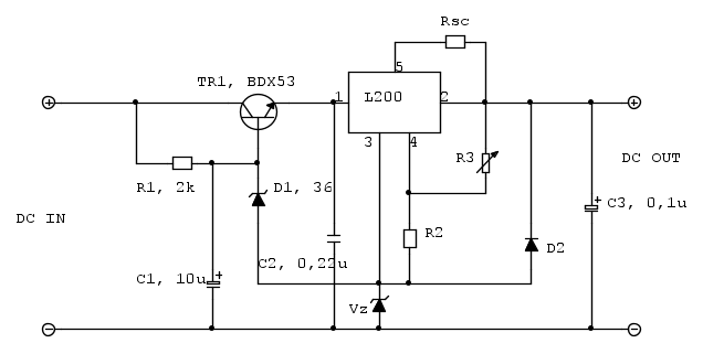
Dal datasheet dell'IC L200 ho preso il seguente schema:
Da quel che dicono nel documento, il circuito tiene alte tensioni in ingresso, dico bene?
Il problema è che non capisco da cosa dipenda questa cosa qui, in quanto l'equazione che dicono regoli il valore di tensione in ingresso dipende da questa:
Vi(max) = 56V + Vz
Vz è la tensione del diodo zener, non specificata, da scegliere, ma come bisogna sceglierla tale tensione?
Per ora il quesito è il seguente
Grazie a tutti per l'aiuto
Alimentatore con L200
Moderatori:
carloc,
g.schgor,
BrunoValente,
IsidoroKZ
10 messaggi
• Pagina 1 di 1
0
voti
Per ora la risposta al quesito è la seguente:
Quale è il valore della Vi(max) che hai disponibile?
Vz = 56V - Vi(max) !!
Si direbbe che per Vi(max) < 56 V il diodo zener è inutile.
Quale è il valore della Vi(max) che hai disponibile?
Vz = 56V - Vi(max) !!
Si direbbe che per Vi(max) < 56 V il diodo zener è inutile.
0
voti
Forse mi son spiegato male.. La mia domanda era più rivolta alla funzione del diodo zener: a cosa serve?
Viene usato come regolatore della tensione in uscita, per avere un valore fisso?
Per la tensione in ingresso, sarebbe stato il secondo quesito/problema; il terzo riguarderebbe la corrente massima del circuito (dipende da L200 o dal transistor), ed il quarto sarebbe per un'implementazione della limitazione di corrente (ma devo ancora darci io un occhio per capire se riesco a farlo da solo, per chiedervi poi se va bene).
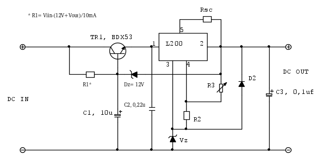
La tensione che ho disponibile deriva da un trasformatore 48,2V, quindi ci sarebbe anche il problema della tensione troppo alta, perché il L200 arriva a massimo 60V da datasheet
Viene usato come regolatore della tensione in uscita, per avere un valore fisso?
Per la tensione in ingresso, sarebbe stato il secondo quesito/problema; il terzo riguarderebbe la corrente massima del circuito (dipende da L200 o dal transistor), ed il quarto sarebbe per un'implementazione della limitazione di corrente (ma devo ancora darci io un occhio per capire se riesco a farlo da solo, per chiedervi poi se va bene).
La tensione che ho disponibile deriva da un trasformatore 48,2V, quindi ci sarebbe anche il problema della tensione troppo alta, perché il L200 arriva a massimo 60V da datasheet
0
voti
Il diodo zener verso massa può servire soltanto a ottenere una tensione stabilizzata in uscita superiore a quella massima fornibile dal L200 nudo e crudo. Gli svantaggi sono diversi: 1) fissa una tensione minima di uscita in cui al limite inferiore proprio del L200 (che non mi ricordo più qual è e comunque la trovi sul dtasheet) a cui si aggiunge la tensione dello zener; 2) la protezione contro i cortocircuiti viene in parte compromessa in quanto la protezione contro i cortocircuiti interna all'integrato è normalmente riferita e non ad una tensione diversa; lo zener ne è escluso; 3) la qualità della stabilizzazione si riduce, salvo accorgimenti nell'alimentazione dello zener, a quella fornita dallo zener stesso.
La protezione dalle sovratensioni in ingresso è fornita dal transistor BDX53 che, con lo zener D1 in base, forma in pratica un pre-stabilizzatore che limita la massima tensione di alimentazione dell'integrato. Esiste secopndo me una soluzione migliore che però richiede l'uso di un altro paio di transistori sia per garantire una protezione più efficace, sia una stabilizzazione migliore di quella fornita dal solo zener. Se riesco a ripescarla tra le mie cartacce la posterò qui.
La protezione dalle sovratensioni in ingresso è fornita dal transistor BDX53 che, con lo zener D1 in base, forma in pratica un pre-stabilizzatore che limita la massima tensione di alimentazione dell'integrato. Esiste secopndo me una soluzione migliore che però richiede l'uso di un altro paio di transistori sia per garantire una protezione più efficace, sia una stabilizzazione migliore di quella fornita dal solo zener. Se riesco a ripescarla tra le mie cartacce la posterò qui.
0
voti
Ciao, grazie infinite per la spiegazione.
L'obiettivo era di ottenere una tensione variabile, possibilmente da un paio di volt fino a quasi 60 volt, con una limitazione in corrente
L'ideale sarebbero 10 Ampere massimi, magari sovradimensionando i transistor con qualche variante che mantiene una quindicina di ampere.
Il funzionamento del circuito non lo sapevo, quindi ora che me l'hai spiegato sicuramente non è attuabile come schema
Se anche servissero più transistor, non è un problema
L'obiettivo era di ottenere una tensione variabile, possibilmente da un paio di volt fino a quasi 60 volt, con una limitazione in corrente
L'ideale sarebbero 10 Ampere massimi, magari sovradimensionando i transistor con qualche variante che mantiene una quindicina di ampere.
Il funzionamento del circuito non lo sapevo, quindi ora che me l'hai spiegato sicuramente non è attuabile come schema
Se anche servissero più transistor, non è un problema
0
voti
Non è consigliabile usare un regolatore serie per una escursione così elevata di tensione.L'obiettivo era di ottenere una tensione variabile, possibilmente da un paio di volt fino a quasi 60 volt,
Supponendo ottimisticamente di volere limitare la corrente erogata a 0,5 A e che la tensione continua disponibile sia 65 volt.
erogando 5 V a 0,5 A fornisci 2,5 watt, ma ne dissipi nel regolatore almeno
(65 - 5) x 0,5 = 30 watt.
Consiglio di commutare il secondario dell'alimentatore da per esempio 48 a 24 Vac quando vuoi erogare una tensione inferiore a 20 V. e limitare la tensione minima a circa 5 V.
0
voti
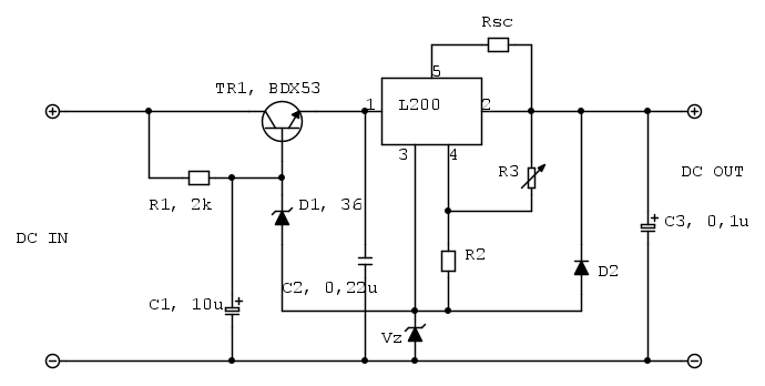
intanto diciamo subito che per ottenere un alimentatore con le caratteristiche richieste non te la cavi amodi certo impiegando un L200: tanto vale chiedere di costruire un TIR partendo da un Apecar - Un po' duretta credo! In ogni caso una versione leggermente migliorata del circuito iniziale (a cui non ho aggiunto niente, ho solo ricollegato un diodo) è la seguente :
0
voti
AleEl ha scritto:il L200 arriva a massimo 60V da datasheet
Ti assicuro che scoppia (letteralmente) già appena oltre i 40 V. L'ali con L200 è stato il mio primo progetto in assoluto a fine terza media, quando ancora non avevo un tester e mi fidavo del fatto che i 24Vca di targa del trasformatore GBC raddrizzati dessero 34Vcc. Dopo due scoppi avevo deciso che l' L200 era una ciofeca
Una domanda ben posta è già mezza risposta.
0
voti
Se proprio vuoi seguire la tua idea, che non è affatto brillante, potresti fare così: scegli Vz=24 V, R3=10k, R2=820ohm, poi metti un interruttore in parallelo allo zener Vz.
In questo modo con l'interruttore chiuso, quindi con lo zener cortocircuitato, la tensione di uscita potrai variarla da 2.85V a oltre 30V, mentre con l'interruttore aperto, quindi con lo zener non cortocircuitato, potrai variarla da circa 27V a oltre 50V, ma scordati i 10A.
In questo modo con l'interruttore chiuso, quindi con lo zener cortocircuitato, la tensione di uscita potrai variarla da 2.85V a oltre 30V, mentre con l'interruttore aperto, quindi con lo zener non cortocircuitato, potrai variarla da circa 27V a oltre 50V, ma scordati i 10A.
-

BrunoValente
39,6k 7 11 13 - G.Master EY

- Messaggi: 7796
- Iscritto il: 8 mag 2007, 14:48
10 messaggi
• Pagina 1 di 1
Chi c’è in linea
Visitano il forum: Nessuno e 45 ospiti

Elettrotecnica e non solo (admin)
Un gatto tra gli elettroni (IsidoroKZ)
Esperienza e simulazioni (g.schgor)
Moleskine di un idraulico (RenzoDF)
Il Blog di ElectroYou (webmaster)
Idee microcontrollate (TardoFreak)
PICcoli grandi PICMicro (Paolino)
Il blog elettrico di carloc (carloc)
DirtEYblooog (dirtydeeds)
Di tutto... un po' (jordan20)
AK47 (lillo)
Esperienze elettroniche (marco438)
Telecomunicazioni musicali (clavicordo)
Automazione ed Elettronica (gustavo)
Direttive per la sicurezza (ErnestoCappelletti)
EYnfo dall'Alaska (mir)
Apriamo il quadro! (attilio)
H7-25 (asdf)
Passione Elettrica (massimob)
Elettroni a spasso (guidob)
Bloguerra (guerra)








