Salve.
Stavo pensando a quale metodologia viene tipicamente adottata per determinare la corrente in uno dei tanti rami di una rete complessa.
Supponete di avere un circuito ricco di transistor, resistori, condensatori e chi più ne ha più ne metta.
Supponiamo che in un determinato ramo di questo grande circuito voglia installare un LED, del quale dovrò necessariamente assicurarmi che la corrente non superi una certa soglia, onde evitare di romperlo.
Dovrò quindi adoperare una resistenza in serie... ma di che valore?
Il progettista di un circuito, in generale, secondo voi, deve necessariamente studiarlo fino in fondo e sapere precisamente quanta corrente circola in ogni suo ramo? O solo in quelli di interesse, come quello del LED dove è critico sapere quanta corrente circola?
E in tal caso, come si procede? Si ricorrerebbe ad un multimetro (metodo più pratico) o ad un'analisi analitica rigorosa (utilizzando strumenti come Thevenin, Norton...)?
Grazie!
Gestione di circuiti complessi
Moderatori:
g.schgor,
IsidoroKZ
19 messaggi
• Pagina 1 di 2 • 1, 2
0
voti
Dipende da dove vuoi mettere il led.
Ovunque tu lo metti il led avrà bisogno di 10-15 mA di corrente, ...se in parallelo ad un relè non hai problemi, di solito un TR pilota 150mA li tiene ma in altri parti del circuito 10mA potrebbero essere molti per cui dovrai optare per un led pilotato da un TR a sua volta plotato da una resistenza facendo sì che la corrente si riduca a qualche decimo di mA.
Ovunque tu lo metti il led avrà bisogno di 10-15 mA di corrente, ...se in parallelo ad un relè non hai problemi, di solito un TR pilota 150mA li tiene ma in altri parti del circuito 10mA potrebbero essere molti per cui dovrai optare per un led pilotato da un TR a sua volta plotato da una resistenza facendo sì che la corrente si riduca a qualche decimo di mA.
0
voti
Chiaramente ogni circuito verrà pensato con una certa logica, ma il mio discorso riguarda tutti quei casi in cui è strettamente necessario che la corrente non superi (o non sia al di sotto di) un determinato valore.
Non ho in mente un circuito complesso di esempio, poiché la mia domanda è molto generale.
Si potrebbe cercare "complex analog circuit" su Google Immagini e ottenere una marea di circuiti sicuramente non banali.
A prescindere dal LED, la domanda è se il progettista di un circuito conosce esattamente i valori delle correnti in ogni suo ramo. O solo di alcuni. O se ne va "per un'idea".
Non ho in mente un circuito complesso di esempio, poiché la mia domanda è molto generale.
Si potrebbe cercare "complex analog circuit" su Google Immagini e ottenere una marea di circuiti sicuramente non banali.
A prescindere dal LED, la domanda è se il progettista di un circuito conosce esattamente i valori delle correnti in ogni suo ramo. O solo di alcuni. O se ne va "per un'idea".
-

DeltaEpsilon
15 4 - Messaggi: 27
- Iscritto il: 26 set 2021, 18:54
0
voti
A prescindere dal LED, la domanda è se il progettista di un circuito conosce esattamente i valori delle correnti in ogni suo ramo. O solo di alcuni. O se ne va "per un'idea".
Difficile dirlo. Di solito deve conoscere tutto quello che gli serve.
Leggi il data sheet (foglio con i dati tecnici) di un componente, sono tantissimi,
ci sono tutti i dati che il fabbricante pensa possono servire all'utilizzatore, e sono anche i valori che il fabbricante si impegna a rispettare, se non li rispettasse il compratore potrebbe rifiutare il componente o fare causa per prodotto non adempiente.
Il valore di certe correnti può essere irrilevante. Ma dipende dal circuito.
Poi a pari circuito funzionante puoi volere anche il minor consumo elettrico, o il minor costo dei componenti, oppure ne devi fare un solo esemplare e ti interessa quello che funziona con meno rischi di errare il progetto. Copiare/modificare un progetto esistente riduce il rischio di sbagliare.
Supponi di voler piantare un chiodo nel muro per appendere un quadro:
Come scegli il chiodo?
Sei sicuro che dietro la parete ci sia un mattone, o del cemento armato?
E se c'è un tubo dell'acqua o un filo elettrico?
Effettivamente, ritengo che a scuola o all'Università non ti insegnino molto a progettare, ma solo ad esaminare il comportamento dei circuiti. Esame che è utile e propedeutico alla progettazione. Forse solo al momento della tesi, lo studente è lasciato solo a cercare di progettare ed è alle volte paralizzato nel prendere delle decisioni.
0
voti
DeltaEpsilon ha scritto:A prescindere dal LED, la domanda è se il progettista di un circuito conosce esattamente i valori delle correnti in ogni suo ramo. O solo di alcuni. O se ne va "per un'idea".
Per me tutte le tre cose assieme. In alcuni casi, quando si sa che si è dentro le specifiche tensione/corrente/dissipazione/frequenza, conoscere esattamente tutte le correnti può essere irrilevante. Si progetta a blocchi funzionali ed è più importante sapere se le tensioni sono corrette e se i blocchi si interfacciano con le giuste impedenze e i giusti livelli. In elettronica digitale poi è ancora più "semplice", perché se non si sovraccaricano le uscite e si rimane distanti dai limiti di frequenza, si può fare finta di avere a che fare con un mondo ideale. Circuiti in cui è estremamente importante conoscere le correnti mi sembrano ad esempio gli amplificatori audio con i vari generatori e specchi di corrente, e gli alimentatori lineari (...che comunque sono un sottocaso degli amplificatori).
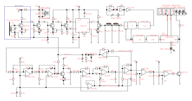
Se ben ricordo, per il seguente progetto del 2003 tuttora funzionante qua accanto, non ho calcolato neanche una corrente... in effetti funziona da diciannove anni e non so neppure quanto consuma
Una domanda ben posta è già mezza risposta.
0
voti
Un bel circuito. Cosa è ?
Un ricevitore a 77,5 kHz per ricevere i segnali di tempo della DCF77 ?
L' SO42P è un demodulatore bilanciato a cella di Gilbert ? (conoscevo il SE602, se ben ricordo)
Un ricevitore a 77,5 kHz per ricevere i segnali di tempo della DCF77 ?
L' SO42P è un demodulatore bilanciato a cella di Gilbert ? (conoscevo il SE602, se ben ricordo)
0
voti
Si è per il DCF. L' SO42P (moltiplicatore analogico usato come mixer) è il fratello vecchio del 602 usatissimo nei progetti Nuova Elettronica anni 70.
Una domanda ben posta è già mezza risposta.
0
voti
MarcoD ha scritto:Effettivamente, ritengo che a scuola o all'Università non ti insegnino molto a progettare, ma solo ad esaminare il comportamento dei circuiti.
Ed ecco il motivo esatto della mia presenza qui, oggi.
Dopo 4 anni di Università sono stanco di non imparare a progettare.
Per carità, assolutamente propedeutica e fondamentale l'analisi... ma sarebbe stato meglio avere anche altri tipi di approcci.
Ho quindi deciso di fare per conto mio, e quello che sto facendo al momento è studiare circuiti noti per comprendere le scelte di progettazione adottate e per quale motivo (una sorta di reverse engineering).
djnz ha scritto:Se ben ricordo, per il seguente progetto del 2003 tuttora funzionante qua accanto, non ho calcolato neanche una corrente... in effetti funziona da diciannove anni e non so neppure quanto consuma
Non nascondo, tuttavia, che con il tuo circuito non ci provo nemmeno
Trovo però molto bello e interessante avere questo tipo di capacità... posso chiederti (chiedervi) quale metodo consigliate di adottare? Ci sono testi consigliati? O la strada più veloce è il trial & error?
So che ci sono molte strutture ("pattern") note, che se conosci le noti subito. Cose tipo full-wave rectifier...
Quindi presumo la conoscenza di circuiti "notevoli" sia importantissima... ma oltre quello?
Ditemi un po'

-

DeltaEpsilon
15 4 - Messaggi: 27
- Iscritto il: 26 set 2021, 18:54
19 messaggi
• Pagina 1 di 2 • 1, 2
Torna a Elettrotecnica generale
Chi c’è in linea
Visitano il forum: Nessuno e 60 ospiti

Elettrotecnica e non solo (admin)
Un gatto tra gli elettroni (IsidoroKZ)
Esperienza e simulazioni (g.schgor)
Moleskine di un idraulico (RenzoDF)
Il Blog di ElectroYou (webmaster)
Idee microcontrollate (TardoFreak)
PICcoli grandi PICMicro (Paolino)
Il blog elettrico di carloc (carloc)
DirtEYblooog (dirtydeeds)
Di tutto... un po' (jordan20)
AK47 (lillo)
Esperienze elettroniche (marco438)
Telecomunicazioni musicali (clavicordo)
Automazione ed Elettronica (gustavo)
Direttive per la sicurezza (ErnestoCappelletti)
EYnfo dall'Alaska (mir)
Apriamo il quadro! (attilio)
H7-25 (asdf)
Passione Elettrica (massimob)
Elettroni a spasso (guidob)
Bloguerra (guerra)





