Buongiorno,
dovrei realizzare un parallelo di due alimentatori bipolari da +/-30Vdc per l'accensione di led che mi indichino la polarità della sorgente.
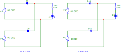
In figura si mostra lo schema di principio nei due modi di lavoro con polarità positiva e negativa.
Mi serve però un circuito esterno che possa disaccoppiare i due generatori in modo che un guasto su uno non pregiudichi il funzionamento dell'altro. Inoltre il cambio di polarità avviene in maniera non sincrona in un tempo di qualche secondo ed il carico non dovrebbe spegnersi durante questo tempo.
Non è un problema l'assorbimento non bilanciato.
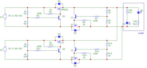
io ho pensato ad un circuito del tipo in figura
ma ho dei dubbi sul funzionamento soprattutto nel cambio di polarità e nell'influenza di uno sull'altro nel caso di guasto.
Vorrei chiedervi un consiglio.
Grazie.
Alimentatori bipolari in parallelo
Moderatori:
carloc,
g.schgor,
BrunoValente,
IsidoroKZ
9 messaggi
• Pagina 1 di 1
0
voti
Se i due generatori hanno polarità opposte, che led deve accendersi?
Big fan of ⋮ƎlectroYou! Ausili per disabili e anziani su ⋮ƎlectroYou
Caratteri utili: À È É Ì Ò Ó Ù α β γ δ ε η θ λ μ π ρ σ τ φ ω Ω º ª ² ³ √ ∛ ∜ ₀ ₁ ₂ ₃ ₄ ₅ ₆ ∃ ∄ ∆ ∈ ∉ ± ∓ ∾ ≃ ≈ ≠ ≤ ≥
Caratteri utili: À È É Ì Ò Ó Ù α β γ δ ε η θ λ μ π ρ σ τ φ ω Ω º ª ² ³ √ ∛ ∜ ₀ ₁ ₂ ₃ ₄ ₅ ₆ ∃ ∄ ∆ ∈ ∉ ± ∓ ∾ ≃ ≈ ≠ ≤ ≥
0
voti
A me viene da chiedermi, ma se i due alimentatori hanno polarita' opposte anche solo per pochi secondi (quelli che tu dici non essere sincronizzati), ed uno dei due non prevale escludendo l'uscita dell'altro tramite un'apposito circuito, il risultato non e' il classico "KABOOM" ? 
"Sopravvivere" e' attualmente l'unico lusso che la maggior parte dei Cittadini italiani,
sia pure a costo di enormi sacrifici, riesce ancora a permettersi.
sia pure a costo di enormi sacrifici, riesce ancora a permettersi.
-

Etemenanki
9.517 3 6 10 - Master

- Messaggi: 5940
- Iscritto il: 2 apr 2021, 23:42
- Località: Dalle parti di un grande lago ... :)
0
voti
Al lavoro abbiamo una marea di queste situazioni perché tutti gli apparati sono alimentati a 48Vdc in doppio.
La unica soluzione percorsa per affidabilità e semplicità è un normale diodo spesso a bassa caduta(Schottky).
Ciao
La unica soluzione percorsa per affidabilità e semplicità è un normale diodo spesso a bassa caduta(Schottky).
Ciao
600 Elettra
0
voti
GuidoB ha scritto:Se i due generatori hanno polarità opposte, che led deve accendersi?
Quando sono programmati per la polarità positiva si accende D5, quando sono programmati con polarità negativa si accende D6.
0
voti
franticEY ha scritto:GuidoB ha scritto:Se i due generatori hanno polarità opposte, che led deve accendersi?
Quando sono programmati per la polarità positiva si accende D5, quando sono programmati con polarità negativa si accende D6.
Provo a riformulare la domanda. Nel seguente caso:
- generatore A programmato per polarità positiva;
- generatore B programmato per polarità negativa;
che led deve accendersi?
Big fan of ⋮ƎlectroYou! Ausili per disabili e anziani su ⋮ƎlectroYou
Caratteri utili: À È É Ì Ò Ó Ù α β γ δ ε η θ λ μ π ρ σ τ φ ω Ω º ª ² ³ √ ∛ ∜ ₀ ₁ ₂ ₃ ₄ ₅ ₆ ∃ ∄ ∆ ∈ ∉ ± ∓ ∾ ≃ ≈ ≠ ≤ ≥
Caratteri utili: À È É Ì Ò Ó Ù α β γ δ ε η θ λ μ π ρ σ τ φ ω Ω º ª ² ³ √ ∛ ∜ ₀ ₁ ₂ ₃ ₄ ₅ ₆ ∃ ∄ ∆ ∈ ∉ ± ∓ ∾ ≃ ≈ ≠ ≤ ≥
0
voti
GuidoB ha scritto:franticEY ha scritto:GuidoB ha scritto:Se i due generatori hanno polarità opposte, che led deve accendersi?
Quando sono programmati per la polarità positiva si accende D5, quando sono programmati con polarità negativa si accende D6.
Provo a riformulare la domanda. Nel seguente caso:
- generatore A programmato per polarità positiva;
- generatore B programmato per polarità negativa;
che led deve accendersi?
In teoria dovrebbero ricevere un comando di cambio polarità nello stesso momento, asincrono di qualche secondo. Nel transitorio di cambio polarità, quindi uno positivo e uno negativo, immagino sia difficile non passare per lo zero, quindi led spenti per qualche secondo.
0
voti
Tu pero' dici anche :
Questo e' in contrasto con il comportamento che descrivi,
dove, ovviamente, nel tempo che passi con i led spenti, il carico e' ovviamente spento.
Probabilmente si puo fare in un altro modo, ma e' necessario che uno dei due alimentatori prevalga sull'altro, cioe' che sia l'alimentatore "primario", che prevale, a determinare in che modo il "secondario" verra' collegato o scollegato (salvo in caso di mancanza di tensione sul secondario, che in quel caso dovra' essere scollegato dal circuito per evitare corti di ritorno), mentre il "secondario" sara' libero di invertire a piacere solo in caso di guasto del primario (ad esempio, in caso di disconnessione o mancanza di tensione del primario, il secondario non sara' piu limitato nella connessione, e contestualmente il primario verra' scollegato per evitare corti di ritorno)
Esempi:
1) il primario commuta prima del secondario: la tensione di uscita si inverte ed il secondario viene scollegato finche' non commuta anche lui, poi riconnesso
2) il secondario commuta prima del primario: la tensione di uscita NON si inverte, il secondario viene scollegato finche' il primario non si inverte anche lui, a quel punto la tensione di uscita si inverte ed il secondario viene ricollegato
Credo sia possibile farlo con una piccola MCU e due coppie di mosfet di potenza in antiserie (a formare interruttori AC)
E' questo che vorresti fare ?
EDIT: ma giusto per curiosita', cosa sarebbero i carichi che necessitano di un'alimentazione del genere ?
franticEY ha scritto: il cambio di polarità avviene in maniera non sincrona in un tempo di qualche secondo ed il carico non dovrebbe spegnersi durante questo tempo.
Questo e' in contrasto con il comportamento che descrivi,
franticEY ha scritto:immagino sia difficile non passare per lo zero, quindi led spenti per qualche secondo.
dove, ovviamente, nel tempo che passi con i led spenti, il carico e' ovviamente spento.
Probabilmente si puo fare in un altro modo, ma e' necessario che uno dei due alimentatori prevalga sull'altro, cioe' che sia l'alimentatore "primario", che prevale, a determinare in che modo il "secondario" verra' collegato o scollegato (salvo in caso di mancanza di tensione sul secondario, che in quel caso dovra' essere scollegato dal circuito per evitare corti di ritorno), mentre il "secondario" sara' libero di invertire a piacere solo in caso di guasto del primario (ad esempio, in caso di disconnessione o mancanza di tensione del primario, il secondario non sara' piu limitato nella connessione, e contestualmente il primario verra' scollegato per evitare corti di ritorno)
Esempi:
1) il primario commuta prima del secondario: la tensione di uscita si inverte ed il secondario viene scollegato finche' non commuta anche lui, poi riconnesso
2) il secondario commuta prima del primario: la tensione di uscita NON si inverte, il secondario viene scollegato finche' il primario non si inverte anche lui, a quel punto la tensione di uscita si inverte ed il secondario viene ricollegato
Credo sia possibile farlo con una piccola MCU e due coppie di mosfet di potenza in antiserie (a formare interruttori AC)
E' questo che vorresti fare ?
EDIT: ma giusto per curiosita', cosa sarebbero i carichi che necessitano di un'alimentazione del genere ?
"Sopravvivere" e' attualmente l'unico lusso che la maggior parte dei Cittadini italiani,
sia pure a costo di enormi sacrifici, riesce ancora a permettersi.
sia pure a costo di enormi sacrifici, riesce ancora a permettersi.
-

Etemenanki
9.517 3 6 10 - Master

- Messaggi: 5940
- Iscritto il: 2 apr 2021, 23:42
- Località: Dalle parti di un grande lago ... :)
0
voti
Se il carico può essere collegato con due soli fili, si può fare con un ponte H.
Metti un ponte raddrizzatore all'uscita di ogni alimentatore (totale 4 + 4 = 8 diodi).
Colleghi insieme le due uscite positive dei due ponti raddrizzatori e lo stesso fai con le uscite negative.
Così ottieni i due generatori in parallelo, e indipendentemente dalla polarità di ciascuno, avrai sempre un positivo e un negativo fissi su due fili all'uscita dei ponti raddrizzatori.
Su questi fili colleghi un ponte H (4 mosfet più la circuiteria di comando). Comandi la polarità d'uscita del ponte H con la polarità del primo alimentatore.
Se tu potessi collegare il carico con 3 fili, potresti fare tutto con 8 diodi, senza ponte H.
Ti consiglio di spiegare meglio che cosa vuoi fare, non come vorresti farlo. Perché potrebbe esserci una soluzione più semplice che invertire la polarità di due generatori.
E, come ti hanno già chiesto: qual è l'entità del carico? Cioè quanta corrente assorbe ogni ramo?
Metti un ponte raddrizzatore all'uscita di ogni alimentatore (totale 4 + 4 = 8 diodi).
Colleghi insieme le due uscite positive dei due ponti raddrizzatori e lo stesso fai con le uscite negative.
Così ottieni i due generatori in parallelo, e indipendentemente dalla polarità di ciascuno, avrai sempre un positivo e un negativo fissi su due fili all'uscita dei ponti raddrizzatori.
Su questi fili colleghi un ponte H (4 mosfet più la circuiteria di comando). Comandi la polarità d'uscita del ponte H con la polarità del primo alimentatore.
Se tu potessi collegare il carico con 3 fili, potresti fare tutto con 8 diodi, senza ponte H.
Ti consiglio di spiegare meglio che cosa vuoi fare, non come vorresti farlo. Perché potrebbe esserci una soluzione più semplice che invertire la polarità di due generatori.
E, come ti hanno già chiesto: qual è l'entità del carico? Cioè quanta corrente assorbe ogni ramo?
Big fan of ⋮ƎlectroYou! Ausili per disabili e anziani su ⋮ƎlectroYou
Caratteri utili: À È É Ì Ò Ó Ù α β γ δ ε η θ λ μ π ρ σ τ φ ω Ω º ª ² ³ √ ∛ ∜ ₀ ₁ ₂ ₃ ₄ ₅ ₆ ∃ ∄ ∆ ∈ ∉ ± ∓ ∾ ≃ ≈ ≠ ≤ ≥
Caratteri utili: À È É Ì Ò Ó Ù α β γ δ ε η θ λ μ π ρ σ τ φ ω Ω º ª ² ³ √ ∛ ∜ ₀ ₁ ₂ ₃ ₄ ₅ ₆ ∃ ∄ ∆ ∈ ∉ ± ∓ ∾ ≃ ≈ ≠ ≤ ≥
9 messaggi
• Pagina 1 di 1
Chi c’è in linea
Visitano il forum: Nessuno e 198 ospiti

Elettrotecnica e non solo (admin)
Un gatto tra gli elettroni (IsidoroKZ)
Esperienza e simulazioni (g.schgor)
Moleskine di un idraulico (RenzoDF)
Il Blog di ElectroYou (webmaster)
Idee microcontrollate (TardoFreak)
PICcoli grandi PICMicro (Paolino)
Il blog elettrico di carloc (carloc)
DirtEYblooog (dirtydeeds)
Di tutto... un po' (jordan20)
AK47 (lillo)
Esperienze elettroniche (marco438)
Telecomunicazioni musicali (clavicordo)
Automazione ed Elettronica (gustavo)
Direttive per la sicurezza (ErnestoCappelletti)
EYnfo dall'Alaska (mir)
Apriamo il quadro! (attilio)
H7-25 (asdf)
Passione Elettrica (massimob)
Elettroni a spasso (guidob)
Bloguerra (guerra)




