Cos'è ElectroYou | Login Iscriviti

ElectroYou - la comunità dei professionisti del mondo elettrico

Mistero out elettrostimolatore

Elettronica lineare e digitale: didattica ed applicazioni

Moderatori: Foto Utentecarloc, Foto Utenteg.schgor, Foto UtenteBrunoValente, Foto UtenteIsidoroKZ

0
voti

[1] Mistero out elettrostimolatore

Messaggioda Foto UtenteAtomo » 3 nov 2022, 9:56

Buongiorno a tutti,

premesso che sono un programmatore e mi diletto nell'elettronica...

gentilmente mi serve un aiuto a una cosa che non riesco a darmi una spiegazione... :shock:

voglio sostituire il microprocessore (attualmente un PIC16F64) a un apparecchio elettrostimolatore e quindi riscrivere il firmware (userò un micro atmega1284).
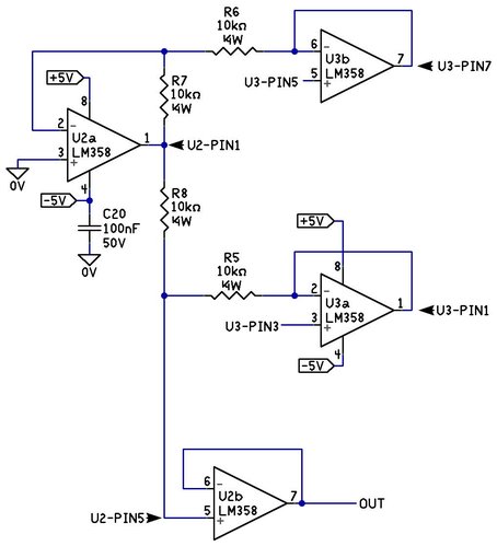
Ho ricavato i segnali e la parte di circuito interessata all'out.

xforum.jpg


di seguito i segnali generati dal micro...
su U3-PIN3:

U3_PIN3_ORIG_COPIA.jpg


su U3-PIN5:(il segnale ha il dutycycle che varia ogni 20ms partendo dal 10% fino ad arrivare al 60% e poi ripete...)
U3_PIN5_ORIG_COPIA.jpg
Avatar utente
Foto UtenteAtomo
56 1 5
Frequentatore
Frequentatore
 
Messaggi: 173
Iscritto il: 4 giu 2012, 15:48

0
voti

[2] Re: Mistero out elettrostimolatore

Messaggioda Foto UtenteKagliostro » 3 nov 2022, 10:05

OK, ma il problema ..... qual'e' ?

K
Avatar utente
Foto UtenteKagliostro
6.396 4 5 7
Master
Master
 
Messaggi: 4827
Iscritto il: 19 set 2012, 11:32

0
voti

[3] Re: Mistero out elettrostimolatore

Messaggioda Foto Utenteclaudiocedrone » 3 nov 2022, 10:13

Che gli "impulsi" generati dalla copia sono più larghi di quelli generati dall'originale.
"Non farei mai parte di un club che accettasse la mia iscrizione" (G. Marx)
Avatar utente
Foto Utenteclaudiocedrone
21,3k 4 7 9
Master EY
Master EY
 
Messaggi: 15300
Iscritto il: 18 gen 2012, 13:36

0
voti

[4] Re: Mistero out elettrostimolatore

Messaggioda Foto UtenteAtomo » 3 nov 2022, 10:23

questi sono i segnali misurati in vari punti del circuito...
U2_PIN1:
U2_PIN1.jpg


U2_PIN5: ***** PERCHE' SONO DIVERSI ?????? ***** :shock: :shock: :shock: :shock:

U2_PIN5.jpg


e di conseguenza non ho l'out come da originale...???? :shock: :shock: :shock: :shock:

OUT:

U2_PIN6.jpg


Come si vede l'out originale è una somma dei due segnali, con il dutycycle del secondo segnale variabile...

l'out che sono riuscito a generare invece, il segnale con il dutycycle variabile non viene sommato al primo e non scende nella parte negativa...

Dove è il problema? i segnali che ho generato con il microprocessore sono simili..!!
Avatar utente
Foto UtenteAtomo
56 1 5
Frequentatore
Frequentatore
 
Messaggi: 173
Iscritto il: 4 giu 2012, 15:48

0
voti

[5] Re: Mistero out elettrostimolatore

Messaggioda Foto UtenteAtomo » 3 nov 2022, 10:29

Kagliostro ha scritto:OK, ma il problema ..... qual'e' ?

K

si hai ragione.. di seguito ho descritto il problema... una spiegazione per piacere mi sto ingrippando... :(
Avatar utente
Foto UtenteAtomo
56 1 5
Frequentatore
Frequentatore
 
Messaggi: 173
Iscritto il: 4 giu 2012, 15:48

0
voti

[6] Re: Mistero out elettrostimolatore

Messaggioda Foto Utenteluxinterior » 3 nov 2022, 10:35

Non ho le idee chiare ma procedendo a intuito se il problema è figlio della sostituzione dle micro io controllerei la configurazione delle porte del micro Pullup/pulldn open collector pushpull
Lo dico non offenderti ma non vedendo uno pensa chissà cosa e poi invece... I pin dei due micro non sono collegati in parallelo sullo stesso circuito lavori su due circuiti distinti corretto?
Avatar utente
Foto Utenteluxinterior
4.311 3 4 9
Master EY
Master EY
 
Messaggi: 2690
Iscritto il: 6 gen 2016, 17:48

0
voti

[7] Re: Mistero out elettrostimolatore

Messaggioda Foto UtenteAtomo » 3 nov 2022, 10:48

luxinterior ha scritto:Lo dico non offenderti ma non vedendo uno pensa chissà cosa e poi invece... I pin dei due micro non sono collegati in parallelo sullo stesso circuito lavori su due circuiti distinti corretto?


tranquillo... risolviamo questo mistero... :D

No... lavoro sullo stesso circuito... ovviamente ho scollegato i due pin del micro originale (fortunatamente e su zoccolo... :-) e ho collegato i pin del mio micro...
Avatar utente
Foto UtenteAtomo
56 1 5
Frequentatore
Frequentatore
 
Messaggi: 173
Iscritto il: 4 giu 2012, 15:48

0
voti

[8] Re: Mistero out elettrostimolatore

Messaggioda Foto UtenteEtemenanki » 3 nov 2022, 11:26

[quote="Atomo"... ovviamente ho scollegato i due pin del micro originale (fortunatamente e su zoccolo... :-) e ho collegato i pin del mio micro...[/quote]

Uhm, in che modo ? ... fili volanti ? ... sono molto lunghi, o presentano giri di massa diversi ? ... il tuo micro ha una corrente di uscita almeno pari a quella del PIC originale, sui pin ?

Scusa se sono domande generiche e banali, ma senza avere il circuito davanti per fare dei test, posso solo cercare di indovinare.
"Sopravvivere" e' attualmente l'unico lusso che la maggior parte dei Cittadini italiani,
sia pure a costo di enormi sacrifici, riesce ancora a permettersi.
Avatar utente
Foto UtenteEtemenanki
9.507 3 6 10
Master
Master
 
Messaggi: 5935
Iscritto il: 2 apr 2021, 23:42
Località: Dalle parti di un grande lago ... :)

0
voti

[9] Re: Mistero out elettrostimolatore

Messaggioda Foto UtenteAtomo » 3 nov 2022, 11:43

il mio micro è alimentato direttamente con gli stessi 5V del micro originale..
i fili di collegamento dei due segnali sono max 20cm...

ho controllato... l'atmel ha una corrente per pin max 40mA menter il PIC arriva a 25mA max...
quindi non dovrebbe essere questo il problema...
Avatar utente
Foto UtenteAtomo
56 1 5
Frequentatore
Frequentatore
 
Messaggi: 173
Iscritto il: 4 giu 2012, 15:48

0
voti

[10] Re: Mistero out elettrostimolatore

Messaggioda Foto UtenteAtomo » 3 nov 2022, 11:45

ma potrebbe essere un discorso di sincronizzazione dei due segnali?

Perche i due segnali non si sommano e il segnale con il dutycycle variabile non va nella parte negativa?
Avatar utente
Foto UtenteAtomo
56 1 5
Frequentatore
Frequentatore
 
Messaggi: 173
Iscritto il: 4 giu 2012, 15:48

Prossimo

Torna a Elettronica generale

Chi c’è in linea

Visitano il forum: Nessuno e 39 ospiti