Ciao a tutti.
Qualche tempo fa ho realizzato una bussola da interfacciare ad un simulatore di volo.
in pratica, un display a 7 segmenti a 3 cifre (SH3361AS) mi visualizza l'angolo di rotta, mentre 16 led rettangolari rossi mi visualizzano la direzione sulla rosa dei venti (N-NNE-NE-ENE-EST etc ect).
Esempio pratico: rotta 090 (EST) si accende il led corrispondente a EST; rotta 115 si accenderà quello relativo a ESE, e così via.
Funziona perfettamente.
Ho deciso di riprodurlo ma in scala ridotta, utilizzando sempre lo stesso tipo di display, ma per ridurre le dimensioni ho optato per led SMD 1206, questa volta verdi.
Il risultato è effettivamente molto piccolo (circa 40*40mm), ma non funziona; o meglio funziona a metà.
Infatti l'angolo di rotta mi viene correttamente visualizzato, ma i led verdi rimangono sempre costantemente accesi.
Per testare il tutto, uso uno sketch che in pratica conta da 000 a 359 (visualizzato sul display), e a seconda del numero (o meglio nel suo intervallo) accende il corrispondente led.
Lo sketch all'inizio fa anche un test di tutti i led: il test consiste nel visualizzare numeri e lettere nel display, sfruttando tutta la matrice possibile (insomma un test standard del max7219 come se ne trovano in rete - e infatti quello uso).
Ovviamente il display visualizzerà numeri e lettere, mentre i 16 led si accenderanno/spegneranno in maniera "disordinata".
Il test dei led funziona come mi aspetto (e quindi vedo i led verdi accendersi/spegnersi in una sequenza disordinata - anche se rimangono tutti sempre accesi fiochi....), ma quando poi c'è da eseguire la parte che simula la bussola, rimangono accesi fissi e splendenti, mente sul display girano correttamente i numeri da 000 a 359.
Domanda: cosa c'è che sbaglio?
L'unica "variabile", credo, nell'uso del MAX7219 è la resistenza; calcolata per i led rossi (se ricordo bene ho usato una resistenza da 10K) il circuito (quello grande) funziona.
Attualmente sto usando lo stesso valore anche per quello rimpicciolito....
MAX7219 - problema con led diversi
29 messaggi
• Pagina 1 di 3 • 1, 2, 3
0
voti
0
voti
Senza lo schema con cui li hai collegati (e magari un paio di foto a fuoco per cercare di capire se ci sono guasti, anche se dalle foto e' difficile), sara' dura riuscire a darti una risposta che possa esserti utile 
Ad esempio:
Questo l'altro circuito lo fa ? ... se no, ecco che gia potrebbe esserci un altro problema.
Ad esempio:
Jocman ha scritto:... anche se rimangono tutti sempre accesi fiochi....
Questo l'altro circuito lo fa ? ... se no, ecco che gia potrebbe esserci un altro problema.
"Sopravvivere" e' attualmente l'unico lusso che la maggior parte dei Cittadini italiani,
sia pure a costo di enormi sacrifici, riesce ancora a permettersi.
sia pure a costo di enormi sacrifici, riesce ancora a permettersi.
-

Etemenanki
9.517 3 6 10 - Master

- Messaggi: 5940
- Iscritto il: 2 apr 2021, 23:42
- Località: Dalle parti di un grande lago ... :)
0
voti
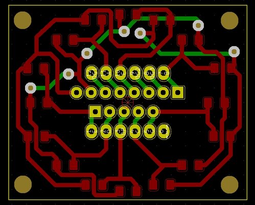
Allego lo schema del circuito e una foto del circuito in funzione durante il test (si vede che alcuni led verdi sono accesi appena appena, mentre quelli in fase test sono completamente accesi).
Sto provando a fare dei test software "personalizzati" (una semplice ciclo che accende e spegne in sequenza ogni singolo led), i segmenti del display fanno quello che mi aspetto ma quando tocca ai led verdi stavolta rimangono sempre accesi (quindi non li vedo accendersi e spegnersi come per il display), non ne vogliono sapere di spegnersi.
L'unico modo di farli spegnere è scollegare il filo che li connette al piedino del MAX (tolgo il collegamento al digit 3 e si spegne la metà dei led verdi, levando il collegamento al digit 4 si spegne l'altra metà)
Sto provando a fare dei test software "personalizzati" (una semplice ciclo che accende e spegne in sequenza ogni singolo led), i segmenti del display fanno quello che mi aspetto ma quando tocca ai led verdi stavolta rimangono sempre accesi (quindi non li vedo accendersi e spegnersi come per il display), non ne vogliono sapere di spegnersi.
L'unico modo di farli spegnere è scollegare il filo che li connette al piedino del MAX (tolgo il collegamento al digit 3 e si spegne la metà dei led verdi, levando il collegamento al digit 4 si spegne l'altra metà)
0
voti
Il circuito e' lo stesso della versione funzionante, pero' i catodi comuni dei verdi NON hanno le connessioni in comune con i catodi dei led rossi dei display, giusto ?
I led verdi hanno una VF maggiure di quelli rossi, se fossero direttamente in parallelo un led rosso ed un led verde, il verde non si dovrebbe proprio accendere, mentre li li multiplexi in modo indipendente con il MAX, pero' i verdi si accendono anche quando non dovrebbero ? ... strano, come sono collegati ai pin del MAX ?
EDIT: sei anche sicuro che non ci sia qualche microponticello, di stagno o altro, neppure sotto i led dove hai fatto passare le piste di altri led, giusto ?
I led verdi hanno una VF maggiure di quelli rossi, se fossero direttamente in parallelo un led rosso ed un led verde, il verde non si dovrebbe proprio accendere, mentre li li multiplexi in modo indipendente con il MAX, pero' i verdi si accendono anche quando non dovrebbero ? ... strano, come sono collegati ai pin del MAX ?
EDIT: sei anche sicuro che non ci sia qualche microponticello, di stagno o altro, neppure sotto i led dove hai fatto passare le piste di altri led, giusto ?
"Sopravvivere" e' attualmente l'unico lusso che la maggior parte dei Cittadini italiani,
sia pure a costo di enormi sacrifici, riesce ancora a permettersi.
sia pure a costo di enormi sacrifici, riesce ancora a permettersi.
-

Etemenanki
9.517 3 6 10 - Master

- Messaggi: 5940
- Iscritto il: 2 apr 2021, 23:42
- Località: Dalle parti di un grande lago ... :)
0
voti
Si, ho usato lo stesso schema e cambiato solo il PCB, essendo passato da led standard rettangolari a quelli SMD
I catodi comuni vanno a 2 digit separate, la 3 e la 4 (una ogni 8 led - sono 16), mentre gli anodi vanno a gruppi di 2 per ogni lettera (segmenti)
Esatto, rimangono sempre accesi.
Per collegarli al MAX (che è su un suo modulo autocostruito - funziona regolarmente, lo uso per testare i vari display) uso dei cavi dupont.
Quanto a microponticelli, ogni led che saldavo verificavo proprio che non ci fossero corti.
Mi hai messo una pulce nell'orecchio, però....
Ricontrollo tutto (non ho controllato quando ho saldato tutti i rimanenti terminali.)
Comunque, giusto per cronaca, questi sono i due video che ho girato alle due versioni (grande e piccola), per vedere un po' meglio cosa mi aspetterei e cosa ottengo.
https://www.dropbox.com/s/293m00puf4cpd7x/VID_20220314_172258.mp4?dl=0
https://www.dropbox.com/s/rraayif3alnr4ao/VID_20221207_083242.mp4?dl=0
I catodi comuni vanno a 2 digit separate, la 3 e la 4 (una ogni 8 led - sono 16), mentre gli anodi vanno a gruppi di 2 per ogni lettera (segmenti)
pero' i verdi si accendono anche quando non dovrebbero ?
Esatto, rimangono sempre accesi.
Per collegarli al MAX (che è su un suo modulo autocostruito - funziona regolarmente, lo uso per testare i vari display) uso dei cavi dupont.
Quanto a microponticelli, ogni led che saldavo verificavo proprio che non ci fossero corti.
Mi hai messo una pulce nell'orecchio, però....
Ricontrollo tutto (non ho controllato quando ho saldato tutti i rimanenti terminali.)
Comunque, giusto per cronaca, questi sono i due video che ho girato alle due versioni (grande e piccola), per vedere un po' meglio cosa mi aspetterei e cosa ottengo.
https://www.dropbox.com/s/293m00puf4cpd7x/VID_20220314_172258.mp4?dl=0
https://www.dropbox.com/s/rraayif3alnr4ao/VID_20221207_083242.mp4?dl=0
0
voti
Ho ricontrollato, ma non ho corti...
Ho provato anche solo col tester (in continuità), e collegando il puntale positivo all'ingresso dell'anodo 1 e poi andando a cercare gli 8 led collegati, si accendono regolarmente; stessa cosa per l'anodo 2.
Ho provato anche a cambiare MAX (non sia mai con tutti i test che l'ho usato si fosse danneggiato), ma non è cambiato nulla....
L'unica cosa mi che mi verrebbe da fare adesso è solo rivedere il PCB a livello di disegno. Forse ho toppato qualche via passante, ma non mi spiegherei perché allora testandoli singolarmente funzionano come dovrebbero...
Ho provato anche solo col tester (in continuità), e collegando il puntale positivo all'ingresso dell'anodo 1 e poi andando a cercare gli 8 led collegati, si accendono regolarmente; stessa cosa per l'anodo 2.
Ho provato anche a cambiare MAX (non sia mai con tutti i test che l'ho usato si fosse danneggiato), ma non è cambiato nulla....
L'unica cosa mi che mi verrebbe da fare adesso è solo rivedere il PCB a livello di disegno. Forse ho toppato qualche via passante, ma non mi spiegherei perché allora testandoli singolarmente funzionano come dovrebbero...
0
voti
Scommettiamo che durante il multiplexing manca il tempo di spegnimento tra un cambio e l'altro?
E con led più efficienti si nota?
E con led più efficienti si nota?
-

standardoil
547 2 4 - Stabilizzato

- Messaggi: 423
- Iscritto il: 15 lug 2022, 19:14
0
voti
Nel caso? Soluzioni?
Nell'ignoranza mi sto procurando dei 1206 rossi (magari lo stesso colore gli piace di piu),anche se questo comporterebbe rifare il PCB (staccare gli SMD non mi viene tanto bene....), però se riuscissi a farlo funzionare con quelli verdi non mi dispiacerebbe...
Nell'ignoranza mi sto procurando dei 1206 rossi (magari lo stesso colore gli piace di piu),anche se questo comporterebbe rifare il PCB (staccare gli SMD non mi viene tanto bene....), però se riuscissi a farlo funzionare con quelli verdi non mi dispiacerebbe...
0
voti
Non è un problema,in giornata appena posso (oggi mi tocca fare l'albero con la mugliera
) lo posto, non sono "geloso" dei miei programmi
, anche perché come programmatore sono una schiappa totale, è un miracolo quando funzionano.
29 messaggi
• Pagina 1 di 3 • 1, 2, 3
Chi c’è in linea
Visitano il forum: Nessuno e 10 ospiti

Elettrotecnica e non solo (admin)
Un gatto tra gli elettroni (IsidoroKZ)
Esperienza e simulazioni (g.schgor)
Moleskine di un idraulico (RenzoDF)
Il Blog di ElectroYou (webmaster)
Idee microcontrollate (TardoFreak)
PICcoli grandi PICMicro (Paolino)
Il blog elettrico di carloc (carloc)
DirtEYblooog (dirtydeeds)
Di tutto... un po' (jordan20)
AK47 (lillo)
Esperienze elettroniche (marco438)
Telecomunicazioni musicali (clavicordo)
Automazione ed Elettronica (gustavo)
Direttive per la sicurezza (ErnestoCappelletti)
EYnfo dall'Alaska (mir)
Apriamo il quadro! (attilio)
H7-25 (asdf)
Passione Elettrica (massimob)
Elettroni a spasso (guidob)
Bloguerra (guerra)
