Ciao a tutti
Ho un traino la cui circonferenza è mm. 1016
Ogni giro dell'albero del traino viene letto da un sensore di prossimità E2E-X2F1-G [DC 3-wire PNP collector load built-in output]
Quindi 1 impulso = 1016 mm
A valle del traino c'è un avvolgitore, che avvolge il materiale in bobine di varie misure
Quello che vorrei realizzare è un piccolo quadro di controllo che:
1) riceve il segnale dal sensore PNP
2) incrementa il contatore
3) quando il contatore arriva ai metri [impulsi] impostati suona una sirena [quindi contatore programmabile 0-9999]
4) fino a che non si preme il pulsante reset del contatore o un pulsante sul quadro la sirena suona ed il contatore conta comunque
Avevo pensato ad un quadro elettrico così composto
Contatore programmabile
Pulsante di reset del contatore
Nel quadro elettrico dell'avvolgitore, ho già "disponibile" 230Vac, 36Vac-Vdc, 24Vac-Vdc
Però ho molta confusione
Ovvero come scelgo il conta impulsi?
Come alimento il sensore di prossimità? Ovvero lo alimento con la 24Vdc del quadro o devo scegliere un conta impulsi che lo alimenti?
Ed il pulsante di reset? Sempre alimentato da 24Vdc oppure sempre alimentato da conta impulsi?
Conta impulsi: aiuto scelta e qualche dritta
Moderatori:
carloc,
g.schgor,
BrunoValente,
IsidoroKZ
19 messaggi
• Pagina 1 di 2 • 1, 2
0
voti
Nuova Elettronica aveva in kit un contatore programmabile up/down con tanto di display e se ben ricordo aveva pure l'ingresso già fornito di circuito antirimbalzo e relè d'uscita.
Sicuramente ci sarà già un prodotto finito.
Per passatempo ti aiuto nella ricerca.
Sicuramente ci sarà già un prodotto finito.
Per passatempo ti aiuto nella ricerca.
0
voti
Siccome sono pigro (si può fare anche senza) andrei di microcontrollore, ARDUCOSO va benissimo
Il tuo sensore sembra un semplice contatto che si chiude, se è già polarizato ci metti un rele in serie altrimenti lo polarizi a 5V e mandi tutto al arducoso
Se è FT1 il sensore basta mettersi in parallelo a K5

Il tuo sensore sembra un semplice contatto che si chiude, se è già polarizato ci metti un rele in serie altrimenti lo polarizi a 5V e mandi tutto al arducoso
Se è FT1 il sensore basta mettersi in parallelo a K5

0
voti
ThEnGi ha scritto:Siccome sono pigro (si può fare anche senza) andrei di microcontrollore, ARDUCOSO va benissimo
Il tuo sensore sembra un semplice contatto che si chiude, se è già polarizato ci metti un rele in serie altrimenti lo polarizi a 5V e mandi tutto al arducoso
Se è FT1 il sensore basta mettersi in parallelo a K5
ciao, con Arduino ed un uso intensivo e le cariche elettrostatiche del materiale ho già avuto diversi problemi di affidabilità, per quello pensavo a componenti "industriali"
https://www.gabrieleascione.it/prospett ... 1X_2H4.pdf
questo potrebbe fare al caso mio?
-

CrasHBoneS
15 2 - Messaggi: 20
- Iscritto il: 29 set 2022, 13:43
0
voti
CrasHBoneS ha scritto:cariche elettrostatiche del materiale
Dipende come lo utilizi, ho un "progettino" sensore + DL che è installato dentro un centro di trasformazione e li di campi magnetici ne hai a bizeffe, parliamo che un paio di spire di filo accendono i led.
Una volta implementati i corretti sistemi di protezione il chip è robusto ! (parlo del 328p)
Arduino PLC
Poi se vuoi qualcosa già fatto è un altro discorso !

0
voti
L'elettronica improvvisata fa di questi brutti scherzi, (puo capitare anche se è ben progettata, figuriamoci).CrasHBoneS ha scritto:ciao, con Arduino ed un uso intensivo e le cariche elettrostatiche del materiale ho già avuto diversi problemi di affidabilità, per quello pensavo a componenti "industriali"
Anche io andrei di microcontrollore.
La ruota la puoi dotare di magnetino? la puoi modificare facendoci una tacca, od un foro? quindi potresti leggere con sensore di prossimità, ed elaborare con circuito industriale, PLC? Non l'ho mai usato.
saluti.
-

lelerelele
4.899 3 7 9 - Master

- Messaggi: 5505
- Iscritto il: 8 giu 2011, 8:57
- Località: Reggio Emilia
0
voti
lelerelele ha scritto:
La ruota la puoi dotare di magnetino? la puoi modificare facendoci una tacca, od un foro? quindi potresti leggere con sensore di prossimità, ed elaborare con circuito industriale, PLC? Non l'ho mai usato.
saluti.
la ruota ha già il suo PNP, ed anche io avevo pensato di farlo con arduino con questi componenti
collegamento PNP
https://www.omch.co/it/npn-and-pnp-proximity-sensors/
relè
https://www.tme.eu/it/details/ly2-12dc/ ... ly2-12vdc/
zoccolo
https://www.tme.eu/it/details/ptf08a-e/ ... ori/omron/
ho già "tutto" per arduino, display, pulsanti ed il suo quadretto già alimentato con la 12V e la sirena
perché tempo fa avevo fatto un progetto con un sensore ottico che rilevava bollini bianchi su un prodotto estruso di colore nero
-

CrasHBoneS
15 2 - Messaggi: 20
- Iscritto il: 29 set 2022, 13:43
0
voti
Dubbio
Un sensore PNP può essere alimentato con qualsiasi tensione?
Soffermandomi sul prodotto indicato
https://www.gabrieleascione.it/prospett ... 1X_2H4.pdf
Il modello B1X32H4 prevede alimentazione a 24 Vdc che prendo a valle del raddrizzatore G1
Poi collego il sensore PNP come indicato in figura 6, e qui nasce la prima domanda: perché in figura dice che il filo NERO va portato agli ingressi IN1, IN2 e fino a qui tutto chiaro, ma anche agli ingressi RST e GT?
Posso capire l'ingresso GT [gran total] ma perché dovrei portare l'uscita del PNP all'ingresso digitale RESET?
Poi avevo pensato di portare la +12 al pulsante di RESET in modo che quando lo premo, collegandolo all'ingresso RST faccio il reset del contatore
Un sensore PNP può essere alimentato con qualsiasi tensione?
Soffermandomi sul prodotto indicato
https://www.gabrieleascione.it/prospett ... 1X_2H4.pdf
Il modello B1X32H4 prevede alimentazione a 24 Vdc che prendo a valle del raddrizzatore G1
Poi collego il sensore PNP come indicato in figura 6, e qui nasce la prima domanda: perché in figura dice che il filo NERO va portato agli ingressi IN1, IN2 e fino a qui tutto chiaro, ma anche agli ingressi RST e GT?
Posso capire l'ingresso GT [gran total] ma perché dovrei portare l'uscita del PNP all'ingresso digitale RESET?
Poi avevo pensato di portare la +12 al pulsante di RESET in modo che quando lo premo, collegandolo all'ingresso RST faccio il reset del contatore
-

CrasHBoneS
15 2 - Messaggi: 20
- Iscritto il: 29 set 2022, 13:43
0
voti
CrasHBoneS ha scritto:Dubbio
Un sensore PNP può essere alimentato con qualsiasi tensione?
mi rispondo da solo
Standard Models: 12 to 24 VDC, ripple (p-p): 10% max. (10 to 30 VDC)
-

CrasHBoneS
15 2 - Messaggi: 20
- Iscritto il: 29 set 2022, 13:43
0
voti
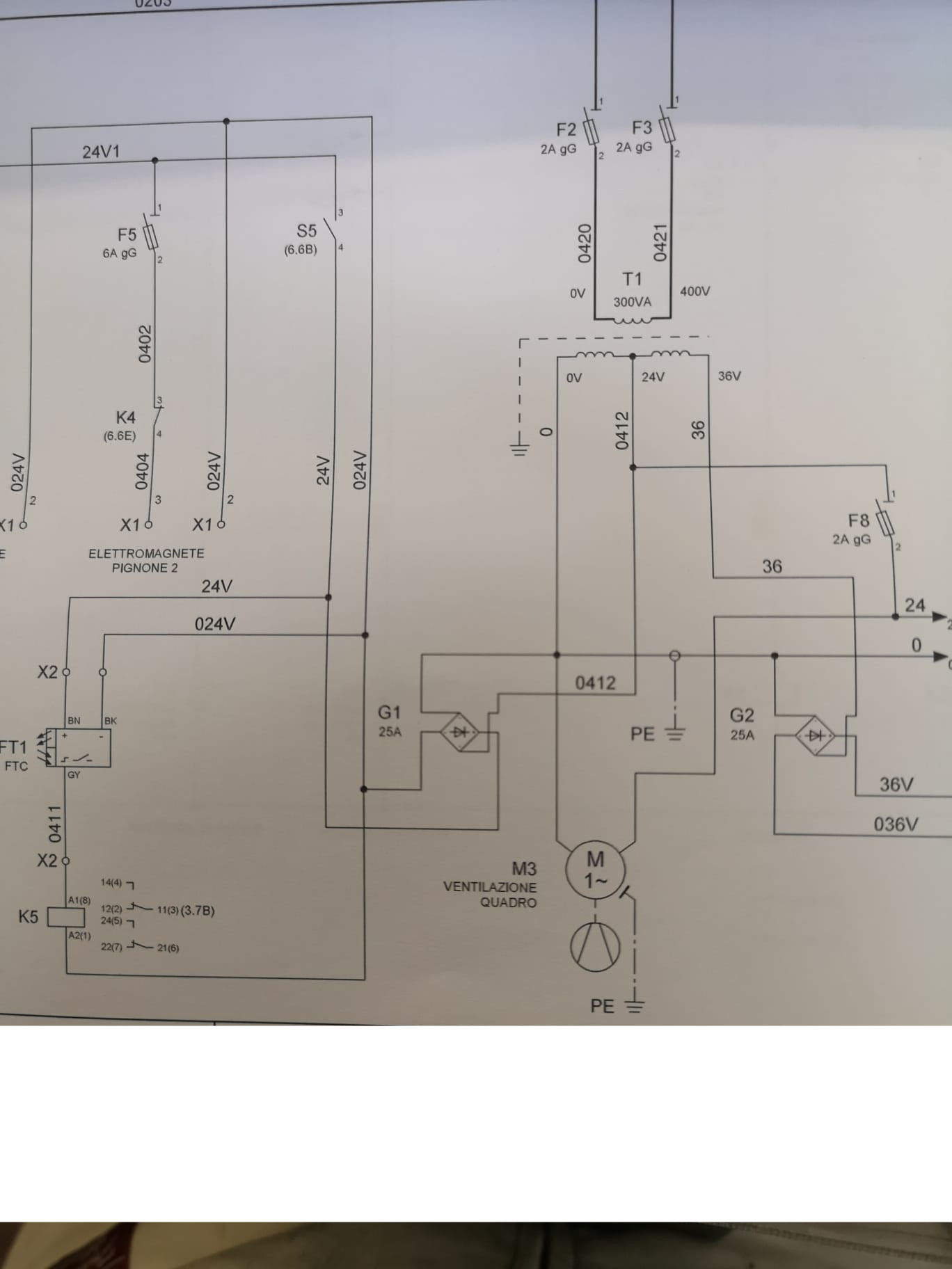
Con questo contatore, i collegamenti in figura sono corretti?
-

CrasHBoneS
15 2 - Messaggi: 20
- Iscritto il: 29 set 2022, 13:43
19 messaggi
• Pagina 1 di 2 • 1, 2
Chi c’è in linea
Visitano il forum: Google [Bot] e 116 ospiti

Elettrotecnica e non solo (admin)
Un gatto tra gli elettroni (IsidoroKZ)
Esperienza e simulazioni (g.schgor)
Moleskine di un idraulico (RenzoDF)
Il Blog di ElectroYou (webmaster)
Idee microcontrollate (TardoFreak)
PICcoli grandi PICMicro (Paolino)
Il blog elettrico di carloc (carloc)
DirtEYblooog (dirtydeeds)
Di tutto... un po' (jordan20)
AK47 (lillo)
Esperienze elettroniche (marco438)
Telecomunicazioni musicali (clavicordo)
Automazione ed Elettronica (gustavo)
Direttive per la sicurezza (ErnestoCappelletti)
EYnfo dall'Alaska (mir)
Apriamo il quadro! (attilio)
H7-25 (asdf)
Passione Elettrica (massimob)
Elettroni a spasso (guidob)
Bloguerra (guerra)


