Gentili Voi Tutti
Come posso regolare la velocità di un motore 220 volt 800 Watt a spazzole senza perdita di coppia ai bassi giri ?
Grazie
Regolatore Velocità Motore
Moderatori:
SandroCalligaro,
mario_maggi,
fpalone
20 messaggi
• Pagina 1 di 2 • 1, 2
0
voti
Non puoi non perdere coppia, non è un motore sincrono + Inverter
Classico circuitino con SCR ? Avvii ad una velocità più alta poi abbassi. solitamente superatta la coppia di avviamento il mantenimento è più facile.
Si potrebbe lavorare in "Closed loop" e fissando il numero di giri, ma la cosa si complica !
Qualche indicazione in più sul motore e destinazione d'uso

Classico circuitino con SCR ? Avvii ad una velocità più alta poi abbassi. solitamente superatta la coppia di avviamento il mantenimento è più facile.
Si potrebbe lavorare in "Closed loop" e fissando il numero di giri, ma la cosa si complica !
Qualche indicazione in più sul motore e destinazione d'uso

0
voti
Se hai voglia di lavorare un po' di meccanica puoi realizzare questo dispositivo http://web.tiscalinet.it/i2viu/electronic/convel.htm
1
voti
Il motore è di una impastatrice domestica . La scheda di regolazione si è "bruciata" ed è introvabile come ricambio
Dato che la meccanica è funzionante vorrei ripristinare la regolazione dei giri del motore ora collegato diretto a rete 220 volt
In rete ho trovati alcuni schemi di cui uno di Nuova Elettronica con SCR che però non funziona bene in quanto al motore arriva sola una semi onda .
Dato che la meccanica è funzionante vorrei ripristinare la regolazione dei giri del motore ora collegato diretto a rete 220 volt
In rete ho trovati alcuni schemi di cui uno di Nuova Elettronica con SCR che però non funziona bene in quanto al motore arriva sola una semi onda .
-

Gragnanese
20 3 - Messaggi: 19
- Iscritto il: 29 set 2019, 12:00
0
voti
Se non vuoi/riesci ad implementare un circuito closed loop, come consigliato
giannid19
Puoi provare ad usare un circuito con un TRIAC al posto del SCR e usi un DIAC per accenderlo, Link esempio
Per la tua applicazione serve un circuito con feedback quello proposto si basa sull BEMF. Servirebbe qualcosa di più raffinato ma probabilmente basta
Prova a condividere il modello dell'impastatrice, magari con la magia del forum troviamo la scheda originale

Puoi provare ad usare un circuito con un TRIAC al posto del SCR e usi un DIAC per accenderlo, Link esempio
Per la tua applicazione serve un circuito con feedback quello proposto si basa sull BEMF. Servirebbe qualcosa di più raffinato ma probabilmente basta
Prova a condividere il modello dell'impastatrice, magari con la magia del forum troviamo la scheda originale


0
voti
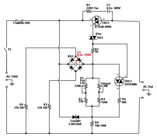
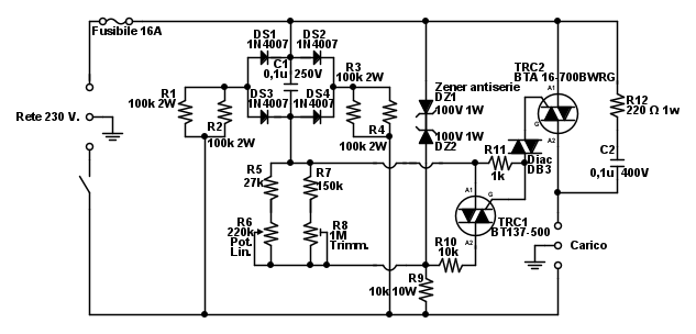
Questo funziona di sicuro, è tuttora in uso su diversi dispositivi a carico induttivo e motori a spazzola.
0
voti
Come ti è stato consigliato, usa un controllo di parzializzazione a triac, (ovvio che ad scr non va bene), questo tipo di controllo su motori a spazzole da un ottima coppia, certo che rimane un controllo non stabile nei giri, e qua la fa da padrone il tipo di circuito usato per innescare il triac, è solo da testare la soluzione migliore.Gragnanese ha scritto:Come posso regolare la velocità di un motore 220 volt 800 Watt a spazzole senza perdita di coppia ai bassi giri ?
saluti.
-

lelerelele
4.899 3 7 9 - Master

- Messaggi: 5505
- Iscritto il: 8 giu 2011, 8:57
- Località: Reggio Emilia
0
voti
Se lo schema proposto è funzionante ovvero se realmente testato lo realizzo
-

Gragnanese
20 3 - Messaggi: 19
- Iscritto il: 29 set 2019, 12:00
0
voti
Certo che è testato ed è tuttora utilizzato, quando serve.
Poi è stata realizzata anche un'altra versione ma è circuitalmente uguale, cambiano alcuni componenti.
Poi c'è una terza versione che è un merge delle due ma adesso non la trovo. Mi sembra che si trattasse della prima versione con alcune parti della seconda ma se la trovo pubblico lo schema.
Poi è stata realizzata anche un'altra versione ma è circuitalmente uguale, cambiano alcuni componenti.
Poi c'è una terza versione che è un merge delle due ma adesso non la trovo. Mi sembra che si trattasse della prima versione con alcune parti della seconda ma se la trovo pubblico lo schema.
20 messaggi
• Pagina 1 di 2 • 1, 2
Chi c’è in linea
Visitano il forum: Nessuno e 26 ospiti

Elettrotecnica e non solo (admin)
Un gatto tra gli elettroni (IsidoroKZ)
Esperienza e simulazioni (g.schgor)
Moleskine di un idraulico (RenzoDF)
Il Blog di ElectroYou (webmaster)
Idee microcontrollate (TardoFreak)
PICcoli grandi PICMicro (Paolino)
Il blog elettrico di carloc (carloc)
DirtEYblooog (dirtydeeds)
Di tutto... un po' (jordan20)
AK47 (lillo)
Esperienze elettroniche (marco438)
Telecomunicazioni musicali (clavicordo)
Automazione ed Elettronica (gustavo)
Direttive per la sicurezza (ErnestoCappelletti)
EYnfo dall'Alaska (mir)
Apriamo il quadro! (attilio)
H7-25 (asdf)
Passione Elettrica (massimob)
Elettroni a spasso (guidob)
Bloguerra (guerra)






