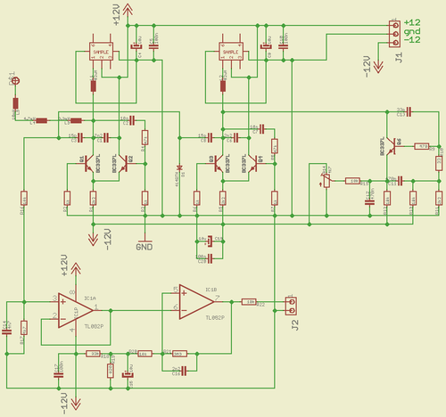
Ho buttato giu qualcosa al volo, questa parte "dovrebbe" essere la parte completa di generazione nota, piu il buffer ed uno stadio amplificatore da cui, se tutto funziona, si dovrebbe poter prelevare la nota (condizionali obbligatori, dato che non ho la possibilita' di fare dei test io), come schema e' "minimalista" ed abbastanza semplice, si puo anche realizzare su un pezzo di millefori volendo e con un po di attenzione al cablaggio, ma dato che c'ero ho buttato giu anche uno stampato ... per le MF ho fatto la piedinatura di quelle da 7.5x7.5mm, tipo quelle usate da loro, mentre per il potenziometro di azzeramento ho preferito metterlo come trimmer, per le prove, poi se funziona si potra' cablare come potenziometro esterno saldando i fili al posto del trimmer (potevo fare un connettore a parte, ma mi sembrava macchinoso solo per i test).
Il segnale di uscita va amplificato in qualche modo per sentirlo, dovrebbero bastare delle cassettine per PC o roba simile, per ora, e sarebbe meglio collegarle atteraverso un condensatore da un paio di uF fra pin di uscita ed ingresso dell'ampli.
Nello zip ci sono i due files Eagle ed anche tutti i gerber per JLCPCB, nel caso decidessi di far fare lo stampato invece di provare sulla millefori.
Fammi sapere se ti va bene cosi.
Fattibilità attuale Theremin Nuova Elettronica N. 247
0
voti
"Sopravvivere" e' attualmente l'unico lusso che la maggior parte dei Cittadini italiani,
sia pure a costo di enormi sacrifici, riesce ancora a permettersi.
sia pure a costo di enormi sacrifici, riesce ancora a permettersi.
-

Etemenanki
9.512 3 6 10 - Master

- Messaggi: 5940
- Iscritto il: 2 apr 2021, 23:42
- Località: Dalle parti di un grande lago ... :)
0
voti
L'ho guardato, e penso di provare a farlo su una millefori (così imparo anche qualcosa in più).
Adesso mi faccio l'elenco della spesa dei componenti necessari (con "molti" di scorta...).
Mi consigliate un sito dove prendere condensatori, resistenze, integrati, zoccoli...?
Grazie, ragnol
Adesso mi faccio l'elenco della spesa dei componenti necessari (con "molti" di scorta...).
Mi consigliate un sito dove prendere condensatori, resistenze, integrati, zoccoli...?
Grazie, ragnol
0
voti
Caro come il fuoco ma ha tutto: Rs components
Se sei vicino al negozio a est di milano non paghi la spedizione

Se sei vicino al negozio a est di milano non paghi la spedizione

0
voti
Scusa Etemenanki, non è che ti esce in automatico l'elenco dei componenti? 
Edit: ho provato a cercare il BC337L su vari siti (anche RS) ma trovo un sacco di BC337***, ma non "L".
Idem per il TL082P, ne trovo con varie sigle ma non con la "P".
Infine, ma non ridete, i due SAMPLE a 5 piedini che robe sono?
Edit: ho provato a cercare il BC337L su vari siti (anche RS) ma trovo un sacco di BC337***, ma non "L".
Idem per il TL082P, ne trovo con varie sigle ma non con la "P".
Infine, ma non ridete, i due SAMPLE a 5 piedini che robe sono?
0
voti
BC337L e' solo la versione del componente con le piazzuole un po piu larghe, BC337 senza nulla oppure BC337-40 dovrebbero andare, il TL082 lo stesso, quando e' la versione DIP e' ok (mi sembra sia TL082CP, ma qualsiasi sigla in case DIP del TL082 va bene)
Il "sample" e' semplicemente un componente di esempio che mi sono costruito al volo per avere la piedinatura delle MF mentre facevo lo stampato, li ci vanno collegate le due MF nere, pin 1 e 2, dopo avergli tolto i condensatori da sotto, per la piedinatura puoi vedere questa tabella
Nota: se non trovi le MF nere, ma trovi le rosse, puoi provare ad usarle lo stesso collegandole fra pin 1 e 3 (non hanno il condensatore sotto da togliere, quelle rosse)
Il "sample" e' semplicemente un componente di esempio che mi sono costruito al volo per avere la piedinatura delle MF mentre facevo lo stampato, li ci vanno collegate le due MF nere, pin 1 e 2, dopo avergli tolto i condensatori da sotto, per la piedinatura puoi vedere questa tabella
Nota: se non trovi le MF nere, ma trovi le rosse, puoi provare ad usarle lo stesso collegandole fra pin 1 e 3 (non hanno il condensatore sotto da togliere, quelle rosse)
"Sopravvivere" e' attualmente l'unico lusso che la maggior parte dei Cittadini italiani,
sia pure a costo di enormi sacrifici, riesce ancora a permettersi.
sia pure a costo di enormi sacrifici, riesce ancora a permettersi.
-

Etemenanki
9.512 3 6 10 - Master

- Messaggi: 5940
- Iscritto il: 2 apr 2021, 23:42
- Località: Dalle parti di un grande lago ... :)
0
voti
Un'altra cosa Etemenanki (e porta pazienza per favore), ma non capisco dove andranno attaccate le due antenne.
Presumo che quella in rosso sia l'alimentazione 12v, e quella azzurra l'uscita audio...
Presumo che quella in rosso sia l'alimentazione 12v, e quella azzurra l'uscita audio...
0
voti
Questa e' solo la sezione che genera la nota (quella del controllo del volume la si fa in seguito, se questo schema funziona come deve), quindi c'e' una sola antenna, quella a stilo, che andra' collegata alla piazzuola P1 in alto a destra con un pezzetto di filo.
Cosa hai usato per generare l'immagine ? ... perche' sotto le tre induttanze che vanno in serie all'antenna non ci dovrebbe essere nessun piano di massa, mentre nell'immagine non solo e' presente, ma le piazzuole delle induttanze sembrano cortocircuitate insieme ... e' il visualizzatore dei gerber di JLCPCB, o un altro programma ?
Cosa hai usato per generare l'immagine ? ... perche' sotto le tre induttanze che vanno in serie all'antenna non ci dovrebbe essere nessun piano di massa, mentre nell'immagine non solo e' presente, ma le piazzuole delle induttanze sembrano cortocircuitate insieme ... e' il visualizzatore dei gerber di JLCPCB, o un altro programma ?
"Sopravvivere" e' attualmente l'unico lusso che la maggior parte dei Cittadini italiani,
sia pure a costo di enormi sacrifici, riesce ancora a permettersi.
sia pure a costo di enormi sacrifici, riesce ancora a permettersi.
-

Etemenanki
9.512 3 6 10 - Master

- Messaggi: 5940
- Iscritto il: 2 apr 2021, 23:42
- Località: Dalle parti di un grande lago ... :)
0
voti
Etemenanki ha scritto:Cosa hai usato per generare l'immagine ?
Come hai intuito, proprio questo:
Etemenanki ha scritto:e' il visualizzatore dei gerber di JLCPCB
0
voti
Etemenanki ha scritto:Questa e' solo la sezione che genera la nota (quella del controllo del volume la si fa in seguito, se questo schema funziona come deve), quindi c'e' una sola antenna, quella a stilo, che andra' collegata alla piazzuola P1 in alto a destra con un pezzetto di filo.
Adesso è tutto chiaro*, grazie
* (ritrattabile
Torna a Costruzione, riparazione, riutilizzo
Chi c’è in linea
Visitano il forum: Nessuno e 21 ospiti

Elettrotecnica e non solo (admin)
Un gatto tra gli elettroni (IsidoroKZ)
Esperienza e simulazioni (g.schgor)
Moleskine di un idraulico (RenzoDF)
Il Blog di ElectroYou (webmaster)
Idee microcontrollate (TardoFreak)
PICcoli grandi PICMicro (Paolino)
Il blog elettrico di carloc (carloc)
DirtEYblooog (dirtydeeds)
Di tutto... un po' (jordan20)
AK47 (lillo)
Esperienze elettroniche (marco438)
Telecomunicazioni musicali (clavicordo)
Automazione ed Elettronica (gustavo)
Direttive per la sicurezza (ErnestoCappelletti)
EYnfo dall'Alaska (mir)
Apriamo il quadro! (attilio)
H7-25 (asdf)
Passione Elettrica (massimob)
Elettroni a spasso (guidob)
Bloguerra (guerra)



