Cos'è ElectroYou | Login Iscriviti

ElectroYou - la comunità dei professionisti del mondo elettrico

Controllo carica batterie Ni-Cd

Elettronica lineare e digitale: didattica ed applicazioni

Moderatori: Foto Utentecarloc, Foto Utenteg.schgor, Foto UtenteBrunoValente, Foto UtenteIsidoroKZ

1
voti

[121] Re: Controllo carica batterie Ni-Cd

Messaggioda Foto Utentedadduni » 24 gen 2023, 18:22

Mi intrometto nella discussione da esterno e, soprattutto, da non anaogico.

A me farebbe piacere avere degli spunti da Foto UtenteIsidoroKZ anche solo in 2 righe per avere una idea di quali sono le criticita' del circuito e di quali sono secondo lui delle strade da percorrere.

E' chiaro che una analisi approfondita come quella che una volta fece per il limitatore di corrente foldback di Theremino sarebbe il massimo, ma io mi accontenterei anche solo di qualche spunto :mrgreen:

In fondo natale e' appena passato, ci meritiamo un regalino da chi ne sa piu' di noi
Avatar utente
Foto Utentedadduni
2.073 2 7 12
Expert EY
Expert EY
 
Messaggi: 1370
Iscritto il: 23 mag 2014, 16:26

1
voti

[122] Re: Controllo carica batterie Ni-Cd

Messaggioda Foto Utenteelfo » 24 gen 2023, 20:27

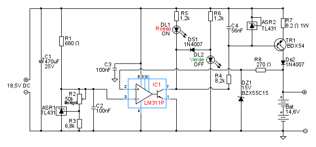
Lo schema puo' essere ridotto come qui sotto - almeno per I punti che vorrei evidenziare (sono stati trascurati - ma non solo - le segnalazioni dello stato (LED) del caricabatteria ed il fatto che il transistor e', in realta', un generatore di corrente).

a) cosa succede quando le tensioni del Ref e della Batteria sono "uguali"? (nel mondo reale due grandezze non sono "mai" uguali).

- Spunto 1: la tensione della batteria sotto carica e' maggiore di quando si interrompe la carica
- Spunto 2: LM311 e' un comparatore (non un Op-Amp)

b) cosa succede al (l'ingresso + del) comparatore LM311 se lascio la batteria collegata e la tensione 18.5 V viene scollegata/va a "zero"?

- Spunto 3: la resistenza da 1k aggiunta nello schema del post [116] ha il valore "giusto"/e' sufficiente?

Avatar utente
Foto Utenteelfo
6.819 4 5 7
G.Master EY
G.Master EY
 
Messaggi: 2828
Iscritto il: 15 lug 2016, 13:27

0
voti

[123] Re: Controllo carica batterie Ni-Cd

Messaggioda Foto UtenteElidur » 25 gen 2023, 14:12

Purtroppo ho ricominciato a lavorare e ho poco tempo per l'elettronica dovendo recuperare il fermo per la lunga pausa festiva. Devo accontentarmi dei ritagli di tempo.

dadduni ha scritto:Mi intrometto nella discussione da esterno e...

Ciao Foto Utentedadduni, ben entrato, ogni contributo è importante. Condivido la tua idea e ho letto il thread indicato ma cosa posso dire? Vedo che IsidoroKZ indossa ancora gli abiti natalizi, potrebbe essere un buon segno.

elfo ha scritto:Lo schema può essere ridotto come qui sotto...

Ciao Foto Utenteelfo, grazie per l'intervento anche se avrei preferito qualche conferma o modifica piuttosto che delle domande. Comunque ti rispondo, anche se al post [115] ho già descritto a grandi linee il funzionamento del circuito.

La domanda (a) non sono sicuro di averne compreso il senso e risponderò in linea generale: "Il comparatore di tensione confronta la tensione di ingresso con quella di riferimento nota e cambia lo stato dell'uscita quando l'ingresso è superiore al riferimento".

Alla domanda (b) posso rispondere che non succede niente. Il consumo del pin non invertente del comparatore è insignificante. Qui però devo aggiungere qualche parola in più. La resistenza R10 potrebbe anche essere tolta dallo schema perché così è quasi inutile. Sulla breadbord, invece, quella resistenza limita uno zener da 15V per evitare che sul pin non invertente dell'integrato possa accidentalmente giungere una tensione superiore al necessario. Quindi lo zener esiste sulla breadboard ma non sullo schema. Diaciamo che si tratta di una soluzione pasticciata ma utile a parare il fulmini di IsidoroKZ che scaglia quando vede gli zener. Aggiungo che il collocamento di R10 dopo il diodo DS2 è conseguenza di un'osservazione di IsidoroKZ che ho messo in pratica pur non condividendola. Avrei preferito collegare il pin 2 dell'integrato prima del diodo, aggiungendo anche un partitore ma sarebbe da provare di nascosto.
Avatar utente
Foto UtenteElidur
1.515 2 6 9
Sostenitore
Sostenitore
 
Messaggi: 1126
Iscritto il: 6 mag 2017, 18:10

1
voti

[124] Re: Controllo carica batterie Ni-Cd

Messaggioda Foto UtenteMeiko » 25 gen 2023, 14:55

Ciao Elidur, scusa se mi intrometto, non vorrei darti una brutta notizia, ma ti posso assicurare una cosa, il sistema di controllo fine carica per batterie NiCd realizzato con un semplice comparatore che blocca la carica, un po' come i vari schemi che hai messo, non funzionerà mai bene e in modo affidabile, indipendentemente da come tu lo faccia e per quanta cura tu ci possa mettere, per la semplice ragione che sia le batterie NiCd che le NiMh quando raggiungono la carica completa iniziano a scaldarsi dall'interno e la loro tensione di "pila" anziché aumentare inizia ad abbassarsi. Perciò potrebbe accadere che il tuo sistema a comparazione, non si attivi mai e mai ti indichi la fine carica perché ingannato dalla fisica della batteria che è legata alla temperatura. Addirittura potresti rovinare le batterie, che tra parentesi è ciò che fanno i carica batteria rudimentali, tipo quello che ti hanno fornito col trapano.
Prima di fare tanta fatica, leggi il datasheet che ti metto in allegato e guarda in particolare pag. 6 dove c'è un grafico che è illuminante a riguardo di tutto ciò e poi leggi tutto il resto, ti renderai conto che realizzare una cosa che funzioni in modo sicuro e che non rovini le batterie, è necessario fare come descritto nel datasheet.
ciao e buono studio
Allegati
MC33340-D.PDF
(336.45 KiB) Scaricato 261 volte
Avatar utente
Foto UtenteMeiko
232 1 6
Frequentatore
Frequentatore
 
Messaggi: 128
Iscritto il: 14 dic 2020, 20:20

1
voti

[125] Re: Controllo carica batterie Ni-Cd

Messaggioda Foto UtenteThEnGi » 25 gen 2023, 19:32

Spezzo una lancia in favore di Foto UtenteElidur
La soluzione proposta da Foto UtenteMeiko è valida se la corrente di carica è elevata in quel caso li vedi bene la variazione negativa di tensione. In questo caso non saprei.....
Però come dice Foto UtenteMeiko è corretto implementare anche una misura della temperatura e utilizare anche (non solo) la variazione di temperatura del pacco batteria.

Per esperianza (NI-MH) vanno considerati 3 fattori:
    Delta Negativo di tensione
    Temperatura
    Tempo

Con un un microcontrollore è facile gestire il tutto, in analogico un po' più complesso.
Poi per l'amor del cielo puoi caricarle al 90% e lavorare solo in tensione.

Piccolo consiglio Foto UtenteElidur (Foto Utenteelfo magari è una risposta), serve un isteresi sul comparatore :ok:
Micro consiglio: usa l'ic consigliato e togliti i problemi :mrgreen:

O_/
Avatar utente
Foto UtenteThEnGi
2.230 3 6 9
Expert EY
Expert EY
 
Messaggi: 2228
Iscritto il: 6 ott 2022, 18:43

0
voti

[126] Re: Controllo carica batterie Ni-Cd

Messaggioda Foto UtenteElidur » 25 gen 2023, 19:49

Ciao Foto UtenteThEnGi, ma il pacco batterie ha solo 2 poli; come la misuro la temperatura?
Ovviamente anche il vano in cui s'inserisce il pacco batterie da ricaricare ha solo due contatti.
Poi di integrati ne sono stati consigliati più di un tipo. A quale ti riferisci? Una carica costante ma lenta non sarebbe sufficiente ad allungare un po' la vita alle batterie, rispetto all'originale?

P.S.
Un po' d'isteresi farebbe anche comodo ma ho provato di tutto per introdurla ma non ci sono riuscito, anche se funzionalmente l'assenza non crea problemi dato che la carica rimane di mantenimento e a impulsi.
Avatar utente
Foto UtenteElidur
1.515 2 6 9
Sostenitore
Sostenitore
 
Messaggi: 1126
Iscritto il: 6 mag 2017, 18:10

0
voti

[127] Re: Controllo carica batterie Ni-Cd

Messaggioda Foto UtenteIsidoroKZ » 26 gen 2023, 13:24

dadduni ha scritto:A me farebbe piacere avere degli spunti da Foto UtenteIsidoroKZ anche solo in 2 righe per avere una idea di quali sono le criticita' del circuito e di quali sono secondo lui delle strade da percorrere.

Non e` possibile indicare delle criticita`, per alcune ragioni che provo a spiegare dopo.
dadduni ha scritto:E' chiaro che una analisi approfondita come quella che una volta fece per il limitatore di corrente foldback di Theremino sarebbe il massimo, ma io mi accontenterei anche solo di qualche spunto :mrgreen:

Quel limitatore di corrente era progettato partendo da specifiche definite e ricavando un circuito che le rispettasse. Nel procedimento c'erano degli errori e delle criticita` che potevano essere discusse.

In questo caso invece non c'e` un progetto che discende da specifiche definite. Sono componenti messi a casaccio che chissa` cosa fanno. In inglese si dice not even wrong. Il problema e` che una persona che sostituisca un operazionale collegato in modo da avere una isteresi con un comparatore configurato con retroazione negativa (e sostiene che va addirittura meglio) non ha la minima idea dell'elettronica circuitale :-(

Mi sembrano quei crackpot che vanno avanti per decenni con le loro teorie stralunate, convinti che nessuno interagisca con loro perche` gli eventuali critici si trovano in imbarazzo non sapendone abbastanza per poter anche solo capire la loro teoria...
Per usare proficuamente un simulatore, bisogna sapere molta più elettronica di lui
Plug it in - it works better!
Il 555 sta all'elettronica come Arduino all'informatica! (entrambi loro malgrado)
Se volete risposte rispondete a tutte le mie domande
Avatar utente
Foto UtenteIsidoroKZ
121,2k 1 3 8
G.Master EY
G.Master EY
 
Messaggi: 21059
Iscritto il: 17 ott 2009, 0:00

0
voti

[128] Re: Controllo carica batterie Ni-Cd

Messaggioda Foto UtenteElidur » 29 gen 2023, 19:50

Se proprio dobbiamo convergere sull'ipotesi di funzionamento per una fortunata coincidenza, per me non c'è problema, non sono suscettibile e si impara anche dai propri errori. Però, se non sbaglio, affermando di non sapere indicare certe criticità e cosa fanno i componenti di un circuito così minimale, si rischia di inciampare in qualche incoerenza non voluta. Certe affermazioni non sembrano ideali quando si rivolgono critiche feroci senza diventare a propria volta oggetto di critica. Ma proviamo a dare un'occhiata al circuito con il uA741 e vediamo quali potrebbero essere questi componenti. Quelli del vRef non dovrebbero avere niente a che vedere con il tipo di integrato utilizzato o con la sua modalità d'impiego; quelli relativi alle segnalazioni ancor di meno; il regolatore di corrente regola ed esegue efficacemente lo scatto a comando. E allora cosa rimane? E aggiungo: quali sarebbero i "componenti messi a casaccio che chissà cosa fanno"? Forse un paio di resistenze collegate al uA741 che lo fanno lavorare in modalità trigger? Includere Ra e Rb non è obbligatorio ma escluderle significa rinunciare alla funzione trigger e all'isteresi ma ok, consideriamola una libera scelta. Invece non sarebbe più utile sapere che, adesso, quei circuiti funzionano perfettamente sia con il uA741, TL081, LM358 e LM311? Ovviamente con delle piccole modifiche dovute alle caratteristiche dell'integrato.

Io non ho problemi ad utilizzare i circuiti così come appaiono ma sono sempre pronto a valutare concrete modifiche circuitali, purché arrivino. Tutto è migliorabile, specialmente da chi ne sa di più. In ogni caso, e per scrupolo verso il forum, ho intenzione di fare realizzare sulla stessa basetta, il tracciato di due tipi di comparatore: quello con il uA741 e quello con lo LM311P, riveduti, corretti e di seguito pubblicati con FidoCad. Verranno realizzate 5 PCB per ogni esemplare. Quattro PCB (due per tipo) le devo consegnare a gianniniivo perché due le vuole tenere per sé e altre due le vuole regalare ad un amico. Due le terrò io per assemblare i due circuiti da testare; ne rimarrebbero 4 (due per tipo). Se la realizzazione su basetta darà gli stessi risultati dei prototipi realizzati su breadboard sono disposto a spedire gratuitamente le basette rimanenti a chi ne farà richiesta per dimostrare il funzionamento e valutare il parere di altri sperimentatori. Ovviamente se arriverà qualche altra idea migliorativa sarò a disposizione per provare a realizzarla.

gianniniivo, quando avrò completato le modifiche agli schematici sorgente di DipTrace per la trasformazione in PCB, li troverai salvati sul NAS e ti invierò un messaggio. Quando hai tempo eh........... :mrgreen:


Avatar utente
Foto UtenteElidur
1.515 2 6 9
Sostenitore
Sostenitore
 
Messaggi: 1126
Iscritto il: 6 mag 2017, 18:10

0
voti

[129] Re: Controllo carica batterie Ni-Cd

Messaggioda Foto UtenteThEnGi » 29 gen 2023, 21:56

Elidur ha scritto:Ma il pacco batterie ha solo 2 poli; come la misuro la temperatura?
Poi di integrati ne sono stati consigliati più di un tipo. A quale ti riferisci?


Basta aggiungere un NTC/PTC costano poco e sono piccole, su come predisporla non ho visto foto del caricabatteria/bateria. Ma solitamente un po' di kapton e un connettorino e te la cavi.

Come IC partirei anche dal MC33340 come consigliato da Foto UtenteMeiko, almeno come principio di funzionamento.

Non ho capito quale vuoi mandare in produzione dei due circuiti ma "funzionano" in modo diverso
Es. nel momento in cui stacchi la batteria uno si comporta in un modo l'altro "impazzisce". Io aspetterei e ci penserei su :ok:

Aggiungo Caricare una batteria "in tensione" mi piace poco, non è a specifica. Lascia stare cosa faceva prima.
Ho visto caricare batteria attacandole direttamente al ponte di diodi con un condensatore, tanto il "TR limita" :shock:

O_/
Avatar utente
Foto UtenteThEnGi
2.230 3 6 9
Expert EY
Expert EY
 
Messaggi: 2228
Iscritto il: 6 ott 2022, 18:43

0
voti

[130] Re: Controllo carica batterie Ni-Cd

Messaggioda Foto Utentegianniniivo » 29 gen 2023, 23:20

Ale, sicuramente non ho problemi di tempo ma forse i cinesi si. Ho letto che hanno parecchie festività da fruire dall'inizio dell'anno. Avranno anche parecchio arretrato da smaltire.
Tu modifica i sorgenti e mandameli, poi vedrò cosa riuscirò a combinare. Togli, aggiungi sposta e rinumera, non so se riuscirò a riutilizzare le precedenti PCB che ho già tracciato e dimensionato. Poi mettere due circuiti sulla stessa lavorazione è un po' una rogna e non è come duplicare lo stesso circuito... ?%
Avatar utente
Foto Utentegianniniivo
9.035 7 11 13
No Rank
 
Messaggi: 2874
Iscritto il: 5 feb 2019, 23:50

PrecedenteProssimo

Torna a Elettronica generale

Chi c’è in linea

Visitano il forum: Google Adsense [Bot] e 81 ospiti