questo signore si chiama Joe Rasmussen e non è certo l'ultimo arrivato . è collegato al progetto qua sotto :
https://www.customanalogue.com/elsinore ... _index.htm
lui usa una cosa diversa da quello che propongo io , un ampli a transconduttanza .
se volete vi posto lo schema
ampli audio di potenza a ponte e corrente costante
Moderatore:
IsidoroKZ
0
voti
Bella trovata, pilotare un altoparlante in corrente.
Io associerei la pressione sonora alla corrente, e l'ampiezza dell'onda alla tensione, (sto vaneggiando), in quanto, la tensione mi darà la quantita dello spostamento della membrana, la corrente, (che è sempre funzione della tensione), darà la forza sul cono.
Se pilotassi in corrente, avrei una forza costante sul cono, con la possibilità di mandarlo fuori dalle guide o strapparlo, mah.
Avrei delle frequenze con spostamento minimo, (basse impedenze), ed altre frequenze con spostamento massimo del cono, (risonanze, crossover, eccc).
Mi sto scervellando ma non riesco a farmi un idea di come potrebbe suonare, suppogo possa dare numerosi problemi, ma non riesco a farmi un'idea del risultato.
Sicuramente se colleghi una cassa multicono, il crossover ti darà un sacco di problemi, con cono singolo meno.
Per curiosità, hai provato a collegare la tua cassa ad un amplificatore classico, interponendo una resistenza serie? Il risultato dovrebbe ricalcare a grandi linee la corrente costante.
Se dovessi fare la prova io, realizzerei il finale con lo stadio finale ad emettitore comune, ed hai ottenuto il tuo pilotaggio in corrente, più semplice da fare funzionare, ma probabilmente molto più ostico da fare funzionare bene.
Sono curioso degli sviluppi, saluti.
Io associerei la pressione sonora alla corrente, e l'ampiezza dell'onda alla tensione, (sto vaneggiando), in quanto, la tensione mi darà la quantita dello spostamento della membrana, la corrente, (che è sempre funzione della tensione), darà la forza sul cono.
Se pilotassi in corrente, avrei una forza costante sul cono, con la possibilità di mandarlo fuori dalle guide o strapparlo, mah.
Avrei delle frequenze con spostamento minimo, (basse impedenze), ed altre frequenze con spostamento massimo del cono, (risonanze, crossover, eccc).
Mi sto scervellando ma non riesco a farmi un idea di come potrebbe suonare, suppogo possa dare numerosi problemi, ma non riesco a farmi un'idea del risultato.
Sicuramente se colleghi una cassa multicono, il crossover ti darà un sacco di problemi, con cono singolo meno.
Per curiosità, hai provato a collegare la tua cassa ad un amplificatore classico, interponendo una resistenza serie? Il risultato dovrebbe ricalcare a grandi linee la corrente costante.
Se dovessi fare la prova io, realizzerei il finale con lo stadio finale ad emettitore comune, ed hai ottenuto il tuo pilotaggio in corrente, più semplice da fare funzionare, ma probabilmente molto più ostico da fare funzionare bene.
Sono curioso degli sviluppi, saluti.
-

lelerelele
4.899 3 7 9 - Master

- Messaggi: 5505
- Iscritto il: 8 giu 2011, 8:57
- Località: Reggio Emilia
1
voti
arivel ha scritto:qualcuno mi ha consigliato di usare 2 howland identiche
Continua ad essere una pessima idea, ma e` risaputo che l'elettronica audio non deve sottostare alle leggi di Kirchhoff
Per usare proficuamente un simulatore, bisogna sapere molta più elettronica di lui
Plug it in - it works better!
Il 555 sta all'elettronica come Arduino all'informatica! (entrambi loro malgrado)
Se volete risposte rispondete a tutte le mie domande
Plug it in - it works better!
Il 555 sta all'elettronica come Arduino all'informatica! (entrambi loro malgrado)
Se volete risposte rispondete a tutte le mie domande
0
voti
IsidoroKZ ha scritto:arivel ha scritto:qualcuno mi ha consigliato di usare 2 howland identiche
Continua ad essere una pessima idea, ma e` risaputo che l'elettronica audio non deve sottostare alle leggi di Kirchhoff
sarebbe bello che tu spiegassi perché
0
voti
che ne dite di un ponte di Wheatstone ?
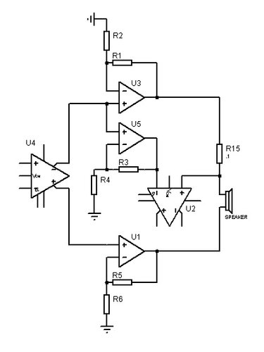
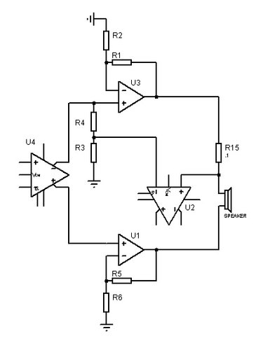
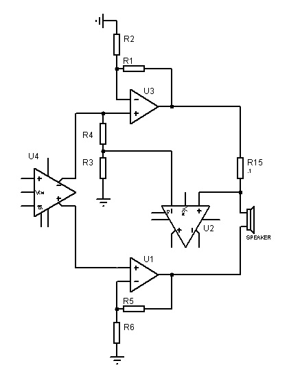
a getto ho pensato a 2 opzioni visibili dalle immagini allegate .il problema è che senza la sua retroazione U2 va subito in saturazione .
in una c'è il partitore (R4 R3) dimensionato in modo da avere differenza di potenziale zero tra i 2 rami .
nell'altro c'e un opamp (U5) con il guadagno regolato in modo da avere stessa situazione cioè Diff. poten. zero nei confronti di altoparlante e il suo resistore da 0.1 ohm .
in tutte e due i casi le uscite di U2 devono realizzare la controreazione di U1 e U3
a getto ho pensato a 2 opzioni visibili dalle immagini allegate .il problema è che senza la sua retroazione U2 va subito in saturazione .
in una c'è il partitore (R4 R3) dimensionato in modo da avere differenza di potenziale zero tra i 2 rami .
nell'altro c'e un opamp (U5) con il guadagno regolato in modo da avere stessa situazione cioè Diff. poten. zero nei confronti di altoparlante e il suo resistore da 0.1 ohm .
in tutte e due i casi le uscite di U2 devono realizzare la controreazione di U1 e U3
0
voti
Io sono dell'idea che se un Marantz del 1977 volgarmente costruito a componenti discreti e finali in simmetria complementare raggiungeva lo 0.05% di distorsione e nessuno se ne e' mai lamentato (io men che meno) non vedo motivo di andare a cercare soluzioni arzigogolate per cosa? Per raggiungere lo 0.0001% di distorsione?
Detto per inciso parlo di un Marantz 1060, da me restaurato e che a detta di molti "audiofili" suona bene.
Poi se uno vuole sperimentare e complicarsi la vita, padronissimo.
Ma e' inutile cercare soluzioni esoteriche se poi all'ascolto all'orecchio non danno vantaggi.
Detto da un audiofilo, musicolifilo, "ascoltone" e "misurone" fin dagli anni 80....
Max
Detto per inciso parlo di un Marantz 1060, da me restaurato e che a detta di molti "audiofili" suona bene.
Poi se uno vuole sperimentare e complicarsi la vita, padronissimo.
Ma e' inutile cercare soluzioni esoteriche se poi all'ascolto all'orecchio non danno vantaggi.
Detto da un audiofilo, musicolifilo, "ascoltone" e "misurone" fin dagli anni 80....
Max
Se funziona quasi bene, è tutto sbagliato. A.Savatteri/M.Mazza
1
voti
arivel ha scritto:IsidoroKZ ha scritto:arivel ha scritto:qualcuno mi ha consigliato di usare 2 howland identiche
Continua ad essere una pessima idea, ma e` risaputo che l'elettronica audio non deve sottostare alle leggi di Kirchhoff
sarebbe bello che tu spiegassi perché
E' risaputo che gli audiofili con "orecchie di pipistrello" vedono le magagne ancje laddove non ci sono.
Si chiama "psicoacustica" ed e' un fenomeno ampiamente discusso fin dagli anni 70, sulle piu' autorevoli riviste del settore.
Se io ti dico che ho collegato gli altoparlanti con cavo in rame puro argentato, e ne derivera' una risposta migliore sugli acuti, inevitablmente si dira' che quei cavi sono fantastici, migliori ecc ecc...
Se io al contrario ti faccio ascoltare un amplificatore a valvole senza dirti che e' a valvole, ma dicendoti che e' un super-mega-ultra preampli, al 99 % dirai che il mio amplificatore e' favoloso. Anche se i realta' usa delle banali E88CC ed e' cablato mano.
Morale della favola: ancora oggi si spensono decine di migliaia di euro per impianti hi-fi che in realta' non servono a un tubo, Un degnissimo sistema coordinato Akai, Pioneer o Sansui degli anni 80 avevano gia' prestazioni ragguardevoli. Senza per questo spendere migliaia di euro come fanno i "pollonzi" a cui abboccano adesso.
Max
Se funziona quasi bene, è tutto sbagliato. A.Savatteri/M.Mazza
0
voti
Concordo con
banjoman, esiste un limite fisico oltre il cui non ha senso andare.
Aggiungo, se vuoi delle performace al massimo possibile tutta la catena deve essere strutturata di conseguenza.
è inutile avere il migliore finale al mondo, se poi in ingresso gli dai il segnale di un MP3 magari da un DAC a 8 bit (esistono ?)
Il perché non debba rispondere a Kirchhoff è abbastanza semplice, non siamo in regime stazionario.
Non sono audiofilo ma la vecchia radio (1957 a memoria) mono valvolare aveva i suoi suoni, non era adatta alla musica moderna ma il parlato (Es. Radio24) era una favola. Poi vuoi mettere le valvole che si scaldano e iniziano a emettere luce.

ps. Su Kirchhoff mi fate venire un dubbio però
Aggiungo, se vuoi delle performace al massimo possibile tutta la catena deve essere strutturata di conseguenza.
è inutile avere il migliore finale al mondo, se poi in ingresso gli dai il segnale di un MP3 magari da un DAC a 8 bit (esistono ?)
Il perché non debba rispondere a Kirchhoff è abbastanza semplice, non siamo in regime stazionario.
Non sono audiofilo ma la vecchia radio (1957 a memoria) mono valvolare aveva i suoi suoni, non era adatta alla musica moderna ma il parlato (Es. Radio24) era una favola. Poi vuoi mettere le valvole che si scaldano e iniziano a emettere luce.

ps. Su Kirchhoff mi fate venire un dubbio però
2
voti
Ultimamente sono piu` rinco del solito e non capisco piu` bene l'elettronica, quindi faro` delle domande probabilmente stupide.
Non capisco la funzione di U2: a cosa serve? Che cosa fa? Poi c'e` anche il ponte di Wheatstone che non vedo, ma quello viene dopo, la prima cosa che vorrei capire la ragione di U2.
Dato che fai gli schemi in FidoCadJ, al posto di allegare l'immagine metti il sorgente dello schema, cosi` gli schemi diventano editabili.
Le leggi di Kirchhoff non sono due formule piovute dal cielo, si dimostrano come casi particolari delle equazioni di Maxwell. La dimostrazione e` complicata, ma non mi pare di ricordare che non valgano se i segnali sono variabili. Deve essere elettrotecnica superiore, livello cui non sono ancora arrivato.
arivel ha scritto:a getto ho pensato a 2 opzioni visibili dalle immagini allegate .il problema è che senza la sua retroazione U2 va subito in saturazione .
Non capisco la funzione di U2: a cosa serve? Che cosa fa? Poi c'e` anche il ponte di Wheatstone che non vedo, ma quello viene dopo, la prima cosa che vorrei capire la ragione di U2.
Dato che fai gli schemi in FidoCadJ, al posto di allegare l'immagine metti il sorgente dello schema, cosi` gli schemi diventano editabili.
ThEnGi ha scritto:Il perché non debba rispondere a Kirchhoff è abbastanza semplice, non siamo in regime stazionario.
Le leggi di Kirchhoff non sono due formule piovute dal cielo, si dimostrano come casi particolari delle equazioni di Maxwell. La dimostrazione e` complicata, ma non mi pare di ricordare che non valgano se i segnali sono variabili. Deve essere elettrotecnica superiore, livello cui non sono ancora arrivato.
Per usare proficuamente un simulatore, bisogna sapere molta più elettronica di lui
Plug it in - it works better!
Il 555 sta all'elettronica come Arduino all'informatica! (entrambi loro malgrado)
Se volete risposte rispondete a tutte le mie domande
Plug it in - it works better!
Il 555 sta all'elettronica come Arduino all'informatica! (entrambi loro malgrado)
Se volete risposte rispondete a tutte le mie domande
0
voti
IsidoroKZ ha scritto:valgano se i segnali sono variabili
Direi di sì, nelle reti lineari possiamo passare tranquillamente al dominio della frequenza complessa. Sbaglio?
Torna a Elettronica e spettacolo
Chi c’è in linea
Visitano il forum: Nessuno e 9 ospiti

Elettrotecnica e non solo (admin)
Un gatto tra gli elettroni (IsidoroKZ)
Esperienza e simulazioni (g.schgor)
Moleskine di un idraulico (RenzoDF)
Il Blog di ElectroYou (webmaster)
Idee microcontrollate (TardoFreak)
PICcoli grandi PICMicro (Paolino)
Il blog elettrico di carloc (carloc)
DirtEYblooog (dirtydeeds)
Di tutto... un po' (jordan20)
AK47 (lillo)
Esperienze elettroniche (marco438)
Telecomunicazioni musicali (clavicordo)
Automazione ed Elettronica (gustavo)
Direttive per la sicurezza (ErnestoCappelletti)
EYnfo dall'Alaska (mir)
Apriamo il quadro! (attilio)
H7-25 (asdf)
Passione Elettrica (massimob)
Elettroni a spasso (guidob)
Bloguerra (guerra)






