Cos'è ElectroYou | Login Iscriviti

ElectroYou - la comunità dei professionisti del mondo elettrico

Pilotare carico tramite mosfet come interruttore

Elettronica lineare e digitale: didattica ed applicazioni

Moderatori: Foto Utentecarloc, Foto Utenteg.schgor, Foto UtenteBrunoValente, Foto UtenteIsidoroKZ

0
voti

[11] Re: Pilotare carico tramite mosfet come interruttore

Messaggioda Foto Utentejeky84 » 10 set 2009, 12:12

esatto davidde...quando il microcontrollore da in uscita 5V alla centralina devono arrivare i 9V, presi da un'alimentazione esterna e collegati al drain del mosfet che fa da interruttore e che quando arrivano i 5V si chiude lasciando passare i 9V tra drain e surce, mentre si riapre quando il micro manda i 0V.
i 9V servono ad abilitare una delle 12 uscite della centralina wi-fi, inoltre non credo servirà fare arrivare il mosfet in saturazione perché mi basterà semplicemente eccitare la centralina.
diciamo così... io voglio collegare al micro un mosfet che mi funzioni da interruttore aperto quando il segnale in arrivo al gate è 0V, mentre funzioni da interruttore chiuso quando il segnale che arriva dal micro al gate è di 5V.
Colgo l'occasione per scusarmi e ringraziarti per la pazienza davidde...purtroppo so proprio a 0 di elettronica :( !!
Avatar utente
Foto Utentejeky84
0 2
 
Messaggi: 27
Iscritto il: 8 set 2009, 11:29

0
voti

[12] Re: Pilotare carico tramite mosfet come interruttore

Messaggioda Foto Utentedavidde » 10 set 2009, 16:53

Jeky84 non devi scusarti di nulla quindi non preoccuparti.

Visto che non sappiamo quanta corrente assorbe la centralina io opterei per questa soluzione:

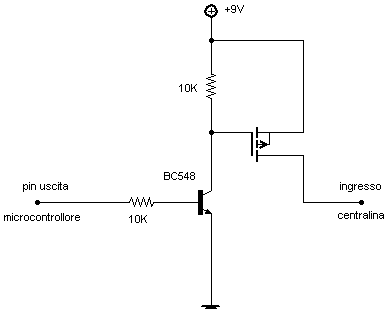
pilotaggio mosfet da microcontrollore.png
pilotaggio mosfet da microcontrollore.png (885 Byte) Osservato 15632 volte


Se vuoi risparmiarti il transistor devi invertire la logica d' uscita del pin del microcontrollore altrimenti è necessario per rifasare l' uscita che altrimenti risulterebbe esattamente opposta.

L' uscita così realizzata ti consente di collegare il carico senza doverti preoccupare del suo assorbimento. Non ho messo il nome del mosfet perché non ho idea di che componente tu voglia usare, comunque devi porre attenzione a due aspetti per la sua scelta:

1- deve essere a canale P
2- deve preferibilmente avere una bassa Rdson

Come resistenze io inizialmente proverei con quei valori, non dovrebbero esserci problemi. Al massimo le abbassiamo se qualcosa non dovesse funzionare nel migliore dei modi .....

Fammi sapere.

P.S.
Magari prima di montarlo dimmi che mosfet hai scelto.
Avatar utente
Foto Utentedavidde
13,3k 4 9 12
G.Master EY
G.Master EY
 
Messaggi: 4026
Iscritto il: 2 ago 2007, 11:40
Località: Bologna

0
voti

[13] Re: Pilotare carico tramite mosfet come interruttore

Messaggioda Foto Utentejeky84 » 10 set 2009, 17:00

grazie mille per l'auto davidde...appena finisco la parte di programma che manca( ci sono quasi e finora è tutto ok) e arriva il micro provvederò al montaggio e ti dirò subito come funziona!!
una cosa non mi è chiara però...cioè il BJT a cosa serve??? e la scelta di un Pmos da cosa viene??voglio cercare di capire così la prossima volta non chiedo...e se serve una mano a qualcuno posso aiutarlo
Avatar utente
Foto Utentejeky84
0 2
 
Messaggi: 27
Iscritto il: 8 set 2009, 11:29

0
voti

[14] Re: Pilotare carico tramite mosfet come interruttore

Messaggioda Foto Utentedavidde » 10 set 2009, 17:24

Considera che questa è una mia intrerpretazione della soluzione quindi non escludo possano essere fatte scelte più efficienti. Considera anche che prima di montare il circuito ti consiglio di testarlo per verificare che non ci siano malfunzionamenti.

Il BJT l' ho scelto perché così non ci si deve preoccupare della tensione d' uscita del microcontrollore (che invece sarebbe da considerare se ci fosse un mosfet).
Il mosfet a canale P invece l' ho scelto per il semplice motivo che non conosciamo l' assorbimento della centralina, volendo potrebbe essere tranquillamente sostituito da un BJT PNP se la corrente richiesta non è elevata.

Considera che la differenza fondamentale tra BJT e mosfet è che il primo si pilota considerando le correnti (di base e di collettore) mentre il secondo si comanda in tensione (V gate-source). Inoltre i BJT hanno delle cadute di tensioni sulle giunzioni mentre i mosfet quando sono chiusi (tra drain e source) hanno soltanto una bassissima resistenza.

Quando hai debolissime correnti di pilotaggio a disposizione (caso tipico dei microcontrollori) solitamente si preferisce un mosfet a patto di avere tensioni sufficientemente alte (solitamente dell' ordine dei 10V). Quando invece hai basse tensioni ma puoi disporre di correnti sufficientemente elevate si preferisce usare un BJT.

Nel tuo caso in realtà grandi problemi non li avresti in alcun caso, fortunatamente sei abbastanza lontano da condizioni limite ....

se ti interessa l' argomento ti consiglio di leggere questo tutorial per quanto riguarda i BJT: http://www.microst.it/Tutorial/BJT.html e questo per i mosfet : http://www.microsemi.com/micnotes/APT0403.pdf (che però è in inglese).
Avatar utente
Foto Utentedavidde
13,3k 4 9 12
G.Master EY
G.Master EY
 
Messaggi: 4026
Iscritto il: 2 ago 2007, 11:40
Località: Bologna

0
voti

[15] Re: Pilotare carico tramite mosfet come interruttore

Messaggioda Foto Utentejeky84 » 10 set 2009, 17:42

grazie mille davidde!!! ora leggerò i tutorial che mi hai detto poi appena finito provvederò a informarmi con altro materiale su internet!
saluti
Avatar utente
Foto Utentejeky84
0 2
 
Messaggi: 27
Iscritto il: 8 set 2009, 11:29

0
voti

[16] Re: Pilotare carico tramite mosfet come interruttore

Messaggioda Foto Utentedavidde » 10 set 2009, 17:49

Prego è stato un piacere !

Mi raccomando, prima di darlo per buono testa il circuito.
Te lo ripeto perché vedendo il gioiello di microcontrollore che stai usando mi vengono i brividi a pensare come si possano eseguire le connessioni senza un circuito stampato disegnato appositamente ...

Per il resto quando hai bisogno siamo qui :wink: !
Avatar utente
Foto Utentedavidde
13,3k 4 9 12
G.Master EY
G.Master EY
 
Messaggi: 4026
Iscritto il: 2 ago 2007, 11:40
Località: Bologna

0
voti

[17] Re: Pilotare carico tramite mosfet come interruttore

Messaggioda Foto Utentejeky84 » 10 set 2009, 18:14

grazie mille...che dirti io purtroppo sono un "programmatore" e mi hanno assegnato questo progetto dandomi quel micro come micro di controllo...quando arriva lo faccio scoppiare sicuro!! #-o #-o ihihihihihih
Avatar utente
Foto Utentejeky84
0 2
 
Messaggi: 27
Iscritto il: 8 set 2009, 11:29

0
voti

[18] Re: Pilotare carico tramite mosfet come interruttore

Messaggioda Foto Utentejeky84 » 17 set 2009, 9:49

allora...ho risolto...semplicemente con il circuito che mi hai dato te( mi riferisco a davidde ) senza il BJT il quale era superfluo grazie al fatto che riesco a pilotare il mosfet tranquillamente con l'impulso di 5V del micro...(Ti ringrazio ancora)
Ho un nuovo problema...devo poter passare a scelta da +9V a -9V...cioè dovrei utilizzare un qualcosa che mi inverte la tensione in uscita ( esempio op-amp in conf invertente o BJT invertente o swich capacitor)...cosa mi consigliate???
Grazie mille per l'aiuto...Saluti!!!
Avatar utente
Foto Utentejeky84
0 2
 
Messaggi: 27
Iscritto il: 8 set 2009, 11:29

0
voti

[19] Re: Pilotare carico tramite mosfet come interruttore

Messaggioda Foto Utentedavidde » 17 set 2009, 10:25

jeky84 ha scritto:diciamo così... io voglio collegare al micro un mosfet che mi funzioni da interruttore aperto quando il segnale in arrivo al gate è 0V, mentre funzioni da interruttore chiuso quando il segnale che arriva dal micro al gate è di 5V.


Scusa un cosa, ma per far funzionare il tutto direttamente con il mosfet hai invertito la logica di funzionamento del microcontrollore oppure hai utilizzato un mosfet a canale N ? Potresti per cortesia darmi la sigla del componente che hai utilizzato?

Grazie!
Avatar utente
Foto Utentedavidde
13,3k 4 9 12
G.Master EY
G.Master EY
 
Messaggi: 4026
Iscritto il: 2 ago 2007, 11:40
Località: Bologna

0
voti

[20] Re: Pilotare carico tramite mosfet come interruttore

Messaggioda Foto Utentejeky84 » 17 set 2009, 11:14

allora...non so darti una risposta...ho fatto vedere il tuo disegmo all'ingegnere che segue il mio lavoro ...e lui mi ha risposto dicendomi che l'interruttore così fatto va bene ma che dovevo togliere il BJT perché era superfluo...ora siccome ti ripeto che non ne so un gran che di elettronica non so che dirti...e non so nemmeno quale mosfet andrà ad utilizzare...effettivamente per quel poco che so di elettronica anche a me sembra strano...bohhh
Avatar utente
Foto Utentejeky84
0 2
 
Messaggi: 27
Iscritto il: 8 set 2009, 11:29

PrecedenteProssimo

Torna a Elettronica generale

Chi c’è in linea

Visitano il forum: Nessuno e 153 ospiti