Cos'è ElectroYou | Login Iscriviti

ElectroYou - la comunità dei professionisti del mondo elettrico

Protezione per speaker.

Elettronica lineare e digitale: didattica ed applicazioni

Moderatori: Foto Utentecarloc, Foto Utenteg.schgor, Foto UtenteBrunoValente, Foto UtenteIsidoroKZ

0
voti

[51] Re: Protezione per speaker.

Messaggioda Foto Utentestefanopc » 26 feb 2023, 12:19

SediciAmpere ha scritto:Ma un magnetotermico da 2A influirà tanto sulla qualità del suono? Appena ho tempo voglio provare a misurare la sua induttanza


No un magnetotermico non è affatto indicato.
Oltre al problema di resistenza / induttanza eccessiva è estremamente lento.
Se ne hai uno da buttare provalo a 12v facendo un corto circuito.
Ciao
600 Elettra
Avatar utente
Foto Utentestefanopc
13,3k 5 9 13
Master EY
Master EY
 
Messaggi: 5564
Iscritto il: 4 ago 2020, 9:11

0
voti

[52] Re: Protezione per speaker.

Messaggioda Foto UtenteSediciAmpere » 26 feb 2023, 12:54

Effettivamente l'intervento termico è molto lento, ho misurato lo stesso:
- magnetotermico C2 Siemens 5SY61 : 8 microHenry
- magnetotermico C2 G.E. EC947-2 : 51 micoHenry

i valori sono estremamente variabili tra un costruttore e l'altro
Avatar utente
Foto UtenteSediciAmpere
4.187 5 5 8
Master
Master
 
Messaggi: 4846
Iscritto il: 31 ott 2013, 15:00

0
voti

[53] Re: Protezione per speaker.

Messaggioda Foto Utenteclaudiocedrone » 26 feb 2023, 16:56

Sì appunto, indipendentemente dalla taglia i magnetotermici sono troppo lenti, ora che aprono lo speaker è bello che andato.
C'è anche da dire che nel mio caso specifico le distruzioni degli speaker probabilmente si sarebbero potute evitare semplicemente con un giusto dimensionamento delle protezioni già esistenti cosa che a posteriori mi rendo conto che non è stata fatta.
"Non farei mai parte di un club che accettasse la mia iscrizione" (G. Marx)
Avatar utente
Foto Utenteclaudiocedrone
21,3k 4 7 9
Master EY
Master EY
 
Messaggi: 15298
Iscritto il: 18 gen 2012, 13:36

1
voti

[54] Re: Protezione per speaker.

Messaggioda Foto Utentemaxmix69 » 26 feb 2023, 18:15

claudiocedrone ha scritto:Forse ricordo male ma potrebbe esserci una ulteriore soluzione sempre con fusibile, quella a crowbar :? mi pare ne avesse parlato Foto Utentemaxmix69 da qualche parte ma non la ritrovo; casomai si trovasse a passare da queste parti...

Leggo solo adesso, per caso, e vedo che hai già trovato la discussione compresa la parte dove si parla della scarsa reperibilità del componente che servirebbe :(

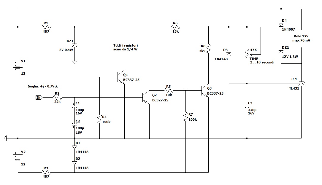
Ti consiglio il seguente schema con un relè di recupero (assorbimento massimo 100mA, meglio 70ma...) che porti a massa l' altoparlante secondo le ottime indicazioni di Rod Elliot.
Serve però una tensione duale di 12....15V ed è leggermente più complesso di altri, ma funziona veramente bene.
protezione.jpg
Avatar utente
Foto Utentemaxmix69
172 1 2 5
Stabilizzato
Stabilizzato
 
Messaggi: 379
Iscritto il: 6 lug 2013, 20:18

0
voti

[55] Re: Protezione per speaker.

Messaggioda Foto Utenteclaudiocedrone » 26 feb 2023, 22:27

Urca quanti componenti che non possiedo :mrgreen: ( i transistor che ho sono 2N2484 e 2N3963, non ho uno straccio di Zener e non ho il TL431...)
grazie della risposta Foto Utentemaxmix69 :ok:
"Non farei mai parte di un club che accettasse la mia iscrizione" (G. Marx)
Avatar utente
Foto Utenteclaudiocedrone
21,3k 4 7 9
Master EY
Master EY
 
Messaggi: 15298
Iscritto il: 18 gen 2012, 13:36

0
voti

[56] Re: Protezione per speaker.

Messaggioda Foto Utentemaxmix69 » 27 feb 2023, 0:19

claudiocedrone ha scritto:Urca quanti componenti che non possiedo
:D
I transistor vanno bene quasi di qualsiasi tipo, il tl431 li trovi nel 99% degli alimentatori swithig, al posto dello zener metti un 7805.... Su, un po' di inventiva! :mrgreen:
Avatar utente
Foto Utentemaxmix69
172 1 2 5
Stabilizzato
Stabilizzato
 
Messaggi: 379
Iscritto il: 6 lug 2013, 20:18

0
voti

[57] Re: Protezione per speaker.

Messaggioda Foto Utenteclaudiocedrone » 27 feb 2023, 0:29

:-) per i transistor lo immaginavo, gli Zener e il 431 potrei sempre comprarli quando ricapito a Cassino o Frosinone, piuttosto potresti chiarirmi il collegamento del relè con lo speaker, soprattutto il perché non serva un relè con caratteristiche particolari riguardo il problema dell'arco? :?
"Non farei mai parte di un club che accettasse la mia iscrizione" (G. Marx)
Avatar utente
Foto Utenteclaudiocedrone
21,3k 4 7 9
Master EY
Master EY
 
Messaggi: 15298
Iscritto il: 18 gen 2012, 13:36

0
voti

[58] Re: Protezione per speaker.

Messaggioda Foto Utenteclaudiocedrone » 27 feb 2023, 0:33

Lo chiedo per me ma anche se non dovessi realizzare tale protezione lo chiedo perché la soluzione potrebbe essere utile ad altri.
"Non farei mai parte di un club che accettasse la mia iscrizione" (G. Marx)
Avatar utente
Foto Utenteclaudiocedrone
21,3k 4 7 9
Master EY
Master EY
 
Messaggi: 15298
Iscritto il: 18 gen 2012, 13:36

0
voti

[59] Re: Protezione per speaker.

Messaggioda Foto Utentemaxmix69 » 28 feb 2023, 0:00

Hai ragione, non ho dato molte spiegazioni.
Il punto IN va collegato alluscita dell'amplificatore prima del relè.
Ho scritto un relè qualunque, è vero, ma va da sé che i contatti devono sopportare la corrente che ci deve passare.
Riguardo il problema dell'arco difficilmente lo risolvi, per cui un relè "qualsiasi" che ti salvi l'altoparlante mettendolo a massa va benissimo, poi se fa arco lo cambi insieme ai finali guasti... :mrgreen:
Avatar utente
Foto Utentemaxmix69
172 1 2 5
Stabilizzato
Stabilizzato
 
Messaggi: 379
Iscritto il: 6 lug 2013, 20:18

0
voti

[60] Re: Protezione per speaker.

Messaggioda Foto Utenteclaudiocedrone » 28 feb 2023, 0:09

Ok sì un relè sacrificale :mrgreen: ho capito (credo e correggimi se sbaglio) che il contatto del relè, a differenza di quanto succede nei soliti antibump, quando si attiva non deve connettere il finale allo speaker ma invece cortocircuitarne la bobina mobile :roll: tuttavia per quanto ci abbia pensato è ripensato non riesco a capire come vada collegato per fare ciò :(
"Non farei mai parte di un club che accettasse la mia iscrizione" (G. Marx)
Avatar utente
Foto Utenteclaudiocedrone
21,3k 4 7 9
Master EY
Master EY
 
Messaggi: 15298
Iscritto il: 18 gen 2012, 13:36

PrecedenteProssimo

Torna a Elettronica generale

Chi c’è in linea

Visitano il forum: Nessuno e 77 ospiti