buongiorno amici,chiederei un parere se convenga o meno autocostruirsi un alimentatore regolabile sia in corrente che in tensione,ho visto su amazon che a 60€ ce n'è sta uno da 5A e 30V
ma ho anche trovato un circuito non troppo complesso:
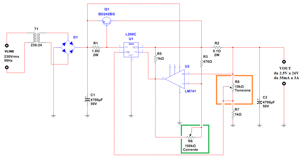
https://www.google.com/amp/s/www.ne555. ... abile/amp/
che però è da 3A e credo al
massimo 24 V , ma io vorrei qualcosa che possa arrivare anche a 60V ( il trasformatore c'el'ho già..
anzi,ne ho ben 3 che potrei mettere in parallelo per una corrente di tutto rispetto..)
consiglio su autocostruzione alimentatore regolabile in corr
0
voti
questi sono i dati di targa di quello più grande ,gli altri 2 che invece sono circa l'80% del primo non si leggono più..
ho visto che alimentati a 220 V emettono circa 70V ciascuno
ho visto che alimentati a 220 V emettono circa 70V ciascuno
2
voti
Bob Pease
What’s All This Power-Supply Design Stuff, Anyway?
https://www.electronicdesign.com/techno ... uff-anyway
What’s All This Power-Supply Design Stuff, Anyway?
https://www.electronicdesign.com/techno ... uff-anyway
There is nothing simple about making your own 60-volt power supply, especially at 5 A. None of your suggestions are suitable for actually building one, not for a hobbyist, and not for a serious engineer. If you want a reliable supply that will survive serious use, you should just buy one, or plan to put in dozens of hours of work at 40 cents per hour, to design and build one. Note 99.9% of such designs will indeed be ‘quick and dirty;’ they will die quickly, and go up in dirty smoke. A power supply used at a ‘hacker bench’ will very likely get connected to some load that will blow it up. Thus, especially for a ‘hacker bench,’ you'll want a safe and reliable supply. A ‘hacker supply’ on a ‘hacker bench’ will just need fire-extinguishers. Fuses ain't good enough for protection. I put that design at 30 V max and 3 V min, for good reasons. Power supplies can nottttt be extended from 30 V to 60 V with any good reliability at all. They are also not easily extended down to 0 volt. That takes a completely different design! Anything beyond 1 A will take some careful design. ‘Quick-and-dirty’ is a very bad idea.
0
voti
Salve a tutti.
L'autocostruzione oggi ha senso solo se si ha la maggior parte dei componenti ed anche il mobiletto per inserire il circuito al suo interno.
Purtroppo oggi basta comperare pochi componenti per ritrovarsi a spendere molto di più di un dispositivo elettronico completo.
E' anche vero che la soddisfazione di essersi autocostruiti qualcosa è impagabile, ma quando vedi la cifra che hai pagato per i componenti che ti mancavano, questa soddisfazione diminuisce di molto.
Quindi autocostruzione OK ma con la calcolatrice alla mano.
Saluti a tutti da Alberto
L'autocostruzione oggi ha senso solo se si ha la maggior parte dei componenti ed anche il mobiletto per inserire il circuito al suo interno.
Purtroppo oggi basta comperare pochi componenti per ritrovarsi a spendere molto di più di un dispositivo elettronico completo.
E' anche vero che la soddisfazione di essersi autocostruiti qualcosa è impagabile, ma quando vedi la cifra che hai pagato per i componenti che ti mancavano, questa soddisfazione diminuisce di molto.
Quindi autocostruzione OK ma con la calcolatrice alla mano.
Saluti a tutti da Alberto
0
voti
AlberManR ha scritto:Salve a tutti.
L'autocostruzione oggi ha senso solo se si ha la maggior parte dei componenti ed anche il mobiletto per inserire il circuito al suo interno.
Purtroppo oggi basta comperare pochi componenti per ritrovarsi a spendere molto di più di un dispositivo elettronico completo.
E' anche vero che la soddisfazione di essersi autocostruiti qualcosa è impagabile, ma quando vedi la cifra che hai pagato per i componenti che ti mancavano, questa soddisfazione diminuisce di molto.
Quindi autocostruzione OK ma con la calcolatrice alla mano.
Saluti a tutti da Alberto
Condivido in parte ciò che dici, volevo scrivere anche io "se hai la maggior parte dei componenti" perché oggi già pronto made in Cina costa veramente poco però come dici giustamente l'utocostruzione da una soddisfazione impagabile ma non sempre ciò che trovi in commercio soddisfa le proprie necessità come il richiedente vuole 60 V mentre è facile trovare alimentatori fino a circa 30 V per cui a volte l'utocostruzione è quasi un obbligo ed oltre a questo però bisogna fare i conti con le proprie capacità teoriche e pratiche.
Ad ogni modo W l'utocostruzione.
0
voti
Parole sagge:
Meglio comprare che progettare/costruire un alimentatore da laboratorio mal funzionante e poco protetto.
Bob Pease
What’s All This Power-Supply Design Stuff, Anyway?
https://www.electronicdesign.com/techno ... uff-anyway
Meglio comprare che progettare/costruire un alimentatore da laboratorio mal funzionante e poco protetto.
1
voti
va bene.. sicuramente non si pretenderanno chicche come protezione dai corti,sovraccarichi,ecc... a 60V 5A sono una bomba da gestire... magari all'aumentare della tensione diminuirà la corrente gestibile...
io provo a mettere dell'altra carne alla brace per vedere se ho magari il tutto per realizzarlo,tipo transistor, amplificatori..
sicuramente potrei ottenere qualcosa di superiore a quelle ciofeche di switching cinesi da 1,5 a 16V che generano rf che richiamano pure gli alieni...
io provo a mettere dell'altra carne alla brace per vedere se ho magari il tutto per realizzarlo,tipo transistor, amplificatori..
sicuramente potrei ottenere qualcosa di superiore a quelle ciofeche di switching cinesi da 1,5 a 16V che generano rf che richiamano pure gli alieni...
0
voti
Qualche numero approssimato:
70 Veff a vuoto >> 70 x 1,41 = 99 V di picco a vuoto
che supponiamo scendano a 70 Vdc con carico 5 A
60 V dc x 5 A = 300 watt erogati
70 x 5 = 350 watt trasmessi dal trasformatore.
Se vuoi erogare 12 V a 5 A ne dissipi in calore (70-12)x 5 = 290 watt nel regolatore.

70 Veff a vuoto >> 70 x 1,41 = 99 V di picco a vuoto
che supponiamo scendano a 70 Vdc con carico 5 A
60 V dc x 5 A = 300 watt erogati
70 x 5 = 350 watt trasmessi dal trasformatore.
Se vuoi erogare 12 V a 5 A ne dissipi in calore (70-12)x 5 = 290 watt nel regolatore.

1
voti
MarcoD ha scritto:Se vuoi erogare 12 V a 5 A ne dissipi in calore (70-12)x 5 = 290 watt nel regolatore.
Ma seriamente qualcuno prende in considerazione di costruire un alimentatore lineare di quella potenza per usi generici ??
Mi sembra la suocera che l'altro giorno mi chiede un offera migliore di "enel" ma da pagare con il bollettino
Switching is the way, ma per quelle potenze non è proprio uno scherzo
Compra un bel alimentatore da laboratorio e fine della giornata, magari non una ciofeca cinese ma qualcosa di serio
Sei veramente sicuro che servono tutta quella tensione e tutta quella corrente ? Se la risposta è "forse potrebbero essere utili ma non ora" Vuol dire al 90% che non servono

0
voti
Condividendo pienamente le osservazioni di
MarcoD sulla potenza da dissipare nel regolatore, ti suggerisco di guardare questo thread su un limitatore di corrente da "tanti" ampere.
viewtopic.php?f=2&t=80312
Ci sono info su come dimensionare circuiti di limitazione/protezione di corrente "affidabili".
viewtopic.php?f=2&t=80312
Ci sono info su come dimensionare circuiti di limitazione/protezione di corrente "affidabili".
Torna a Costruzione, riparazione, riutilizzo
Chi c’è in linea
Visitano il forum: Nessuno e 5 ospiti

Elettrotecnica e non solo (admin)
Un gatto tra gli elettroni (IsidoroKZ)
Esperienza e simulazioni (g.schgor)
Moleskine di un idraulico (RenzoDF)
Il Blog di ElectroYou (webmaster)
Idee microcontrollate (TardoFreak)
PICcoli grandi PICMicro (Paolino)
Il blog elettrico di carloc (carloc)
DirtEYblooog (dirtydeeds)
Di tutto... un po' (jordan20)
AK47 (lillo)
Esperienze elettroniche (marco438)
Telecomunicazioni musicali (clavicordo)
Automazione ed Elettronica (gustavo)
Direttive per la sicurezza (ErnestoCappelletti)
EYnfo dall'Alaska (mir)
Apriamo il quadro! (attilio)
H7-25 (asdf)
Passione Elettrica (massimob)
Elettroni a spasso (guidob)
Bloguerra (guerra)









