Spia Riserva Carburante
Moderatori:
carloc,
g.schgor,
BrunoValente,
IsidoroKZ
0
voti
Personalmente non saprei ma potrebbe esserci qualche componente intermedio tra galleggiante e strumento. Indicare strumento al posto di galleggiante sarebbe stato più in linea con le specifiche indicate dall'OP.
1
voti
Elidur ha scritto:Personalmente non saprei ma potrebbe esserci qualche componente intermedio tra galleggiante e strumento. Indicare strumento al posto di galleggiante sarebbe stato più in linea con le specifiche indicate dall'OP.
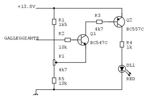
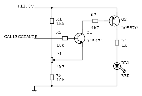
Al [128] c'è lo schema elettrico dell'auto, si vede chiaramente che tra reostato e strumento c'è solo un filo che li collega e non potrebbe essere diversamente.
-

BrunoValente
39,6k 7 11 13 - G.Master EY

- Messaggi: 7796
- Iscritto il: 8 mag 2007, 14:48
0
voti
Non capisco questa tua voglia di precisione estrema da cosa scaturisca.
Ad ogni modo ti sarà sfuggito che l'autore del thread in un post ha pubblicato lo schema elettrico della sua autovettura dove si evince che il galleggiante chiudi a massa come dicevo io e lo strumentino della benzina è collegato da un lato al positivo e dall'altro lato direttamente al galleggiante.
Non ti metto il link al post perché sto guidando e sto scrivendo dettando.
Ad ogni modo ti sarà sfuggito che l'autore del thread in un post ha pubblicato lo schema elettrico della sua autovettura dove si evince che il galleggiante chiudi a massa come dicevo io e lo strumentino della benzina è collegato da un lato al positivo e dall'altro lato direttamente al galleggiante.
Non ti metto il link al post perché sto guidando e sto scrivendo dettando.
0
voti
maxmix69 ha scritto:Non capisco questa tua voglia di precisione estrema da cosa scaturisca.
Ad ogni modo ti sarà sfuggito che l'autore del thread in un post ha pubblicato lo schema elettrico della sua autovettura dove si evince che il galleggiante chiudi a massa come dicevo io e lo strumentino della benzina è collegato da un lato al positivo e dall'altro lato direttamente al galleggiante.
Occorre però saper leggere uno schema e soprattutto aver voglia di capirlo... più facile sparare a caso e pontificare in continuazione
-

BrunoValente
39,6k 7 11 13 - G.Master EY

- Messaggi: 7796
- Iscritto il: 8 mag 2007, 14:48
2
voti
maxmix69 ha scritto:Qualcuno ha parlato di farglielo modificare?
maxmix69 ha scritto:Non noto nulla di strano, se mi scrivi cos'hai notato invece tu facciamo prima...
Per tua comodità (ma non ti ci abituare), ecco alcune informazioni ed esigenze fornite dall'OP:
[post #38] Vorrei solo ricordare che la tensione di riferimento del voltmetro che segnala il livello di benzina , varia da un massimo di 13,5 volt a serbatoio pieno ad un minimo di circa 1 volt a serbatoio con pochi litri di benzina dentro pertanto la tensione in ingresso al circuito varia su detti valori .
[post #61] Galleggiante Nuovo .......Strumento funzionante ......
Apprezzo i vostri "sforzi" per proporre un circuito affidabile ma vorrei ribadire che a me serve un led che si accende quando la tensione di riferimento prelevabile ai capi dello strumento scende intorno ai 2-3 volt
il reostato del galleggiante c'è, funziona e fa bene il suo lavoro
[post #80] Per misurare la resistenza del reostato galleggiante lo dovrei smontare e questo mi comporta un lavorone che non voglio fare
Spero che la cosa ti sia chiara, una volta per tutte
maxmix69 ha scritto:Ad ogni modo ti sarà sfuggito che l'autore del thread in un post ha pubblicato lo schema elettrico della sua autovettura dove si evince che il galleggiante chiudi a massa come dicevo io e lo strumentino della benzina è collegato da un lato al positivo e dall'altro lato direttamente al galleggiante.
Non ti metto il link al post perché sto guidando e sto scrivendo dettando.
Primo, non dovresti smanettare col telefono/tablet/altro mentre guidi, non si fa
e spero ti diano una multaQuando ti saria fermato, metti il link al post dove si dice la parte che ho evidenziato in grassetto
0
voti
Caro
alev, dopo essere intervenuto nelle mie risposte facendomi notare quello che secondo te era un errore ti ho risposto più volte tecnicamente che non c'erano errori da parte mia, quindi tu ad un certo punto hai scritto questo:
per cui io non ho più risposto oltre e ho continuato a portare avanti il discorso tecnico.
Tu invece hai continuato a fare "confronti sterili", puntualizzando cose tecnicamente errate o quantomeno discutibili, o per lo più inutili.
Tu scrivi:
e a me sembra che tu lo abbia scritto pure con arroganza:
Cosa dovrebbe essermi chiaro, di preciso? I miei schemi, a parte il primo dei tre che ha la soglia sbagliata, fanno esattamente quanto richiesto dall'autore del thread, salvo fattori esterni non cosiderati (fluttuazioni della tensione di alimentazione, possibile corrente di fuga nel circuito con il LM317 eccetera), tutte cose che vanno verificate per forza con la prova sul campo.
Non ho intenzione di andare oltre sul piano personale, se hai qualcosa da spiegare tecnicamente spiegala, diversamente evita per favore di fare il comandante, che io non prendo certamente ordini da te:
Avevo scritto che avrei postato il link al post dello schema e lo avrei fatto, ma
BrunoValente aveva già dato le indicazioni mentre io pubblicavo, quindi non serve più.
Avevo promesso che avrei fatto gli schemi in FidoCad tempo permettendo e il più complesso l'ho realizzato, l'altro vediamo.
Chiarito tutto questo ti chiedo cortesemente di continuare con me solo dal punto di vista tecnico, se hai voglia di continuare.
alev ha scritto:direi di smetterla con questo "confronto sterile" tra noi due che non porta a nulla
per cui io non ho più risposto oltre e ho continuato a portare avanti il discorso tecnico.
Tu invece hai continuato a fare "confronti sterili", puntualizzando cose tecnicamente errate o quantomeno discutibili, o per lo più inutili.
Tu scrivi:
alev ha scritto:Spero che la cosa ti sia chiara, una volta per tutte
e a me sembra che tu lo abbia scritto pure con arroganza:
alev ha scritto:Per tua comodità (ma non ti ci abituare), ecco alcune informazioni ed esigenze fornite dall'OP:
Cosa dovrebbe essermi chiaro, di preciso? I miei schemi, a parte il primo dei tre che ha la soglia sbagliata, fanno esattamente quanto richiesto dall'autore del thread, salvo fattori esterni non cosiderati (fluttuazioni della tensione di alimentazione, possibile corrente di fuga nel circuito con il LM317 eccetera), tutte cose che vanno verificate per forza con la prova sul campo.
Non ho intenzione di andare oltre sul piano personale, se hai qualcosa da spiegare tecnicamente spiegala, diversamente evita per favore di fare il comandante, che io non prendo certamente ordini da te:
alev ha scritto:Quando ti saria fermato, metti il link al post dove si dice la parte che ho evidenziato in grassetto
Avevo scritto che avrei postato il link al post dello schema e lo avrei fatto, ma
Avevo promesso che avrei fatto gli schemi in FidoCad tempo permettendo e il più complesso l'ho realizzato, l'altro vediamo.
Chiarito tutto questo ti chiedo cortesemente di continuare con me solo dal punto di vista tecnico, se hai voglia di continuare.
Chi c’è in linea
Visitano il forum: Nessuno e 41 ospiti

Elettrotecnica e non solo (admin)
Un gatto tra gli elettroni (IsidoroKZ)
Esperienza e simulazioni (g.schgor)
Moleskine di un idraulico (RenzoDF)
Il Blog di ElectroYou (webmaster)
Idee microcontrollate (TardoFreak)
PICcoli grandi PICMicro (Paolino)
Il blog elettrico di carloc (carloc)
DirtEYblooog (dirtydeeds)
Di tutto... un po' (jordan20)
AK47 (lillo)
Esperienze elettroniche (marco438)
Telecomunicazioni musicali (clavicordo)
Automazione ed Elettronica (gustavo)
Direttive per la sicurezza (ErnestoCappelletti)
EYnfo dall'Alaska (mir)
Apriamo il quadro! (attilio)
H7-25 (asdf)
Passione Elettrica (massimob)
Elettroni a spasso (guidob)
Bloguerra (guerra)





