Provo a fare un po' di chiarezza nella speranza di porre fine allo sterminato elenco di incomprensioni, e di sciocchezze di cui questo thread e ben farcito.
Le incomprensioni, correggetemi se sbaglio, derivano dal fatto che nella discussione si sovrappongono interventi di chi ha capito di cosa si sta parlando e di chi invece non ha capito e comunque crede di aver capito.
Il circuito di misurazione del livello di carburante nel serbatoio dell'auto Diane 6 è fatto così:
Lo si evince dallo schema generale dell'auto riportato dall'OP al [128]
L'OP asserisce di aver misurato una tensione bassa a serbatoio vuoto e una tensione alta a serbatoio pieno ma bisogna sapere dove l'OP ha misurato la tensione altrimenti l'informazione lascia il tempo che trova.
Osservando il circuito ci si rende conto facilmente che il reostato deve per forza presentare resistenza alta a serbatoio vuoto e bassa a serbatoio pieno perché solo così l'indice dello strumento può trovarsi a inizio scala a serbatoio vuoto e a fondo scala a serbatoio pieno.
Lo strumento è ovviamente un amperometro ma non del tipo normale a resistenza interna quasi nulla: se così fosse succederebbe che a serbatoio pieno, quando il valore del reostato è prossimo a zero ohm, si avrebbe un cortocircuito.
Quindi, per evitare il corto e per fare in modo che a serbatoio pieno lo strumento indichi il valore di fondo scala, evidentemente ha un valore di resistenza interna non nullo ma opportunamente dimensionato.
Premesso ciò è evidente che l'OP ha misurato i valori che dichiara ai capi dello strumento cioè tra i punti A e B dello schema qui sopra.
Il circuito proposto non sente la tensione ai capi dello strumento ma quella ai capi del reostato perché, senza apportare modifiche all'impianto dell'auto, andrebbe collegato in questo modo
e quindi in ingresso non vedrebbe la tensione ai capi dello strumento tra A e B ma vedrebbe la tensione che c'è tra A e massa, cioè quella che c'è ai capi del reostato che, per chi conosce il secondo principio di kirchhoff, è alta a serbatoio vuoto e bassa a serbatoio pieno.
Chiaro?
Spia Riserva Carburante
Moderatori:
carloc,
g.schgor,
BrunoValente,
IsidoroKZ
1
voti
Devi però tenere conto della corrente che scorre nel TL431 quando è spento che non è nulla e che terrebbe acceso debolmente il led, mi pare possa raggiungere 1mA nelle peggiori condizioni.
Sarebbe il caso di fugarla aggiungendo un resistore da circa 1k o meno tra catodo e positivo.
Sarebbe il caso di fugarla aggiungendo un resistore da circa 1k o meno tra catodo e positivo.
-

BrunoValente
39,6k 7 11 13 - G.Master EY

- Messaggi: 7796
- Iscritto il: 8 mag 2007, 14:48
0
voti
Sì, lo avevo accennato:
In effetti si parla di circa 1mA, ma bisogna vedere quanta luce fa il led utilizzato con una corrente di 1mA. Eventualmente si può mettere in parallelo al led stesso un resitore da 1.5 kohm o meno, da verificare.
EDIT: hai modifcato il post mentre scrivevo oppure non avevo fatto caso che avevi già indicato il resistore da 1k?
maxmix69 ha scritto:possibile corrente di fuga nel circuito con il LM317 eccetera
In effetti si parla di circa 1mA, ma bisogna vedere quanta luce fa il led utilizzato con una corrente di 1mA. Eventualmente si può mettere in parallelo al led stesso un resitore da 1.5 kohm o meno, da verificare.
EDIT: hai modifcato il post mentre scrivevo oppure non avevo fatto caso che avevi già indicato il resistore da 1k?
0
voti
Buon giorno
Ad Elfo che in precedenza in modo polemico mi accusa di aver pubblicato solo ora lo schema rispondo che solo ora sono riuscito a reperirlo in rete . Ho evidenziato il reostato solo per far capire come funziona il tutto anche se mi sembra fin dal primo momento che dovrebbe essere chiaro vista la semplicità del sistema .
Non ricordo chi in precedenza mi ha chiesto di misurare la resistenza del reostato e in quel momento ho spiegato che avrei dovuto smontare il serbatoio per farlo . Cosa non facile.
Fortunatamente, un ricambista citroen ne ha uno e gentilmente mi ha detto che il reostato misura 350 ohm.
La tensione l'ho misurata ai capi dello strumento in quanto essere punto piu facilmente accessibile .
Cero è che se la batteria misura 12 volt ( per semplificare ) e allo strumento misuro 10 , sul reostato troverò 2 ma non c'è bisogno che vado a verificare sul serbatoio ...
A questo punto credo di aver dato tutti gli elementi
Ancora grazie e gradirei meno polemiche da parte di qualcuno
Ad Elfo che in precedenza in modo polemico mi accusa di aver pubblicato solo ora lo schema rispondo che solo ora sono riuscito a reperirlo in rete . Ho evidenziato il reostato solo per far capire come funziona il tutto anche se mi sembra fin dal primo momento che dovrebbe essere chiaro vista la semplicità del sistema .
Non ricordo chi in precedenza mi ha chiesto di misurare la resistenza del reostato e in quel momento ho spiegato che avrei dovuto smontare il serbatoio per farlo . Cosa non facile.
Fortunatamente, un ricambista citroen ne ha uno e gentilmente mi ha detto che il reostato misura 350 ohm.
La tensione l'ho misurata ai capi dello strumento in quanto essere punto piu facilmente accessibile .
Cero è che se la batteria misura 12 volt ( per semplificare ) e allo strumento misuro 10 , sul reostato troverò 2 ma non c'è bisogno che vado a verificare sul serbatoio ...
A questo punto credo di aver dato tutti gli elementi
Ancora grazie e gradirei meno polemiche da parte di qualcuno
-

Gragnanese
20 3 - Messaggi: 19
- Iscritto il: 29 set 2019, 12:00
0
voti
Buongiorno, scusa ma non mi pare proprio che
elfo ti abbia accusato e meno che meno in modo polemico con le sue due domande 
per il resto invito tutti i partecipanti ad evitare infruttuosi battibecchi e a rilassare gli animi, grazie.
per il resto invito tutti i partecipanti ad evitare infruttuosi battibecchi e a rilassare gli animi, grazie.
"Non farei mai parte di un club che accettasse la mia iscrizione" (G. Marx)
-

claudiocedrone
21,3k 4 7 9 - Master EY

- Messaggi: 15302
- Iscritto il: 18 gen 2012, 13:36
2
voti
Dal mio punto di vista parte delle incomprensioni le hai generate inconsapevolmente tu, facendo misure non riferite a massa e non dicendolo
Le tensioni sono sempre riferite a massa se non specificato
Comunque così anche meglio, lo schema con lo scr, basta ribaltarlo e hai quello che ti serve, con indicazione immediata e persistente senza usare gruppi RC
Le tensioni sono sempre riferite a massa se non specificato
Comunque così anche meglio, lo schema con lo scr, basta ribaltarlo e hai quello che ti serve, con indicazione immediata e persistente senza usare gruppi RC
-

standardoil
547 2 4 - Stabilizzato

- Messaggi: 420
- Iscritto il: 15 lug 2022, 19:14
1
voti
Faccio alcune considerazioni sui due circuiti proposti da
maxmix69 partendo dal secondo, quello con il TL431.
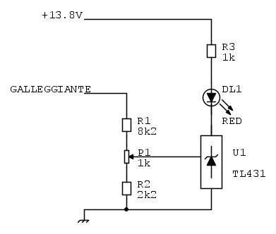
Il circuito è sostanzialmente un comparatore che confronta una porzione della tensione ai capi del reostato, il cui valore dipende dal livello del carburante, con un valore di soglia interna del TL431 di 2.5V.
Il valore di soglia di 2.5V offerto dal TL431 è stabile, indipendente dalla temperatura e soprattutto indipendente dal valore della tensione di batteria che può variare diciamo da circa 12V a circa 14V.
Questa indipendenza del valore di soglia da quello di tensione della batteria, che in altre applicazioni è un pregio, qui invece è un difetto. Provo a spiegare perché.
Premetto che l'aspetto che sto per mettere in evidenza è già stato fatto notare da
elfo che si è dannato a spiegarlo in tutti i modi ma, a quanto sembra, con scarsi risultati.
La tensione da confrontare con il valore di soglia è quella ai capi del reostato che a serbatoio quasi vuoto è dalle parti di 10V, perciò succede che, se a serbatoio quasi vuoto la tensione di batteria varia di 2V, quella ai capi del reostato pure varia in proporzione, cioè di circa 1.7V che è un valore eccessivo: il led potrebbe non accendersi se il serbatoio arrivasse a svuotarsi completamente con la tensione di batteria a14V 12V, cioè bassa, perché anche quella sul piedino di controllo del TL431 sarebbe di conseguenza bassa in proporzione e potrebbe non arrivare a raggiungere il valore di soglia di 2.5V.
Per evitare questo è meglio il circuito di
elfo, opportunamente rivisto invertendo gli ingressi, oppure il primo circuito di
maxmix69 perché il funzionamento di entrambi è quasi completamente indipendente dalle eventuali variazioni della tensione di batteria.
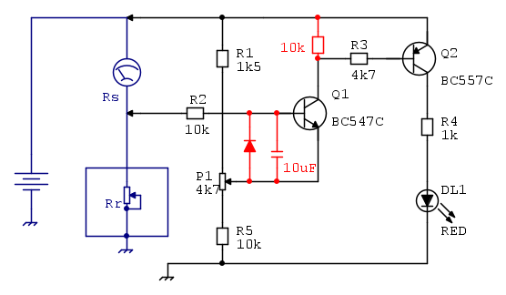
Di seguito il primo circuito di maxmix69 dove ho aggiunto alcuni componenti: il resistore da 10k serve ad evitare che la corrente di perdita di Q1 possa portare in conduzione Q2, Il diodo sulla base di Q1 evita polarizzazione inversa della giunzione BE di Q1 quando il serbatoio è pieno e il condensatore evita che i disturbi possano far accendere sporadicamente il led.
Il funzionamento di questo circuito, come pure di quello con il comparatore di Elfo, è immune dalle variazioni della tensione di batteria perché il circuito di ingresso è sostanzialmente un ponte di Wheatstone e il circuito con i transistor commuta quando il ponte attraversa la condizione di equilibrio che è notoriamente indipendente dalla tensione di alimentazione del ponte, dipende solo dai valori delle resistenze del ponte che sono R1, P1, R5, Rs e Rr, quindi in particolare dal valore di Rr.
Il circuito è sostanzialmente un comparatore che confronta una porzione della tensione ai capi del reostato, il cui valore dipende dal livello del carburante, con un valore di soglia interna del TL431 di 2.5V.
Il valore di soglia di 2.5V offerto dal TL431 è stabile, indipendente dalla temperatura e soprattutto indipendente dal valore della tensione di batteria che può variare diciamo da circa 12V a circa 14V.
Questa indipendenza del valore di soglia da quello di tensione della batteria, che in altre applicazioni è un pregio, qui invece è un difetto. Provo a spiegare perché.
Premetto che l'aspetto che sto per mettere in evidenza è già stato fatto notare da
La tensione da confrontare con il valore di soglia è quella ai capi del reostato che a serbatoio quasi vuoto è dalle parti di 10V, perciò succede che, se a serbatoio quasi vuoto la tensione di batteria varia di 2V, quella ai capi del reostato pure varia in proporzione, cioè di circa 1.7V che è un valore eccessivo: il led potrebbe non accendersi se il serbatoio arrivasse a svuotarsi completamente con la tensione di batteria a
Per evitare questo è meglio il circuito di
Di seguito il primo circuito di maxmix69 dove ho aggiunto alcuni componenti: il resistore da 10k serve ad evitare che la corrente di perdita di Q1 possa portare in conduzione Q2, Il diodo sulla base di Q1 evita polarizzazione inversa della giunzione BE di Q1 quando il serbatoio è pieno e il condensatore evita che i disturbi possano far accendere sporadicamente il led.
Il funzionamento di questo circuito, come pure di quello con il comparatore di Elfo, è immune dalle variazioni della tensione di batteria perché il circuito di ingresso è sostanzialmente un ponte di Wheatstone e il circuito con i transistor commuta quando il ponte attraversa la condizione di equilibrio che è notoriamente indipendente dalla tensione di alimentazione del ponte, dipende solo dai valori delle resistenze del ponte che sono R1, P1, R5, Rs e Rr, quindi in particolare dal valore di Rr.
-

BrunoValente
39,6k 7 11 13 - G.Master EY

- Messaggi: 7796
- Iscritto il: 8 mag 2007, 14:48
0
voti
Bruno , che faccio
Procedo con il montaggio e prova "sul campo" dei due circuiti ultimi pubblicati ?
Grazie
Procedo con il montaggio e prova "sul campo" dei due circuiti ultimi pubblicati ?
Grazie
-

Gragnanese
20 3 - Messaggi: 19
- Iscritto il: 29 set 2019, 12:00
2
voti
Io proverei con quello a transistor, per l'altro con il TL431 ho detto quali sono i miei dubbi ma se hai voglia di sperimentare fai anche quello e mettili a confronto.
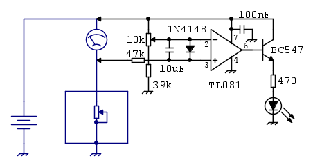
Se poi la voglia di sperimentare è tanta potresti provare anche questo
che mi pare possa essere il miglior compromesso tra semplicità e funzionalità.
Non tutti sanno che il TL081 (82-84) ha un common mode che si estende fino al positivo di alimentazione, ma non fino al negativo, per questo ho messo il diodo: guardando lo schema interno ho ritenuto necessario aggiungerlo perché altrimenti quando la tensione dell'ingresso non invertente raggiunge il negativo di alimentazione, cosa che avviene a serbatoio pieno, mi pare che il led possa accendersi.
Se poi la voglia di sperimentare è tanta potresti provare anche questo
che mi pare possa essere il miglior compromesso tra semplicità e funzionalità.
Non tutti sanno che il TL081 (82-84) ha un common mode che si estende fino al positivo di alimentazione, ma non fino al negativo, per questo ho messo il diodo: guardando lo schema interno ho ritenuto necessario aggiungerlo perché altrimenti quando la tensione dell'ingresso non invertente raggiunge il negativo di alimentazione, cosa che avviene a serbatoio pieno, mi pare che il led possa accendersi.
-

BrunoValente
39,6k 7 11 13 - G.Master EY

- Messaggi: 7796
- Iscritto il: 8 mag 2007, 14:48
Chi c’è in linea
Visitano il forum: Nessuno e 130 ospiti

Elettrotecnica e non solo (admin)
Un gatto tra gli elettroni (IsidoroKZ)
Esperienza e simulazioni (g.schgor)
Moleskine di un idraulico (RenzoDF)
Il Blog di ElectroYou (webmaster)
Idee microcontrollate (TardoFreak)
PICcoli grandi PICMicro (Paolino)
Il blog elettrico di carloc (carloc)
DirtEYblooog (dirtydeeds)
Di tutto... un po' (jordan20)
AK47 (lillo)
Esperienze elettroniche (marco438)
Telecomunicazioni musicali (clavicordo)
Automazione ed Elettronica (gustavo)
Direttive per la sicurezza (ErnestoCappelletti)
EYnfo dall'Alaska (mir)
Apriamo il quadro! (attilio)
H7-25 (asdf)
Passione Elettrica (massimob)
Elettroni a spasso (guidob)
Bloguerra (guerra)




