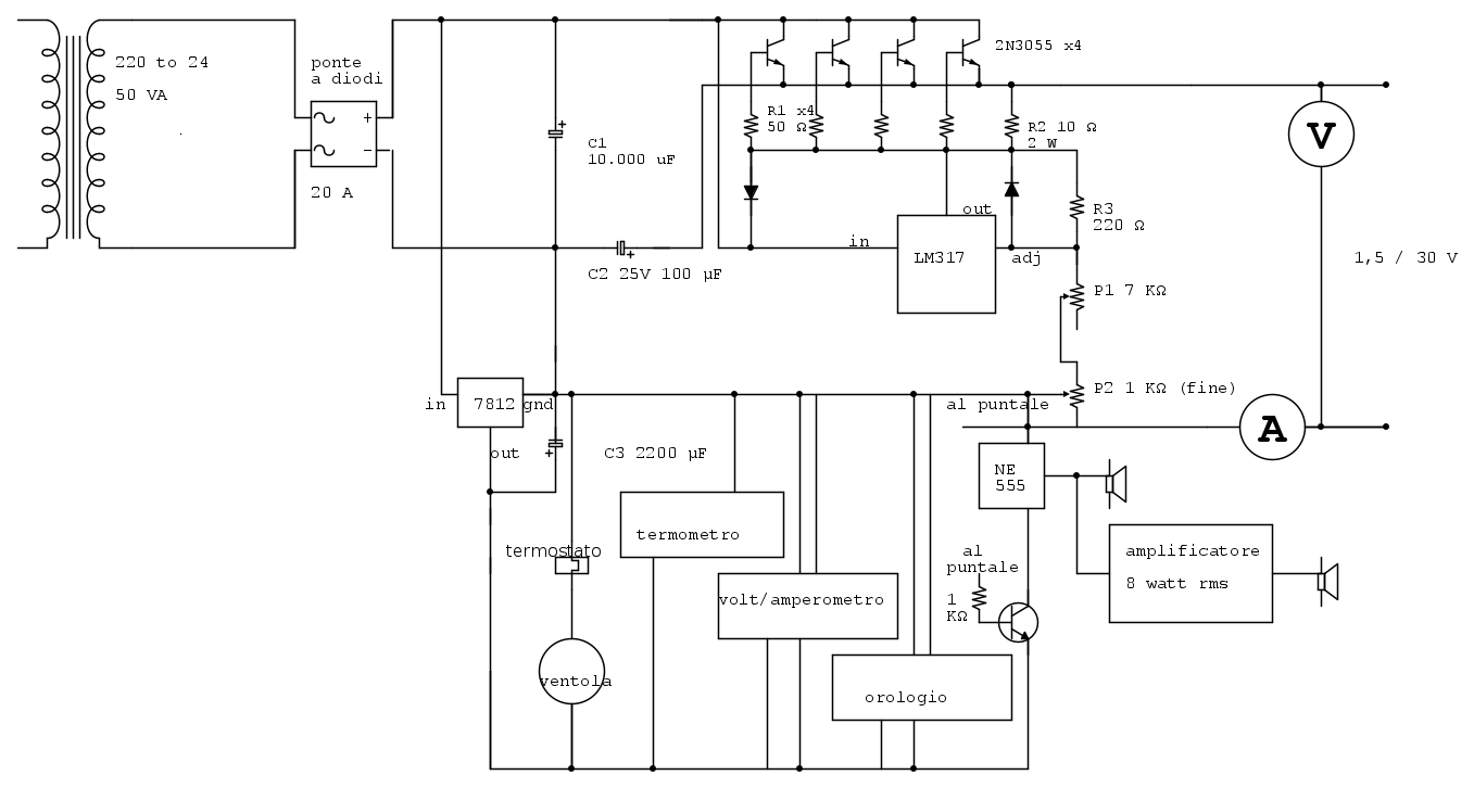
ha funzionato la soluzione della versione precedente, quindi ho schematizzato l'alimentatore che ho realizzato (sicuramente da migliorare) ho voluto sfruttare anche il sistema di amplificazione ed integrare la funzione test di continuità che uso molto spesso..
però ho notato che ci sono dei problemi a spostare i componenti e parametri relativi.. cioè si sposta tutta la mappa oppure vanno in tutt'altra direzione ( potrebbe essere un mio problema dato che ho solo 4 Gb di ram...?)
inoltre non si può riprendere un componente dalla libreria se si ha cambiato strumento, ma bisogna selezionare un altro componente e quindi riprendere quello voluto..

Elettrotecnica e non solo (admin)
Un gatto tra gli elettroni (IsidoroKZ)
Esperienza e simulazioni (g.schgor)
Moleskine di un idraulico (RenzoDF)
Il Blog di ElectroYou (webmaster)
Idee microcontrollate (TardoFreak)
PICcoli grandi PICMicro (Paolino)
Il blog elettrico di carloc (carloc)
DirtEYblooog (dirtydeeds)
Di tutto... un po' (jordan20)
AK47 (lillo)
Esperienze elettroniche (marco438)
Telecomunicazioni musicali (clavicordo)
Automazione ed Elettronica (gustavo)
Direttive per la sicurezza (ErnestoCappelletti)
EYnfo dall'Alaska (mir)
Apriamo il quadro! (attilio)
H7-25 (asdf)
Passione Elettrica (massimob)
Elettroni a spasso (guidob)
Bloguerra (guerra)











