Cos'è ElectroYou | Login Iscriviti

ElectroYou - la comunità dei professionisti del mondo elettrico

Rivalutare un progetto

Elettronica lineare e digitale: didattica ed applicazioni

Moderatori: Foto Utentecarloc, Foto Utenteg.schgor, Foto UtenteBrunoValente, Foto UtenteIsidoroKZ

0
voti

[31] Re: Rivalutare un progetto

Messaggioda Foto UtenteElidur » 7 apr 2023, 11:56

Ciao Foto Utentewimatech, ho potuto dare soltanto un'occhiata veloce al tuo lavoro perché quella di ieri è stata una giornataccia e anche oggi promette bene. Hai realizzato le PCB in un tempo record e questo è un fatto molto interessante ma l'insieme è da valutare con un po' più di calma.
Quindi adesso mi sono preso una pausa ma avendo visto tutto di fretta non posso valutare più di tanto. Quello che ho notato nell'immediato, e che non mi convince, è la dimensione delle piste interessate dalle correnti elevate. Sarebbe meglio farle molto più ampie, comprese quelle che collegano l'elettrolitico C1 oltre ad un riempimento dei piani di massa.
Puoi prendere spunto dai criteri adottati dalla rivista di NE.
Il transistor pilota lo girerei presentando la parte metallizzata verso l'esterno della PCB ma è possibile che tu ci abbia già pensato e che le immagini prodotte siano soltanto un'anteprima provvisoria di lavorazione.

Poi c'è un problema con il trasformatore. Quelli che hai indicato temo che non potranno essere utilizzati, salvo riavvolgere il secondario. Nel caso fossero toroidali sarebbe una modifica meno complicata ma in ogni caso non sarebbe comunque un intervento da poco.
Purtroppo le attuali tensioni di quei trasformatori non sono adatte per il circuito.

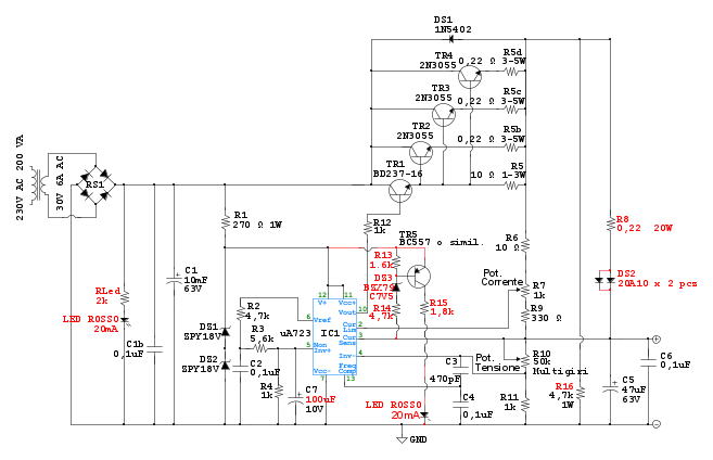
Adesso devo fare alcune considerazioni sullo schema che ho pubblicato al post [1]:
ieri sera ho riscontrato che le modifiche introdotte per utilizzare un led da 20mA per la segnalazione della corrente, hanno peggiorato il funzionamento del segnalatore luminoso. Il circuitino realizzato per segnalare l'intervento della limitazione era una realizzazione dell'ultimo momento, un semplice artificio introdotto per cercare di sincronizzare l'accensione del led con la regolazione della corrente. Purtroppo mettendo un led da 20mA il circuitino ha funzionato male e ho dovuto trovare una soluzione alternativa perché la sola sostituzione della resistenza non ha dato il risultato previsto. Adesso ho fatto alcune modifiche allo schema che hanno regolarizzato il funzionamento del segnalatore coerentemente con l'intervento della protezione. In pratica, come vedi, ho collegato diversamente il BJT PNP e ho modificato il valore di alcuni componenti e adesso il servizio di segnalazione sembra affidabile ma farò un test più approfondito appena possibile. Ovviamente il problema del led era fine a se stesso e non incideva e non incide sulla funzione di limitazione della corrente che è indipendente dal led, quindi, questa interviene regolarmente in base all'impostazione del potenziometro ma nella condizione precedente la segnalazione funzionava in modo troppo spannometrico.

Con i componenti e i valori attuali di schema, potrai ottenere 5 Ampere in uscita fino a 25V, e anche qualcosa in più, stabili e puliti ma in caso di corto la tensione di uscita arriverebbe prossima allo zero e lo stadio finale composto dai 3 finali 2N3055 sarebbe costretto a dissipare circa 340W, anche se ben raffreddato, una potenza superiore al valore di potenza ricavato dal datasheet. Il problema sarebbe risolvibile in due modi:

1) aggiungendo un quarto 2N3055 in parallelo con la relativa resistenza di equalizzazione sull'emettitore, portando così la potenza complessiva, teoricamente dissipabile, a 440W;

2) sostituire i 3 finali 2N3055 con degli MJ15003, come suggerito da Foto Utentegraic, che ogni finale potrebbe teoricamente dissipare 200W. Con questa soluzione otterresti una potenza complessiva, teoricamente dissipabile di 600W e andresti a lavorare sul sicuro anche con soli 3 finali.

Ho modificato anche la potenza della resistenza di sensing R8, portandola a 20W. Sempre in caso di corto, potrebbe dissipare più di 13W e ho ritenuto più sicuro portarla a 20W. Io ho utilizzato una di quelle resistenze corazzate di colore oro, acquistata dai cinesi, che hanno anche i fori per avvitarle al dissipatore.

Ho raddoppiato il diodo DS2 perché potrebbe scaldare. Il mio scalda poco perché come ho già detto ho utilizzato un diodo a vitone regalatomi da Foto Utentegianniniivo ma ho visto che tu hai piazzato su PCB il diodo 20A10 e ho pensato che sarebbe stato più conveniente raddoppiarlo anche se la soluzione del singolo diodo a vitone sarebbe preferibile.

Ho anche aumentato a 100mF il condensatore C7 per ridurre il rumore del diodo zener contenuto nel 723.

Si potrebbe valutare di aggiungere una ulteriore protezione CROWBAR in modo da mandare a zero l'erogazione in caso di superamento della corrente e in caso di corto ma non ho ancora avuto il tempo di ragionarci su, poi non so se t'interessa.

Si potrebbe anche aggiungere uno shutdown sul 723. Questa aggiunta è più semplice da realizzare ma anche in questo caso non so se t'interessa.

Dove è stato possibile, ho colorato di rosso le modifiche.

Per il momento concludo qui l'intervento anche perché sono un po' "indaffarato". Ringrazio Foto Utenteedgar per la conferma sul pin 9.
Avatar utente
Foto UtenteElidur
1.515 2 6 9
Sostenitore
Sostenitore
 
Messaggi: 1126
Iscritto il: 6 mag 2017, 18:10

1
voti

[32] Re: Rivalutare un progetto

Messaggioda Foto Utentewimatech » 7 apr 2023, 12:23

Ciao Foto UtenteElidur,

Elidur ha scritto:Hai realizzato le PCB in un tempo record e questo è un fatto molto interessante

Ti ringrazio, in effetti è una cosa che mi piace fare anche se non sono per niente un esperto.

Elidur ha scritto: non mi convince, è la dimensione delle piste interessate dalle correnti elevate. Sarebbe meglio farle molto più ampie, comprese quelle che collegano l'elettrolitico C1 oltre ad un riempimento dei piani di massa.

I piani di massa erano ovviamente già in previsti ma con Kicad vanno inseriti alla fine, il dubbio delle dimensioni delle piste c'era anche quello ma ho posto la pista positiva in alto e massa in basso proprio per poterle tranquillamente aumentare senza problemi

Elidur ha scritto: Puoi prendere spunto dai criteri adottati dalla rivista di NE.
:ok:

Elidur ha scritto: Il transistor pilota lo girerei presentando la parte metallizzata verso l'esterno della PCB ma è possibile che tu ci abbia già pensato e che le immagini prodotte siano soltanto un'anteprima provvisoria di lavorazione.

Si infatti sono una prima bozza

Elidur ha scritto: Poi c'è un problema con il trasformatore. Quelli che hai indicato...

Non intendo usare quei trasformatori su questo progetto eventualmente ne prenderò uno dedicato

La cosa più "pesante" da fare inizialmente è inserire i componenti ed associare le footprint corrette, poi si tratta di ordinare i componenti in PCB e sbrogliare.
Ora una bozza c'è, modifico i componenti come hai indicato e prendendo spunto dalla rivista provo a sbrogliare meglio e vediamo cosa ne esce, se decidi di aggiungere altre modifiche poi le incorporiamo.
Avatar utente
Foto Utentewimatech
50 2 7
Frequentatore
Frequentatore
 
Messaggi: 240
Iscritto il: 24 feb 2022, 9:34

0
voti

[33] Re: Rivalutare un progetto

Messaggioda Foto UtenteElidur » 7 apr 2023, 12:41

Va bene, un po' alla volta verrà messo a punto tutto. Le piste sono importanti perché anche se sono larghe sono comunque sottili. Poi le PCB dei cinesi sono ricoperte da quel materiale plastico che non si riesce a togliere neppure con il diluente, impedendo la possibilità di inspessire le piste con lo stagno.
Il trasformatore è importante e quando sarà il momento netteremo a punto anche la scelta di quel componente. Anche la resistenza R8 è importante e va collocata in serie al diodo DS2 appena prima della boccola positiva di uscita. Poi ci vuole attenzione anche verso i cavi di collegamento delle parti di potenza.

Per le aggiunte non dovrebbero esserci problemi, basta avere il tempo a disposizione. C'è di buono che sei veloce a realizzare schema e PCB.

Se troverò il tempo di fare aggiunte pubblicherò altri schemi poi deciderai tu se integrare i servizi aggiuntivi. :ok:
Avatar utente
Foto UtenteElidur
1.515 2 6 9
Sostenitore
Sostenitore
 
Messaggi: 1126
Iscritto il: 6 mag 2017, 18:10

0
voti

[34] Re: Rivalutare un progetto

Messaggioda Foto Utentewimatech » 7 apr 2023, 13:41

Stavo pensando una cosa....
Magari ora dico una cazzata ma se faccio un PCB che contenga i C di livellamento e tutte le piste di potenza e aggiungo degli spinotti o pinhead per collegarne una seconda con la parte di controllo con fili o a panino????
Così separerei le due cose potrei gestire il tutto in modo più ordinato.

Elidur ha scritto:le PCB dei cinesi sono ricoperte da quel materiale plastico che non si riesce a togliere neppure con il diluente, impedendo la possibilità di inspessire le piste con lo stagno.

Questo problema lo sto affrontando per l'alimentatore che sto costruendo per me e rovistando on line e direttamente sul forum di kicad sembra sia possibile dichiarare alcune zone da NON coprire con quella roba non ho ancora provato però...
Avatar utente
Foto Utentewimatech
50 2 7
Frequentatore
Frequentatore
 
Messaggi: 240
Iscritto il: 24 feb 2022, 9:34

0
voti

[35] Re: Rivalutare un progetto

Messaggioda Foto UtenteThEnGi » 7 apr 2023, 13:42

Elidur ha scritto:Poi le PCB dei cinesi sono ricoperte da quel materiale plastico che non si riesce a togliere neppure con il diluente, impedendo la possibilità di inspessire le piste con lo stagno.


Credo che tu intenda il "Soldermask", Basta semplicemente ordinare il PCB con le piste di potenza esposte in modo da potere stagnarle o aggiungere filo

Non ho letto tutto il post che è arrivato alla costruzione di quello schema ma:

1. Un condensatore di bypass vicino al integrato non lo consideriamo ?
2. La capacità in ingresso non è poca ? è sempre un lineare da 5A....
3. è previsto almeno sul lato 230V un fusibile ? Non vedo nessuna protezione contro CC

Note:
A me non piace usare il piano di massa come traccia di potenza. (non scarico da link esterni perciò non vedo come hai fatto)
A me non piace "aumentare i transistor" senza cognizione di causa, ha senso usare 4 2N3055 nel 2023 ?(Lineare).
Userei 4 diodi dedicati per eseguire la rettifica AC/DC

O_/
Avatar utente
Foto UtenteThEnGi
2.230 3 6 9
Expert EY
Expert EY
 
Messaggi: 2228
Iscritto il: 6 ott 2022, 18:43

1
voti

[36] Re: Rivalutare un progetto

Messaggioda Foto UtenteEtemenanki » 7 apr 2023, 13:53

Elidur ha scritto:le PCB dei cinesi sono ricoperte da quel materiale plastico che non si riesce a togliere neppure con il diluente, impedendo la possibilità di inspessire le piste con lo stagno.


Dovete usare i layer tStop e bStop (su Eagle, o gli equivalenti se ci sono sul vostro CAE) per disegnare sopra le piste gli spazi che volete restino senza soldermask e da stagnare ;-)
"Sopravvivere" e' attualmente l'unico lusso che la maggior parte dei Cittadini italiani,
sia pure a costo di enormi sacrifici, riesce ancora a permettersi.
Avatar utente
Foto UtenteEtemenanki
9.507 3 6 10
Master
Master
 
Messaggi: 5933
Iscritto il: 2 apr 2021, 23:42
Località: Dalle parti di un grande lago ... :)

0
voti

[37] Re: Rivalutare un progetto

Messaggioda Foto Utentewimatech » 7 apr 2023, 13:58

Grazie
Avatar utente
Foto Utentewimatech
50 2 7
Frequentatore
Frequentatore
 
Messaggi: 240
Iscritto il: 24 feb 2022, 9:34

0
voti

[38] Re: Rivalutare un progetto

Messaggioda Foto Utentewimatech » 8 apr 2023, 1:42

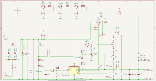
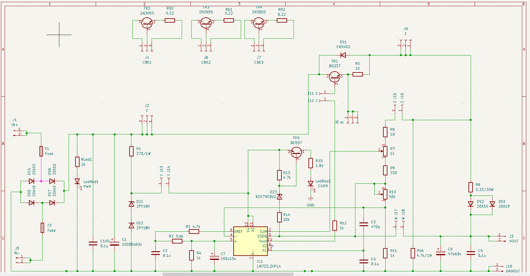
Ecco qualche immagine del nuovo layout:
1.png

2.png

3.png

Creato scheda per parte di potenza e scheda per controllo collegate da flat
Piste di potenza da almeno 10mm o più dove possibile su parte potenza
Piste da 5mm su schedine transistor
Con tool on line di digikey dava meno di 10mm per la potenza indicata
Aggiunto fusibili e diodi di raddrizzamento (per i diodi non ho il modello 3d con passo 30mm lo devo fare...)
cosa ne pensate?
Avatar utente
Foto Utentewimatech
50 2 7
Frequentatore
Frequentatore
 
Messaggi: 240
Iscritto il: 24 feb 2022, 9:34

0
voti

[39] Re: Rivalutare un progetto

Messaggioda Foto UtenteThEnGi » 8 apr 2023, 11:19

Un paio di domande:
1) Cosa serve F2 ? Un fusibile non basta ?
2) La potenza dissipata di transistori (TR2.3.4) come la dissipi se questultimo è fissato alla schedina ? il TO-3 va montato direttamente sul dissipatore tramite un isolante (il package è conduttivo). (è fissato dietro ?)
3)Piani di massa ? (forse avevi già risposto che andavano dopo :ok: )

Note:
Non è consigliato mettere due diodi (D52.53) in parallelo senza un modo per equilibrare le corrente (è accettabile nei package "doppi"). Puoi Sfruttare R6 credo sia sufficente
Inoltre "spezzerei" il condensatore in ingresso in almeno 2 o 3 condensatori (3*4700uF per esempio)
Infine non vedo un condensatore di disaccopiamento sul LM723.

Aggiungo: Un sistema per limitare il rush di corrente ? 10.000uF da caricare non sono pochi

O_/
Avatar utente
Foto UtenteThEnGi
2.230 3 6 9
Expert EY
Expert EY
 
Messaggi: 2228
Iscritto il: 6 ott 2022, 18:43

0
voti

[40] Re: Rivalutare un progetto

Messaggioda Foto Utentewimatech » 8 apr 2023, 20:48

ThEnGi ha scritto:1) Cosa serve F2 ? Un fusibile non basta ?


In effetti il secondo sarebbe in più ma ho visto che su alcuni alimentatori ne mettono due

ThEnGi ha scritto:2) La potenza dissipata di transistori (TR2.3.4) come la dissipi se questultimo è fissato alla schedina ? il TO-3 va montato direttamente sul dissipatore tramite un isolante (il package è conduttivo). (è fissato dietro ?)


So bene che sono montati direttamente sul dissipatore ma dalla parte opposta al dissipatore spuntano i reofori e internamente si puo saldare la schedina, l'avrei pensata così, sbaglio?

ThEnGi ha scritto:3)Piani di massa ? (forse avevi già risposto che andavano dopo :ok: )


Si li metterò alla fine rendono le immagini poco leggibili se li metto ora

ThEnGi ha scritto:Non è consigliato mettere due diodi (D52.53) in parallelo senza un modo per equilibrare le corrente (è accettabile nei package "doppi"). Puoi Sfruttare R6 credo sia sufficente
Inoltre "spezzerei" il condensatore in ingresso in almeno 2 o 3 condensatori (3*4700uF per esempio)
Infine non vedo un condensatore di disaccopiamento sul LM723.
Aggiungo: Un sistema per limitare il rush di corrente ? 10.000uF da caricare non sono pochi


Non ho voluto modificare lo schema perché non è per me ho fatto solo il favore di intavolare il PCB
Ci sono molte discussioni in merito all'utilizzo di un solo condensatore o più di uno.
Personalmente viste le potenze in gioco credo che non ci starebbe male un bel filtro CLC e magari un NTC per limitare la corrente in fase di accensione?
Avatar utente
Foto Utentewimatech
50 2 7
Frequentatore
Frequentatore
 
Messaggi: 240
Iscritto il: 24 feb 2022, 9:34

PrecedenteProssimo

Torna a Elettronica generale

Chi c’è in linea

Visitano il forum: Nessuno e 64 ospiti