Salve,
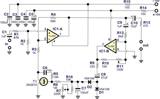
sto analizzando il circuito elettronico in figura che ha lo scopo di limitare il segnale in ingresso di un certo sistema attraverso un feedback dove il controllo del guadagno è affidato a un jfet che, supponendo lavori con una tensione drain-source molto bassa a causa delle cadute di tensione date da R4 ed R3 e quindi in zona lineare, funge da reisistore variabile e controllato dalla tensione sul gate. Questa tensione è variabile a seconda della R11 che imposta proprio questa tensione negativa che arriva al gate.
Ho vari dubbi:
1) A cosa serve il feedback tra drain e gate e perche in assenza della capacità il sistema si comporta come se globalmente si avesse un feedback positivo?
2) Se le tensioni in gioco sono nell'ordine dei volt, il jfet come lo si può modellare ai fini del calcolo del guadagno d'anello?
Limitatore RMS
Moderatori:
carloc,
g.schgor,
BrunoValente,
IsidoroKZ
7 messaggi
• Pagina 1 di 1
0
voti
Secondo me il primo motivo per cui c'è un notevole passabasso sul mosfet è che deve lavoare in DC, quindi viene abbattuta tutta la parte AC in modo che possas lavorare appunto da resistore, se togli questo va a lavorare sulle componenti AC, e dovrebbe andare in reazione negativa comunque, visto che entra sull'invertente dell OP.
saluti.
saluti.
-

lelerelele
4.899 3 7 9 - Master

- Messaggi: 5505
- Iscritto il: 8 giu 2011, 8:57
- Località: Reggio Emilia
0
voti
Sono domande interessanti.
Secondo me il feedback è negativo:
più segnale > maggiore tensione negativa raddrizzata > il FET aumenta la propria resistenza drain source > l'amplificatore guadagna di meno e riduce il segnale.
Ti riferisci a C6 e R5 ?
Non saprei esattamente, forse compensa la riduzione di guadagno dell'amplificatore operazionale alle frequenze più elevate.
Se calcoli la reattanza di C6 10 nF alla frequenza di per esempio 1000 Hz:
Xc = 1/(6,28 x 1000 x 10 n) = 159 kohm è un valore molto maggiore di R4 59 kohm o R3 1 kohm.
Influisce poco, anche se l'influenza viene moltiplicato per la transconduttanza del FET.
Attendo di leggere i pareri di altri più esperti di me.
Secondo me il feedback è negativo:
più segnale > maggiore tensione negativa raddrizzata > il FET aumenta la propria resistenza drain source > l'amplificatore guadagna di meno e riduce il segnale.
1) A cosa serve il feedback tra drain e gate ?
Ti riferisci a C6 e R5 ?
Non saprei esattamente, forse compensa la riduzione di guadagno dell'amplificatore operazionale alle frequenze più elevate.
Se calcoli la reattanza di C6 10 nF alla frequenza di per esempio 1000 Hz:
Xc = 1/(6,28 x 1000 x 10 n) = 159 kohm è un valore molto maggiore di R4 59 kohm o R3 1 kohm.
Influisce poco, anche se l'influenza viene moltiplicato per la transconduttanza del FET.
Attendo di leggere i pareri di altri più esperti di me.
0
voti
Vero, ma dall'altro lato, è molto bassa rispetto alla R6 da 1Mohm, ed è qua che filtra molto le frequenze fino in basso.MarcoD ha scritto:Se calcoli la reattanza di C6 10 nF alla frequenza di per esempio 1000 Hz:
Xc = 1/(6,28 x 1000 x 10 n) = 159 kohm è un valore molto maggiore di R4 59 kohm o R3 1 kohm.
-

lelerelele
4.899 3 7 9 - Master

- Messaggi: 5505
- Iscritto il: 8 giu 2011, 8:57
- Località: Reggio Emilia
0
voti
Facendo riferimento al sito dove viene riportato il circuito in questione, in merito a questo dice:
"There are two ways to avoid distortion when using a FET as VCR:
By keeping VDS at extremely low levels
By using some negative feedback from drain to gate
We use both of the above techniques in our circuit.
C6 and R5 form a negative feedback network which applies a part of drain voltage to the gate. During positive signal cycles, this causes the channel depletion layer to decrease, with a corresponding increase in drain current. Increasing the drain current for a given drain voltage tends to linearize the VGS bias curves. On the negative half-cycle, a small negative voltage is also coupled to the gate to reduce the amount of drain-gate forward bias. This in turn reduces the drain current and linearizes the bias lines. This way, the channel resistance becomes dependent on the dc gate control voltage and not on the drain signal, unless the VDS = VGS – VGS(off) locus is approached."
Non riesco proprio a comprendere perché sono state fatte certe scelte progettuali dele resistenze r5, r6 e di c6
"There are two ways to avoid distortion when using a FET as VCR:
By keeping VDS at extremely low levels
By using some negative feedback from drain to gate
We use both of the above techniques in our circuit.
C6 and R5 form a negative feedback network which applies a part of drain voltage to the gate. During positive signal cycles, this causes the channel depletion layer to decrease, with a corresponding increase in drain current. Increasing the drain current for a given drain voltage tends to linearize the VGS bias curves. On the negative half-cycle, a small negative voltage is also coupled to the gate to reduce the amount of drain-gate forward bias. This in turn reduces the drain current and linearizes the bias lines. This way, the channel resistance becomes dependent on the dc gate control voltage and not on the drain signal, unless the VDS = VGS – VGS(off) locus is approached."
Non riesco proprio a comprendere perché sono state fatte certe scelte progettuali dele resistenze r5, r6 e di c6
0
voti
Dall'oscillatore di Jim Williams (distorsione 0,0018%)
http://www.introni.it/pdf/Williams%2007 ... apters.pdf
Pagg 13,14 del pdf (pagg. 49,50 del document)
Vedi la polarizzazione del fet che regola il guadagno
http://www.introni.it/pdf/Williams%2007 ... apters.pdf
Pagg 13,14 del pdf (pagg. 49,50 del document)
Vedi la polarizzazione del fet che regola il guadagno
0
voti
Vediamo se ho capito bene..
Il feedback previene il fatto di poter recare la caratteristica d'uscita in zone dove quest'ultima non èlineareprovocando in uscita qualcosa di indesiderato (distorsione). A regime la tensione di gate sarà pressohè costante (a parte qualche ripple dovuto allo stadio precendente di scarica del condensatore sulle resistenze) e quindi se non ci fosse il feedback la tensione di drain che sarebbe variabile andrebbe a modulare la regione di svuotamento del FET e quindi c'è il rischio di trovarsi verso il pinch-off. L'effetto viene smorzato dal fatto che riportando parte di questa tensione sul gate che implica una modulazione del canale ma da parte di Vgs (è come se si cambiasse il tratto di transcaratteristica).. Se Vds aumenta (tendenza a pinch-off) allora Vgs aumenta (si avvicina a 0 e quindi mi "sposto" in alto nella caratteristica di uscita) e quindi rimango sempre in zone in cui la caratteristica risulta lineare e l'unica tensione che modula la resitenza di canale è proprio la Vgs.
Spero di aver capito ed essermi fatto capire..attendo conferme
Il feedback previene il fatto di poter recare la caratteristica d'uscita in zone dove quest'ultima non èlineareprovocando in uscita qualcosa di indesiderato (distorsione). A regime la tensione di gate sarà pressohè costante (a parte qualche ripple dovuto allo stadio precendente di scarica del condensatore sulle resistenze) e quindi se non ci fosse il feedback la tensione di drain che sarebbe variabile andrebbe a modulare la regione di svuotamento del FET e quindi c'è il rischio di trovarsi verso il pinch-off. L'effetto viene smorzato dal fatto che riportando parte di questa tensione sul gate che implica una modulazione del canale ma da parte di Vgs (è come se si cambiasse il tratto di transcaratteristica).. Se Vds aumenta (tendenza a pinch-off) allora Vgs aumenta (si avvicina a 0 e quindi mi "sposto" in alto nella caratteristica di uscita) e quindi rimango sempre in zone in cui la caratteristica risulta lineare e l'unica tensione che modula la resitenza di canale è proprio la Vgs.
Spero di aver capito ed essermi fatto capire..attendo conferme
7 messaggi
• Pagina 1 di 1
Chi c’è in linea
Visitano il forum: Nessuno e 112 ospiti

Elettrotecnica e non solo (admin)
Un gatto tra gli elettroni (IsidoroKZ)
Esperienza e simulazioni (g.schgor)
Moleskine di un idraulico (RenzoDF)
Il Blog di ElectroYou (webmaster)
Idee microcontrollate (TardoFreak)
PICcoli grandi PICMicro (Paolino)
Il blog elettrico di carloc (carloc)
DirtEYblooog (dirtydeeds)
Di tutto... un po' (jordan20)
AK47 (lillo)
Esperienze elettroniche (marco438)
Telecomunicazioni musicali (clavicordo)
Automazione ed Elettronica (gustavo)
Direttive per la sicurezza (ErnestoCappelletti)
EYnfo dall'Alaska (mir)
Apriamo il quadro! (attilio)
H7-25 (asdf)
Passione Elettrica (massimob)
Elettroni a spasso (guidob)
Bloguerra (guerra)



