Rivalutare un progetto
Moderatori:
carloc,
g.schgor,
BrunoValente,
IsidoroKZ
1
voti
@
wimatech, @
gianniniivo,
pubblico una nuva versione dello schema perché ho fatto qualche ritocco e ho dovuto rinumerare i componenti. Cercare di rispettare la numerazione originale di NE non aveva più senso a causa delle modifiche. Ivo, ma avevi detto che avresti provato anche tu a realizzare una PCB; ci sei riuscito o hai rinunciato?
pubblico una nuva versione dello schema perché ho fatto qualche ritocco e ho dovuto rinumerare i componenti. Cercare di rispettare la numerazione originale di NE non aveva più senso a causa delle modifiche. Ivo, ma avevi detto che avresti provato anche tu a realizzare una PCB; ci sei riuscito o hai rinunciato?
0
voti
Elidur ha scritto:@wimatech, @
gianniniivo,
ho fatto qualche ritocco e ho dovuto rinumerare i componenti
mi sembra comunque che il circuito non sia cambiato o sbaglio???
1
voti
Il circuito dovrebbe essere rimasto uguale, a parte la resistenza cerchiata di rosso che però forse devo avere già comunicato in precedenza. Quello che è cambiato è la numerazione dei componenti.
0
voti
Elidur ha scritto:...Ivo, ma avevi detto che avresti provato anche tu a realizzare una PCB; ci sei riuscito o hai rinunciato?...
La PCB l'ho realizzata ma non l'ho pubblicata per timore di fare uno sgarbo a wimatech. Dovrei solo sistemare la numerazione dei componenti. Poi le differenze sono poche: disposizione un po' diversa dei componenti e realizzazione con un eCad differente...
-

gianniniivo
9.010 7 11 13 - No Rank
- Messaggi: 2874
- Iscritto il: 5 feb 2019, 23:50
2
voti
gianniniivo ha scritto:La PCB l'ho realizzata ma non l'ho pubblicata per timore di fare uno sgarbo a wimatech. Dovrei solo sistemare la numerazione dei componenti. Poi le differenze sono poche: disposizione un po' diversa dei componenti e realizzazione con un eCad differente...
Ma figurati....
Quale sgarbo, non dirlo nemmeno!
Anzi, se l'hai fatta con lo stesso software che usa Elidur meglio, se le mie board in qualche modo hanno aiutato a decidere la disposizione finale ne sono più che felice.
Mi sono offerto di fare la PCB per aiutare visto che spesso sono io ad essere aiutato dagli utenti del forum.
2
voti
Eccomi, chiedo scusa per il ritardo ma ho dovuto far fronte a degli imprevisti extra progetto che mi hanno sottratto tempo.
Devo dividere la pubblicazione in due post consecutivi per via del limite al carico delle immagini allegabili per ogni post.
Di seguito:
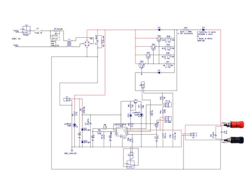
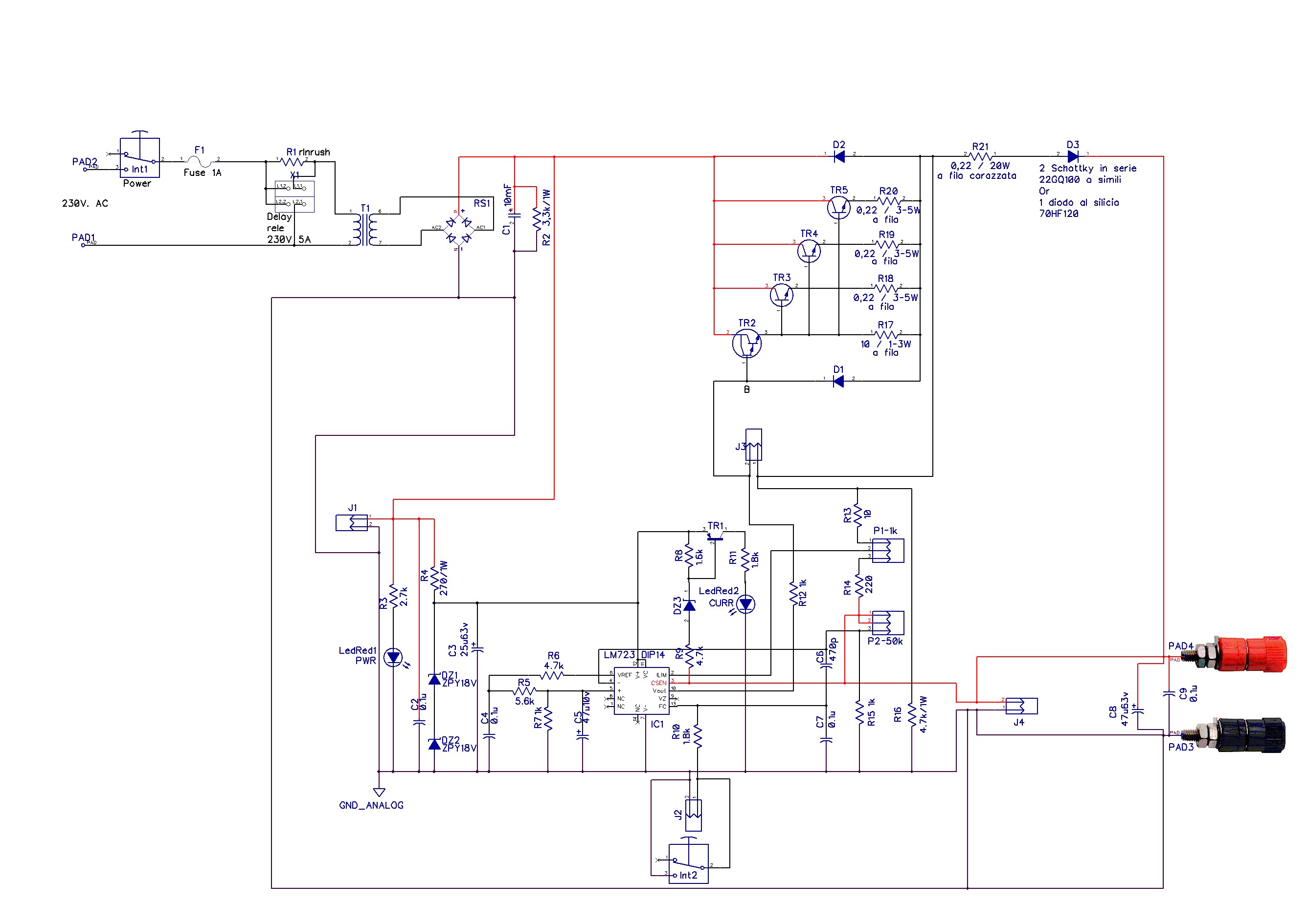
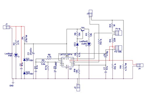
1 Schema da sorgente alimentatore completo;
2 Schema da sorgente PCB;
3 layout-2D - alimentatore completo.
Segue...
Devo dividere la pubblicazione in due post consecutivi per via del limite al carico delle immagini allegabili per ogni post.
Di seguito:
1 Schema da sorgente alimentatore completo;
2 Schema da sorgente PCB;
3 layout-2D - alimentatore completo.
Segue...
-

gianniniivo
9.010 7 11 13 - No Rank
- Messaggi: 2874
- Iscritto il: 5 feb 2019, 23:50
2
voti
Di seguito:
4 layout-2D-PCB;
5 layout-3D-PCB;
6 layout-3D-Completo.
E' possibile che le immagini non risulteranno di eccellente qualità ma non sono attrezzato per migliorare la gestione grafica. Credo comunque che tali immagini potrebbero essere considerate almeno accettabili e, nell'insieme, utili per valutare un'eventuale realizzazione. In caso di dubbio basta chiedere ulteriori integrazioni.
Per comparazioni fare riferimento anche allo schema in FidoCad pubblicato da
Elidur al post [82].
4 layout-2D-PCB;
5 layout-3D-PCB;
6 layout-3D-Completo.
E' possibile che le immagini non risulteranno di eccellente qualità ma non sono attrezzato per migliorare la gestione grafica. Credo comunque che tali immagini potrebbero essere considerate almeno accettabili e, nell'insieme, utili per valutare un'eventuale realizzazione. In caso di dubbio basta chiedere ulteriori integrazioni.
Per comparazioni fare riferimento anche allo schema in FidoCad pubblicato da
-

gianniniivo
9.010 7 11 13 - No Rank
- Messaggi: 2874
- Iscritto il: 5 feb 2019, 23:50
Chi c’è in linea
Visitano il forum: Nessuno e 64 ospiti

Elettrotecnica e non solo (admin)
Un gatto tra gli elettroni (IsidoroKZ)
Esperienza e simulazioni (g.schgor)
Moleskine di un idraulico (RenzoDF)
Il Blog di ElectroYou (webmaster)
Idee microcontrollate (TardoFreak)
PICcoli grandi PICMicro (Paolino)
Il blog elettrico di carloc (carloc)
DirtEYblooog (dirtydeeds)
Di tutto... un po' (jordan20)
AK47 (lillo)
Esperienze elettroniche (marco438)
Telecomunicazioni musicali (clavicordo)
Automazione ed Elettronica (gustavo)
Direttive per la sicurezza (ErnestoCappelletti)
EYnfo dall'Alaska (mir)
Apriamo il quadro! (attilio)
H7-25 (asdf)
Passione Elettrica (massimob)
Elettroni a spasso (guidob)
Bloguerra (guerra)





