Stasera modificherò il circuito cercando di seguire tutti i vostri suggerimenti e poi lo posterò
Protezione input analogico 3.3v
Moderatori:
carloc,
g.schgor,
BrunoValente,
IsidoroKZ
0
voti
Ok provo a rispondere a tutti.
Stasera modificherò il circuito cercando di seguire tutti i vostri suggerimenti e poi lo posterò
ThEnGi Ho visto anch'io in rete questo progetto ma ho optato per l'ESP32 perché "se ci riesco" mi permette di sfruttare l'I2S e il DMA aumentando notevolmente i sample per seconds
MarcoD Qui trovi il link col progetto completo di quello con stm32 https://refcircuit.com/articles/15-hs402-3-0-android-stm32-oscilloscope-pcb-and-assembling.html
Stasera modificherò il circuito cercando di seguire tutti i vostri suggerimenti e poi lo posterò
0
voti
Di ESP32 conosco solo l'S3 Queste sono le caratteristiche del suo ADC
Io opterei per un STM32 magari piccolino da interfacciare all'ESP32 oppure un ADC dedicato
Col micro puoi ricamarci qualcosa direttamente sulla misura e lasciare all'ESP le "pubbliche relazioni" wifi BT LCD ecc...
Io opterei per un STM32 magari piccolino da interfacciare all'ESP32 oppure un ADC dedicato
Col micro puoi ricamarci qualcosa direttamente sulla misura e lasciare all'ESP le "pubbliche relazioni" wifi BT LCD ecc...
-

luxinterior
4.311 3 4 9 - Master EY

- Messaggi: 2690
- Iscritto il: 6 gen 2016, 17:48
0
voti
Gli ADC dell'ESP32 sono piuttosto ciofeche, fra 0 e 100mV più o meno non sente nulla, come pure fra 3,2 e 3,3V.
L'STM32 dovrebbe essere migliore da questo punto di vista.
L'idea di
MarcoD non è da buttare via, anzi, a me piace di più e non serve una doppia alimentazione alla fin fine inutile.
Io toglierei il sommatore al primo OPAMP e lo metterei sul secondo se vuoi usare questa configurazione che hai scelto.
In tale modo hai più flessibilità e potresti anche permetterti delle amplificazioni di piccoli segnali se serve, che faresti col primo OPAMP: altrimenti amplifichi anche la componente di livello continuo che immetti con la regolazione di livello.
Il resistenzone da 5Mohm potresti farlo con più resistenze in serie così se lo metti sulla 230Vac (altrimenti perché divideresti per 200...) dovresti stare più tranquillo, verifica comunque la tensione nominale delle resistenze (max element voltage). E non alimentarlo se non a batteria se lo colleghi alla rete.
Se ti dovesse venire in mente di fare un doppia traccia, metterei un fusibile sui morsetti dei probes verso la massa.
L'STM32 dovrebbe essere migliore da questo punto di vista.
L'idea di
Io toglierei il sommatore al primo OPAMP e lo metterei sul secondo se vuoi usare questa configurazione che hai scelto.
In tale modo hai più flessibilità e potresti anche permetterti delle amplificazioni di piccoli segnali se serve, che faresti col primo OPAMP: altrimenti amplifichi anche la componente di livello continuo che immetti con la regolazione di livello.
Il resistenzone da 5Mohm potresti farlo con più resistenze in serie così se lo metti sulla 230Vac (altrimenti perché divideresti per 200...) dovresti stare più tranquillo, verifica comunque la tensione nominale delle resistenze (max element voltage). E non alimentarlo se non a batteria se lo colleghi alla rete.
Se ti dovesse venire in mente di fare un doppia traccia, metterei un fusibile sui morsetti dei probes verso la massa.
0
voti
Sono decisamente d'accordo con le affermazioni di
BrunoValente al messaggio [40].
Potrebbe essere conveniente un Adc esterno ce ne sono di svariate tipologie a prezzi molto abbordabili.
Spesso hanno il PGA ( fondo scala impostabile via sw) che ti evita la necessità del partitore di ingresso.
Spesso hanno impedenza di ingresso relativamente elevata e svariati altri aspetti interessanti tra cui la possibilità di preservare il micro in caso di problemi con la tensione in ingresso.
Ciao
Potrebbe essere conveniente un Adc esterno ce ne sono di svariate tipologie a prezzi molto abbordabili.
Spesso hanno il PGA ( fondo scala impostabile via sw) che ti evita la necessità del partitore di ingresso.
Spesso hanno impedenza di ingresso relativamente elevata e svariati altri aspetti interessanti tra cui la possibilità di preservare il micro in caso di problemi con la tensione in ingresso.
Ciao
600 Elettra
0
voti
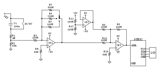
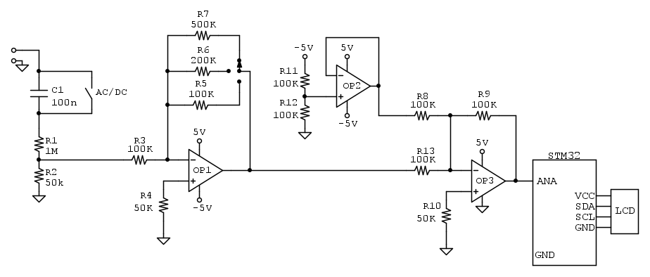
Ciao a tutti, ok allora considerando i dati sulle analogiche del ESP32 mi sa che conviene veramente tornare al STM32 e quindi con valori di 0/5v.
Vi propongo quindi lo schema modificato:
Attendo vostri commenti, grazie ancora
Vi propongo quindi lo schema modificato:
Attendo vostri commenti, grazie ancora
0
voti
gill90 ha scritto:Sicuri di voler usare ben due OPA699 per un segnale che ha banda 20kHz?
Ho consigliato l'OPA968 per la funzione di limitazione di tensione, non certo per la banda...
Boiler
1
voti
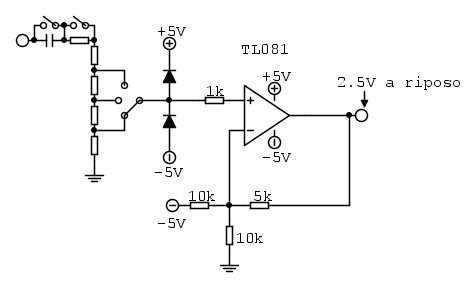
OP2 non serve, per avere 2.5V in uscita basta portare R8 a 200k e collegarla a -5V.
Ma ti conviene entrare nell'ingresso non invertente e fare tutto con un solo operazionale.
Ma ti conviene entrare nell'ingresso non invertente e fare tutto con un solo operazionale.
-

BrunoValente
39,6k 7 11 13 - G.Master EY

- Messaggi: 7796
- Iscritto il: 8 mag 2007, 14:48
0
voti
Ad esempio così
Ho corretto lo schema, avevo messo dei diodi per non far assumere all'uscita tensioni negative ma era una soluzione sbagliata.
Ho corretto lo schema, avevo messo dei diodi per non far assumere all'uscita tensioni negative ma era una soluzione sbagliata.
-

BrunoValente
39,6k 7 11 13 - G.Master EY

- Messaggi: 7796
- Iscritto il: 8 mag 2007, 14:48
1
voti
Ma che banda passante ti aspetti di raggiungere?
Devi tenere conto delle capacità parassite dei resistori che sono dell'ordine di frazioni di picofarad o di picofarad e comunque il loro valore dipende molto anche dal cablaggio.
A conti fatti una capacità di 1pF presenta una reattanza di 5M a 32kHz... capisci bene come un partitore dove compaiono resistori da 5M, che tra una cosa e l'altra sono affetti da capacità parassite di quell'ordine di grandezza, non possa funzionate bene oltre qualche decina di kHz, per questo si usa compensarli.
Devi tenere conto delle capacità parassite dei resistori che sono dell'ordine di frazioni di picofarad o di picofarad e comunque il loro valore dipende molto anche dal cablaggio.
A conti fatti una capacità di 1pF presenta una reattanza di 5M a 32kHz... capisci bene come un partitore dove compaiono resistori da 5M, che tra una cosa e l'altra sono affetti da capacità parassite di quell'ordine di grandezza, non possa funzionate bene oltre qualche decina di kHz, per questo si usa compensarli.
-

BrunoValente
39,6k 7 11 13 - G.Master EY

- Messaggi: 7796
- Iscritto il: 8 mag 2007, 14:48
Chi c’è in linea
Visitano il forum: Nessuno e 108 ospiti

Elettrotecnica e non solo (admin)
Un gatto tra gli elettroni (IsidoroKZ)
Esperienza e simulazioni (g.schgor)
Moleskine di un idraulico (RenzoDF)
Il Blog di ElectroYou (webmaster)
Idee microcontrollate (TardoFreak)
PICcoli grandi PICMicro (Paolino)
Il blog elettrico di carloc (carloc)
DirtEYblooog (dirtydeeds)
Di tutto... un po' (jordan20)
AK47 (lillo)
Esperienze elettroniche (marco438)
Telecomunicazioni musicali (clavicordo)
Automazione ed Elettronica (gustavo)
Direttive per la sicurezza (ErnestoCappelletti)
EYnfo dall'Alaska (mir)
Apriamo il quadro! (attilio)
H7-25 (asdf)
Passione Elettrica (massimob)
Elettroni a spasso (guidob)
Bloguerra (guerra)





