MarcoD ha scritto:4.2 Sempre in ottica partitore di tensione si potrebbe però utilizzare la reattanza capacitiva magari con un condensatore variabile evitando cosi il problema della dissipazione.
Un condensatore variabile con dielettrico aria da 500 pF ?![]()
E se risuona con l'induttanza del motore?
Mettere il secondario di un trasformatore in serie come descritto nel post 10 ?
Allora si ho provato con il trasformatore in allegato (il secondario a 24 V) ma il risultato non è soddisfacente nel senso che a sentire dal rumore i giri si abbassano ma non di tanto forse ci vorrebbe un avvolgimento preciso ma credo che piu tanto non si possa fare in quanto se poi la abbassa troppo la tensione il motore non parte neanche credo...
non vorrei avesse ragione
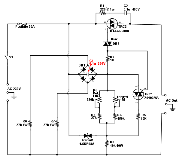
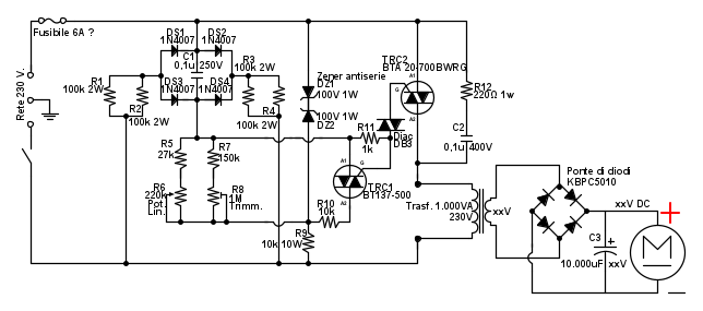
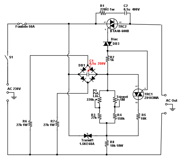
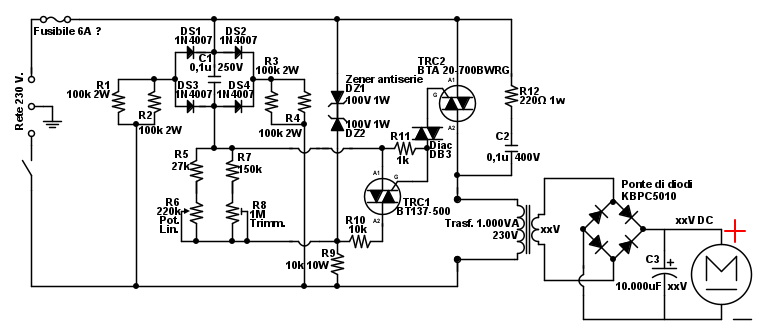
Per il condensatore sarebbe interessante fare una prova perche molti elettroutensile come seghetto alternativo hanno una regolazione parziale di velocita e potenza basata su condesatori come tns-2th x2 k 275v 0.33 non hanno problemi di risonanza
ThEnGi ha scritto:Mi sembra di aver letto che c'è un ingranaggio, un magnete e un sensore hall e hai fatto il tuo sensore per la retroazione
Questo è molto interessante ma comunque devi montare in ingranaggio, sarebbe meglio avere un dispositivo che attacchi ad un qualsiasi dei motore universali a spazzole utilizzati ormai nella maggior parte degli elettrodomestici ed elettroutensili
La soluzione
Quindi direi che abbiamo 3 strade:
Soluzione
2. Soluzione PWM
3. Soluzione Eluidur oppure PWM da acquistare gia pronta.
Io opterie per la 3 ma non riesco a trovare nulla in rete.. al limite posso puntare alla 2 ma mi pesa in questo momento la raccolta dei componenti, il montaggio, isolamento ect..
Però vorrei portare l'attenzione sull'intervento di
standardoil ha scritto:scusate se entro solo dopo sei pagine, ma trovo tempo libero solo adesso
quel motore a me sembra tanto un motore eccitato in serie, uno di quei motori cosiddetti universali, funzionano in AC, in DC, non invertono il senso se connessi a rovescio
e sono "di natura" a potenza costante
che se il numero di giri cala cala anche la FCEM e questo aumenta la corrente, che fa aumentare il campo di eccitazione e la coppia erogata sale col "quadrato" della corrente, quindi la corrente sale con la "radice quadrata" della coppia, ovvero molto meno di quanto si puo' pensare
e questo porta a una potenza erogata abbastanza costante e una "forte" riduzione della velocita' per aumenti di coppia (almeno nel range di lavoro)
quindi se quel motore surriscalda e da problemi non direi che ridurre la sua alimentazione puo' risolvere i suoi problemi
anche se si trattasse di un motore in parallelo (che comunque non lavora in AC, richiede come minimo un ponte) ridurre la tensione NON fa aumentare la coppia a parita' di corrente
la coppia e la corrente sono strettamente legate e quindi lo stesso carico "richiederebbe" la stessa corrente che scalderebbe nella stessa maniera gli avvolgimenti, oltretutto meno raffreddati da una minore velocita'...
anzi, peggio ancora di cosi', ridurre la tensione "al motore" riduce sia la tensione al rotore che allo statore, ovvero riduce il campo magnetico, richiedendo una "maggiore" corrente rotorica a parita' di coppia
servirebbe di ridurre la sola tensione al rotore, facendolo diventare un motore eccitato indipendente
mica facile da gestire
insomma, temo che la strada intrapresa sia semplicemente sbagliata
Ora devo approndire la materia ma a primo letta mi sembra abbia una sua logica e aggiungo anche che il famoso motore a spazzole riporta come etichetta 850W a 10000giri 4A, poi sul coperchio della macchina
c'e una bella etichetta che dice: Potenza Assorbita 1600W a 5.800 giri che mi sembra confermare quanto detto da
Allora
Questo mi sembra strano..

Elettrotecnica e non solo (admin)
Un gatto tra gli elettroni (IsidoroKZ)
Esperienza e simulazioni (g.schgor)
Moleskine di un idraulico (RenzoDF)
Il Blog di ElectroYou (webmaster)
Idee microcontrollate (TardoFreak)
PICcoli grandi PICMicro (Paolino)
Il blog elettrico di carloc (carloc)
DirtEYblooog (dirtydeeds)
Di tutto... un po' (jordan20)
AK47 (lillo)
Esperienze elettroniche (marco438)
Telecomunicazioni musicali (clavicordo)
Automazione ed Elettronica (gustavo)
Direttive per la sicurezza (ErnestoCappelletti)
EYnfo dall'Alaska (mir)
Apriamo il quadro! (attilio)
H7-25 (asdf)
Passione Elettrica (massimob)
Elettroni a spasso (guidob)
Bloguerra (guerra)













